
Extensions to the Grammar of Graphics
Package ‘ggpp’ 0.6.0
Pedro J. Aphalo
2026-03-02
Source:vignettes/grammar-extensions.Rmd
grammar-extensions.RmdPreliminaries
We load all the packages used in the examples, if installed, and set flags to skip examples if they are not available.
library(ggpp)
library(tibble)
library(dplyr)
eval_magick <- requireNamespace("magick", quietly = TRUE)We also set an uncluttered theme as default for ‘ggplot2’.
old_theme <- theme_set(theme_bw() + theme(panel.grid = element_blank()))Introduction to the extensions
Data labels, annotations and insets
Data labels add textual information directly related to individual data points (shown as glyphs). Text position in this case is dependent on the scales used to represent data points. Text is usually displaced so that it does not occlude the glyph representing the data point and when the link to the data point is unclear, this link is signaled with a line segment or arrow. Data labels are distinct from annotations but instead contribute to the representation of data on a plot or map.
References are lines, shading or marks used to help the reading of a plot. These elements are used to highlight specific values on an axis or a region in a plot. They, like data labels, are positioned relative to the scales used for data. The position of data labels and lines, glyphs or shading used as reference cannot be altered by the designer of a plot, as the position conveys information. I will use the term data labels irrespective if the “labels” are textual or graphical, like icons and small plots and simple tables linked to data points or map features.
According to Koponen and Hildén (2019), in a statistical chart “annotations can be used to draw reader attention to relevant detail”. These authors use as an example a text box in a plot to highlight a data point that is off-scale and has been “squeezed” to a position immediately outside the plotting area.
Annotations differ from data labels, in that their position is decoupled from their meaning. Insets can be thought as larger, but still self-contained annotations. In most cases the reading of inset tables and plots depends only weakly on the plot or map in which they are included.
In the case of annotations and insets the designer of a data visualization has the freedom to locate them anywhere, as long as they do not occlude features used to describe data. I will use the term annotation irrespective if the “labels” are textual or graphical. Insets are similar to annotations, but the term inset is used when an annotation’s graphical or textual element is complex and occupies more space within the plotting area. Insets can be moved from within the main plotting area to being adjacent to it, e.g., as a smaller panel, without any loss of meaning .
That the position of annotations and insets is independent of the plotted data cannot be expressed using the grammar of graphics (GG) as implemented in package ‘ggplot2’.
Annotations in ‘ggplot2’
The plotting of data using package ‘ggplot2’ is described by Wickham (2016) and several other books. Chapter 7 in Aphalo (2020) not only describes the grammar used by ‘ggplot2’ but also several extensions to it, including those provided by packages ‘ggpp’ and ‘ggpmisc’ at the time of writing.
In The Layered Grammar of Graphics (Wickham 2000) as
implemented in package ‘ggplot2’ (Wickham 2016) annotations are “second
class” features. As layers they behave differently than data layers:
Only constant values can be mapped to aesthetics and do no support
faceting into panels. In essence annotate() disconnects the
resulting plot elements from the data source and faceting, but not from
the scales used to graphically display the data values.
From the data visualization perspective the main practical and
conceptual difference between data labels and annotations is in the
scales used to position them within the plotting area. Instead of using
an annotate() function that deviates from the grammar of
graphics to implement annotations, we can retain the use of the grammar
of graphics for annotations but add support for native plot coordinates
(npc). Support of annotations done in this way allows “annotation
layers” to behave almost identically to “data layers”, and use the same
syntax. The x and y position aesthetics used for data
can be supplemented with pseudo-aesthetics without any translation
relative to the native plotting coordinates of the plotting area or
viewport. Doing so, allows the graphic design flexibility conceptually
inherent to annotations within a user-friendly syntax.
Support of native plot coordinates
Based on this insight, a new approach to adding annotations and insets was implemented in package ‘ggpmisc’ (>= 0.3.1) through two new x and y pseudo-aesthetics, npcx and npcy, and corresponding dumb scales and various geometries that make use of them. These scales and geometries were are currently in package ‘ggpp’ and still used in package ‘ggpmisc’.
Native plot coordinates have range 0..1. However, the “npc” geoms
from ‘ggpp’ also recognize certain positions by name with the same
character strings as used for text justification in ‘ggplot2’. The
default justification is "inward", as this protects from
clipping at the edges the plotting area irrespective of the arguments
passed to the witdth and height parameters of
R’s graphic devices.
p1 <- ggplot(mtcars, aes(factor(cyl), mpg)) +
geom_point() +
geom_text_npc(data = data.frame(x = c("left", "left"),
y = c("top", "bottom"),
label = c("Most\nefficient",
"Least\nefficient")),
mapping = aes(npcx = x, npcy = y, label = label),
size = 3)
p1
The advantage of this approach becomes apparent when the limits of the y scale are unknown or vary. When a script or user defined plotting function sets the scale limits based on the input data, in the absence of the extensions proposed here, setting annotations consistently within the plotting area becomes laborious. The example below, shows how the annotations remain at the desired position when the y scale limits are expanded.
p1 + expand_limits(y = 0)
To support the existing syntax for annotations using the new
geometries, function ggplot2::annotate() is overridden when
package ‘ggpp’ is loaded. The new definition adds support for the new
pseudo-aesthetics npcx and npcy retaining its original
‘ggplot2’ behaviour in all other respects.
ggplot(mtcars, aes(factor(cyl), mpg)) +
geom_point() +
annotate(geom = "text_npc",
npcx = c("left", "left"),
npcy = c("top", "bottom"),
label = c("Most\nefficient",
"Least\nefficient"),
size = 3)
Inset plots can be added with the same syntax using
geom_plot_npc(). They can be thought also as being
annotations. Here we use annotate() but
geom_plot() can be also used directly, in which case the
inset plots can be different for each panel.
p2 <- ggplot(mtcars, aes(factor(cyl), mpg, colour = factor(cyl))) +
stat_boxplot() +
labs(y = NULL) +
theme_bw(9) +
theme(legend.position = "none",
panel.grid = element_blank())
ggplot(mtcars, aes(wt, mpg, colour = factor(cyl))) +
geom_point() +
annotate("plot_npc", npcx = "left", npcy = "bottom", label = p2) +
expand_limits(y = 0, x = 0)
A simple example with facets, labelling of panels in a traditional way as required by some book and journal styles. In this case panel tags are added within the plotting area at a consistent “npc” location with free scale limits in panels.
ggplot(mtcars, aes(wt, mpg)) +
geom_point() +
geom_text_npc(data = data.frame(cyl = levels(factor(mtcars$cyl)),
label = LETTERS[seq_along(levels(factor(mtcars$cyl)))],
x = 0.90,
y = 0.95),
mapping = aes(npcx = x, npcy = y, label = label),
size = 4) +
facet_wrap(~factor(cyl), scales = "free") +
theme(strip.background = element_blank(),
strip.text = element_blank())
This approach was first implemented in ‘ggpmisc’ version 0.3.1 released in April 2919. The implementation now in package ‘ggpp’ can be considered stable. However, this implementation is to an extent dependent on undocumented behaviour of ‘ggplot2’ functions, which means that future updates to ‘ggplot2’ could break this functionality.
When to use annotations and when insets
Package ‘ggpmisc’ adds support for various plot annotations and reference guides based on model fits and other statistics. It also adds support for some data labels related to data features. While developing these statistics in ‘ggpmisc’, it became clear that expanding the grammar of graphics’s support for annotations would simplify the new code considerably and also more cleanly separate the computations on data from the positioning of annotations. These extensions to the grammar are now in ‘ggpp’.
Table. Geometries useful for data labels and
annotations. Currently implemented ordinary geometries and
their npc versions. The rightmost column shows the expected
class of the objects mapped to the label aesthetic. When
using annotate() to add a single plot, table or grob as an
inset, enclosing them in a list is allowed, but not a requirement. All
those geoms whose names are highlighted in italics
support plotting of connecting segments or arrows when a the coordinates
have been modified by a position function.
| Data labels | Annotations (npc) |
label aes. |
|---|---|---|
ggplot2::geom_text() |
geom_text_npc() |
character |
ggplot2::geom_label() |
geom_label_npc() |
character |
ggrepel::geom_text_repel() |
character |
|
ggrepel::geom_label_repel() |
character |
|
geom_text_s() |
character |
|
geom_label_s() |
character |
|
geom_text_pairwise() |
character |
|
geom_label_pairwise() |
character |
|
geom_point_s() |
not supported | |
geom_plot() |
geom_plot_npc() |
list(<ggplot>) |
geom_table() |
geom_table_npc() |
list(<data.frame>) |
geom_grob() |
geom_grob_npc() |
list(<grob>) |
geom_img() (planned)
|
geom_img_npc() |
list(<raster>) |
Highlighting data features
Marginal annotations with symbols and vertical and horizontal lines
can be used to highlight summary values or events/conditions. The
geoms geom_quadrant_lines(),
geom_vhlines(), geom_x_margin_arrow(),
geom_x_margin_grob(), geom_x_margin_point(),
geom_y_margin_arrow(), geom_y_margin_grob()
and geom_y_margin_point() make such labelling easy. These
work similarly to geoms geom_hline() and
geom_vline() from ‘ggplot2’ and plays a similar role. Of
course, they can also be used to add annotations not derived from the
observations.
| Marginal marks | Location aesthetic |
label aes. |
|---|---|---|
geom_x_margin_arrow() |
xintercept |
not supported |
geom_y_margin_arrow() |
yintercept |
not supported |
geom_x_margin_grob() |
xintercept |
list(<grob>) |
geom_y_margin_grob() |
yintercept |
list(<grob>) |
geom_x_margin_point() |
xintercept |
not supported |
geom_y_margin_point() |
yintercept |
not supported |
geom_quadrant_lines() |
not supported | |
geom_vhlines() |
xintercept yintercept
|
not supported |
When adding an informative element to a plot, assess whether it is an annotation or a data label. To decide on the best approach, consider if the location of the element is more “naturally” expressed in the original data units or as position relative to the edges or centre of the plotting area. In the second case, prefer the “npc” geoms as you are dealing with annotations, otherwise, use the ordinary geometries as you are dealing with data labels or data points.
Summary statistics
With some types of data it is common to compute a summary per plot
quadrant, rather than based on a prior grouping. The stat
stat_quadrant_counts() can de used to annotate plots with
the number of observations in each quadrant, selected quadrants, or
quadrants pooled along x and/or y. Similarly,
stat_group_counts() and stat_panel_counts()
can be used to annotate plots with the number of observations per panel,
or per group within each panel.
In many cases, such as rug plots or other representations on plot
margins, x and y summaries can be computed in separate
plot layers using the statistics from ‘ggplot2’. In contrast, in other
cases, such as when showing the x and y position of
the means in the plotting area itself, it is necessary to compute
summaries for both x and y in the same plot layer.
Function stat_summary_xy() is similar to
stat_summary() from ‘ggplot2’ but useful when both
x and y are continuous variables. It allows the use of
the same, or different functions to summarize the data over x
and y. In contrast, its simpler counterpart,
stat_centroid(), always applies the same function over
x and y.
An additional variation is statistic stat_apply_group,
which can apply functions to x and y values in
parallel, which is most useful for accumulating or differencing
consecutive data values.
Positioning data labels
Nudging is normally used to displace text labels so that data labels
do not overlap the points or lines representing the data being labelled.
Two enhanced versions of position_nudge() are provided,
position_nudge_center() and
position_nudge_line(). These functions make it possible to
apply nudging that varies automatically according to the relative
position of points with respect to arbitrary points or lines, or with
respect to a polynomial or smoothing spline fitted on-the-fly to the the
observations.
A limitation of ‘ggplot2’ is that only one position function can be used in a layer. This makes it difficult to add data labels to stacked or dodged bars or columns, or the labelling of points that have been jittered. The solution provided by ‘ggpp’ are wrappers on these position functions from ‘ggplot2’. These wrappers add support for nudging.
The position functions defined in ‘ggpp’, instead of deleting the
original positions, rename the variables in data containing
these coordinates. This makes it possible for geometries to draw
connecting segments or arrows between old and new positions. For
consistency, positions equivalent to all those defined in ‘ggplot2’ are
defined in ‘ggpp’. These functions are backwards compatible with those
from ‘ggplot2’ and can be used in place of them. The geometries from
‘ggrepel’ (>= 0.9.2) and many of those from ‘ggpp’ can make use of
the original coordinates kept in data.
| Position (origin kept) | Position (origin discarded) |
|---|---|
position_nudge_keep() |
ggplot2::position_nudge() |
ggrepel::postion_nudge_repel() |
ggplot2::position_nudge() |
position_nudge_centre() |
|
position_nudge_line() |
|
position_jitter_keep() |
ggplot2::position_jitter() |
position_dodge_keep() |
ggplot2::position_dodge() |
position_dodge2_keep() |
ggplot2::position_dodge2() |
position_stack_keep() |
ggplot2::position_stack() |
position_stack_minmax() |
|
position_fill_keep() |
ggplot2::position_fill() |
position_jitternudge() |
|
position_dodgenudge() |
|
position_dodge2nudge() |
|
position_stacknudge() |
|
position_fillnudge() |
|
position_jitterdodge_keep() (planned)
|
ggplot2::position_jitterdodge() |
position_jitterdodgenudge() (planned)
|
There is a storage-use cost in saving the original position, by
making the data member stored in the ggplot object bigger.
This may need to be taken into consideration when data has
many rows. In such cases, when a counterpart position function that does
not keep the original coordinates exists, it is wise not to use the new
“keep” position functions in combination with geometries that cannot
make use of the additional information stored by them. Alternatively,
and when using those new position functions with no counterpart in
‘ggplot2’ the keeping of the original position can be disabled by
passing kept.position = "none" as an additional argument
when they are called.
Local density of observations
With stats from ‘ggplot2’ it is common to plot estimates of empirical density curves or empirical density surfaces. There are other uses for density estimates: 1) highlighting dense or sparse regions in clouds of observations plotted as points, and 2) using density to decide which observations to label and which not to label. _If the highlighting or labeling is to be interpreted as meaningful as a description of properties of the population then the fitted curve of surface should not be too flexible, it should not track local anomalies in the distribution of observations. In contrast if the use of the density estimate is only used as a way of avoiding overlaps among labels with no intent of describing properties of the data, much more flexible curves and surfaces are most effective.
Functions stat_dens1d_filter() and
stat_dens2d_filter(), and
stat_dens1d_filter_g() and
stat_dens2d_filter_g() can be used to filter/subset data
based on local density estimates.
Functions stat_dens1d_labels() and
stat_dens2d_labels() instead of removing rows from data,
replace or edit the values mapped to the label aesthetic
before they are passed to the geometry. This is especially useful in
combination with the repulsive geometries from package ‘ggrepel’ because
by retaining all observations in data these geometries can repulse
labels away from observations with and without data labels attached.
Although useful for diverse types of plots, these statistics are most useful when creating volcano and quadrant plots. A case where the observations near the edges of a cloud of observations are of special interest.
The density estimates used for the “filtering” of data rows or labels can be of interest both when selecting the parameters for the fit of the empirical density function or possibly even for mapping to an aesthetic. These are optionally returned.
One final twist is that even if the density estimate is in all cases
obtained from the whole of data, the selection criteria can
be applied separately, and even be different, for each quadrant or tail.
For example, we can highlight or label the same fraction of
observations, or alternatively the same number of observations in each
quadrant or tail even if the overall density of observations is
different between tails or among quadrants.
ggplot methods
That ggplot() is defined as a generic method in
‘ggplot2’ makes it possible to define specializations. We provide two
ggplot() methods for time series stored in objects of
classes ts and xts. These methods
automatically convert these objects into tibbles and set by default the
aesthetic mappings for x and y automatically.
A companion function try_tibble() is also exported.
List of references
Aphalo, Pedro J. (2020) Learn R: As a Language. The R Series. Boca Raton and London: Chapman and Hall/CRC Press. ISBN: 978-0-367-18253-3. 350 pp.
Koponen, J; Hildén, J. (2019) Data visualization handbook. Aalto ARTS books, Espoo. ISBN 978-952-60-7449-8.
Wickham H. (2010) A Layered Grammar of Graphics. Journal of Computational and Graphical Statistics 19: 3–28.
Wickham H. (2016) ggplot2: Elegant Graphics for Data Analysis. Springer International Publishing. ISBN 978-3-319-24275-0.
Examples
Some of the examples below are evaluated only if packages ‘ggrepel’, and ‘magick’ are available.
ggplot methods
ggplot() methods for classes "ts" and
"xts" automate plotting of time series data, as x
and y aesthetics are mapped to time and the variable of the
time series, respectively. For plotting time series data stored in
objects of other classes, see the conversion functions
try_tibble() and try_data_frame() in the last
section of this vignette.
By default, time is of class Date or of
class POSIXct depending on how time is stored in the time
series object. On-the-fly coversion of time to
numeric is also possible (shown in the second example
below).
class(lynx)## [1] "ts"

The class of variable time, mapped to the x
aesthetic, affects the scale used by default as well as the formatting
of values when converted to character strings or printed. Here we force
its conversion to numeric.

Geometries
Three of the geometries described below allow the addition of plot
layers containing insets. Insets can be plots, tables, bitmaps, or grid
objects. Insets can be also added as annotations. Using for
data a tibble with a list column containing data frames or
tibbles allows like any other geom, the use of grouping, multiple insets
per panel, faceting with different tables per panel, and different
number of insets in each panel, i.e., individual tables added to a plot
with geom_table behave similarly to individual
character values added with geom_text.
Other geometries also described in this section support the use of native plot coordinates for positioning elements in the plotting area. Obviously these geometries are not meant to be used to display data, but instead they make it possible to add annotations to plots consistently across data sets even when using scales with varying limits.
| Geometry | Main use | Aesthetics | Segment |
|---|---|---|---|
geom_text_s() |
data labels | x, y, label, size, family, font face, colour, alpha, group, angle, vjust, hjust | yes |
geom_label_s() |
data labels | x, y, label, size, family, font face, colour, fill, alpha, linewidth, linetype, group, vjust, hjust | yes |
geom_text_pairwise() |
data labels | x, xmin, xmax, y, label, size, family, font face, colour, alpha, group, angle, vjust, hjust | horiz. |
geom_label_pairwise() |
data labels | x, xmin, xmax, y, label, size, family, font face, colour, fill, alpha, linewidth, linetype, group, vjust, hjust | horiz. |
geom_text_npc() |
annotations | npcx, npcy, label, size, family, font face, colour, alpha, group, angle, vjust, hjust | no |
geom_label_npc() |
annotations | npcx, npcy, label, size, family, font face, colour, fill, alpha, linewidth, linetype, group, vjust, hjust | no |
geom_point_s() |
data labels | x, y, size, colour, fill, alpha, shape, stroke, group | yes |
geom_table() |
data labels | x, y, label, size, family, font face, colour, alpha, group, angle, vjust, hjust | yes |
geom_table_npc() |
annotations | npcx, npcy, label, size, family, font face, colour, alpha, group, angle, vjust, hjust | no |
geom_plot() , geom_grob()
|
data labels | x, y, label, group, angle, vjust, hjust | yes |
geom_plot_npc() , geom_grob_npc()
|
annotations | npcx, npcy, label, group, vjust, hjust | no |
geom_margin_arrow() |
data labels, scale labels, data | xintercept, yintercept, label, size, family, font face, colour, alpha, group, vjust, hjust | no |
geom_margin_point() |
data labels, scale labels, data | xintercept, yintercept, label, size, family, font face, colour, alpha, group, vjust, hjust | no |
geom_margin_grob() |
data labels, scale labels, data | xintercept, yintercept, label, size, family, font face, colour, alpha, group, vjust, hjust | no |
geom_quadrant_lines() ,
geom_vhlines()
|
data labels, scale labels, data | xintercept, yintercept, label, size, family, font face, colour, alpha, group, vjust, hjust | no |
geom_table() and stat_fmt_table()
The geometry geom_table() plots a data frame or
tibble, nested in a tibble passed as data argument, using
aesthetics x and y for positioning,
and label for the list of data frames containing the data
for the tables. The tables are created as ‘grid’ grobs and added as
usual to the ggplot object. In contrast to “standard” geoms, this geom
by default does not inherit the globally mapped aesthetics. Tables are
always added at their native sizes, which can be altered by changing the
size of the text in them.
Passing a data frame or a tibble results in the same plot, but there
is a difference in how a list is added as a column to them,
as shown below.
tb <- mpg %>%
group_by(cyl) %>%
summarise(hwy = median(hwy), cty = median(cty))
# using R's data frames we need to call I() to add the list as is
data.df <- data.frame(x = 7, y = 44, tb = I(list(tb)))
ggplot(mpg, aes(displ, hwy, colour = factor(cyl))) +
geom_table(data = data.df, aes(x, y, label = tb)) +
geom_point()
# using 'tibble' the list is added as is by default
data.tb <- tibble(x = 7, y = 44, tb = list(tb))
ggplot(mpg, aes(displ, hwy, colour = factor(cyl))) +
geom_table(data = data.tb, aes(x, y, label = tb)) +
geom_point() 

In plots with a single panel it can be easier to use
annotate() to add inset tables, here creating the same plot
as above. When using annotate() single data frames, ggplots
or grobs do not need to be wrapped in a list, although lists are also
supported.
tb <- mpg %>%
group_by(cyl) %>%
summarise(hwy = median(hwy), cty = median(cty))
ggplot(mpg, aes(displ, hwy, colour = factor(cyl))) +
annotate("table", x = 7, y = 44, label = tb) +
geom_point() 
Table themes are supported through parameter table.theme
and if variables or constants are mapped to the colour,
fill, size, alpha or
family aesthetics they override the corresponding default
theme settings. The display of rownames and
colnames can be enabled or disable through parameter
table.rownames and table.colnames and the
horizontal justification of text in the core of the table through
parameter table.hjust.
Parameter table.theme accepts as arguments
NULL for use of the the default as set at time of
rendering, a ttheme constructor function such as those
defined in package ‘gridExtra’, or the variations on them defined in
package ‘ggpp’. The active default can be set with function
ttheme_set().
ggplot(mpg, aes(displ, hwy, colour = factor(cyl))) +
geom_table(data = data.tb, aes(x, y, label = tb),
table.theme = ttheme_gtsimple,
table.hjust = 0, colour = "darkred", fill = "#FFFFBB") +
geom_point() 
Transparency can be set with the alphaaesthetic or in
the table theme.
ggplot(mpg, aes(displ, hwy, colour = factor(cyl))) +
geom_table(data = data.tb, aes(x, y, label = tb),
table.theme = ttheme_gtdefault,
table.hjust = 0,
colour = "darkred", fill = "#FFFFBB",
alpha = 0.7) +
geom_point()
Using stat_fmt_tb() we can rename columns and rows of
the tibble, reorder them and/or select a subset of columns or rows as
shown below. To provide a complete example we also replace the names of
the scales for x, y and color aesthetics.
Here we pass a character vector with the original names of
the columns in full, but partial matching is tried when needed. It is
also possible to use a numeric vector of positional
indexes.
ggplot(mpg, aes(displ, hwy, colour = factor(cyl))) +
geom_table(data = data.tb, aes(x, y, label = tb),
table.theme = ttheme_gtlight,
size = 3, colour = "darkblue",
stat = "fmt_tb",
tb.vars = c(Cylinders = "cyl", MPG = "hwy"), # rename
tb.rows = 4:1) + # change order
labs(x = "Engine displacement (l)", y = "Fuel use efficiency (MPG)",
colour = "Engine cylinders\n(number)") +
geom_point() +
theme_bw()
Parsed text, using plot math syntax is supported in the table, with
fall-back to plain text in case of parsing errors, on a cell by cell
basis (see tableGrob() in package ‘gridExtra’ for details,
as this function is used to build the table). Here we plot the MPG for
city traffic and we can see that the plotting area expands to include
the coordinates at which the table is anchored. Justification is by
default set to "inward" which ensures that the table is
fully within the plotting region.
tb.pm <- tibble(Parameter = c("frac(beta[1], a^2)", "frac(beta[2], a^3)"),
Value = c("10^2.4", "10^3.532"))
data.tb <- tibble(x = 7, y = 44, tb = list(tb.pm))
ggplot(mpg, aes(displ, cty)) +
geom_point() +
geom_table(data = data.tb, aes(x, y, label = tb), parse = TRUE) +
theme_bw()
As implemented, there is no limitation to the number of insets, and
faceting is respected. If the base plot shows a map, multiple small
tables could be superimposed on different countries or regions. The size
of the table inset is given by the size aesthetic, so like for
geom_text() it is independent of the
ggplot2::theme() and controlled by the
table.theme directly or indirectly through the
size aesthetic.
Please see section Normalised Parent Coordinates
below for a description of geom_table_npc().
geom_plot()
The geom_plot() geometry plots ggplot objects,
nested in a tibble passed as data argument, using aesthetics
x and y for positioning, and
label for the ggplot object containing the definition of
the plot to be nested. With this approach in plots with facets the
insets can be different in each panel. It is also possible to inset more
than one plot in a single call simply by creating a tibble with multiple
rows.
Behind the scenes, one Grob is created for each plot to be inset. The
conversion is done with ggplotGrob() and the Grobs added to
the main ggplot object.
As an example we produce a plot where the inset plot is a zoomed-in
detail from the main plot. In this case the main and inset plots start
as the same plot. In most cases the size of text and other elements in
the inset should be smaller than in the main plot. Here we override the
default theme setting the base_size from its default of 11
pt to 8 pt.
p <- ggplot(mpg, aes(displ, hwy, colour = factor(cyl))) +
geom_point()
data.tb <-
tibble(x = 7, y = 44,
plot = list(p +
coord_cartesian(xlim = c(4.9, 6.2),
ylim = c(13, 21)) +
labs(x = NULL, y = NULL) +
theme_bw(8) +
scale_colour_discrete(guide = "none")))
ggplot(mpg, aes(displ, hwy, colour = factor(cyl))) +
geom_plot(data = data.tb, aes(x, y, label = plot)) +
annotate(geom = "rect",
xmin = 4.9, xmax = 6.2, ymin = 13, ymax = 21,
linetype = "dotted", fill = NA, colour = "black") +
geom_point() 
In general, the inset plot can be any ggplot object, allowing the creation of very different combinations of main plot and inset plots. Here we use the inset to show summaries as in the previous example of an inset table.
p <- ggplot(mpg, aes(factor(cyl), hwy, fill = factor(cyl))) +
stat_summary(geom = "col", fun = mean, width = 2/3) +
labs(x = "Number of cylinders", y = NULL, title = "Means") +
scale_fill_discrete(guide = "none")
data.tb <- tibble(x = 7, y = 44,
plot = list(p +
theme_bw(8)))
ggplot(mpg, aes(displ, hwy, colour = factor(cyl))) +
geom_plot(data = data.tb, aes(x, y, label = plot)) +
geom_point() +
labs(x = "Engine displacement (l)", y = "Fuel use efficiency (MPG)",
colour = "Engine cylinders\n(number)") +
theme_bw()
The same plot as above can be created using annotate(),
but be aware that when using facets, ‘ggplot2’ annotations are identical
in all panels.
p <- ggplot(mpg, aes(factor(cyl), hwy, fill = factor(cyl))) +
stat_summary(geom = "col", fun = mean, width = 2/3) +
labs(x = "Number of cylinders", y = NULL, title = "Means") +
scale_fill_discrete(guide = "none")
ggplot(mpg, aes(displ, hwy, colour = factor(cyl))) +
annotate("plot", x = 7, y = 44, label = p + theme_bw(8)) +
geom_point() +
labs(x = "Engine displacement (l)", y = "Fuel use efficiency (MPG)",
colour = "Engine cylinders\n(number)") +
theme_bw()
As implemented in ‘ggpp’ geometries, there is no limitation to the
number of insets, and faceting is respected. If the base plot shows a
map or a bitmap, multiple small plots could be superimposed on different
countries or regions. The size of the insets is controlled by the
vp.width and vp.height aesthetics as a
fraction of the main plot’s plotting region. Consequently, the insets
are scaled together with the main plot. A possible unintuitive but
useful feature, is that the theme is linked to each plot.
Please see section Normalised Parent Coordinates
below for a description of geom_plot_npc().
geom_grob()
The geom_grob() geometry plots grobs (graphical
objects as created with package ‘grid’), nested in a tibble passed as
data argument, using aesthetics x and
y for positioning, and label for the Grob
object. While geom_table() and geom_plot()
take as values mapped to the label aesthetics tibbles or
data frames, and ggplots, respectively, and convert them into Grobs,
geom_grob() expects Grobs ready to be rendered. This means
that any Grob created using ‘grid’ or its extensions can be added as a
data label to a ggplot.
file.name <-
system.file("extdata", "Isoquercitin.png",
package = "ggpp", mustWork = TRUE)
Isoquercitin <- magick::image_read(file.name)
grobs.tb <- tibble(x = c(0, 10, 20, 40), y = c(4, 5, 6, 9),
width = c(0.05, 0.05, 0.01, 1),
height = c(0.05, 0.05, 0.01, 0.3),
grob = list(grid::circleGrob(),
grid::rectGrob(),
grid::textGrob("I am a Grob"),
grid::rasterGrob(image = Isoquercitin)))
ggplot() +
geom_grob(data = grobs.tb,
aes(x, y, label = grob, vp.width = width, vp.height = height),
hjust = 0.7, vjust = 0.55) +
scale_y_continuous(expand = expansion(mult = 0.3, add = 0)) +
scale_x_continuous(expand = expansion(mult = 0.2, add = 0)) +
theme_bw(12)
As shown above for inset tables and inset plots, it is also possible
to use annotate() with Grobs. The next example insets a
single Grob. Here we reuse the bitmap
Isoquercitin read in the previous example. The Grob is
contained in a viewport. Here setting width = 1 (“npc”
units) when creating the Grob from the bitmap ensures that
the bitmap fills the width of the viewport (to ensure that the inset is
not distorted, set only one of width or
height). The argument to vp.width or
vp.height, also in “npc” units, determines the size of the
Grob relative to the size of the plotting area.
ggplot() +
annotate("grob", x = 1, y = 3, vp.width = 0.5,
label = grid::rasterGrob(image = Isoquercitin, width = 1)) +
theme_bw(12)
geom_grob() is designed thinking that its main use will
be for graphical annotations, although one could use it for infographics
with multiple copies of each grob, this would go against the grammar of
graphics. In this implementation grobs cannot be mapped to an aesthetic
through a scale.
As implemented, there is no limitation to the number of insets and
faceting is respected. If the base plot shows a map or a bitmap,
multiple simple grobs (e.g. national flags) could be superimposed on
different countries. The size of the insets is controlled by the
vp.width and vp.height aesthetics as a
fraction of the main plot’s plotting region. Consequently, the insets
are scaled together with the main plot.
Please see section Normalised Parent Coordinates
below for a description of geom_grob_npc().
geom_vhlines()
This is a convenience geometry that adds both vertical and horizontal
guide lines on the same plot layer, using the same syntax as
geom_hline() and geom_vline() from package
‘ggplot2’.
ggplot(mpg, aes(displ, hwy, colour = factor(cyl))) +
geom_vhlines(xintercept = c(2.75, 4), yintercept = 27, linetype = "dashed") +
geom_point() +
labs(x = "Engine displacement (l)", y = "Fuel use efficiency (MPG)",
colour = "Engine cylinders\n(number)") 
geom_text_s(), geom_label_s(), and geom_point_s()
With package ‘ggrepel’ we have become used to easily add data labels linked to the observations or points by a line segment or arrow. However, sometimes a plot has few text labels and repulsion is unnecessary. In such cases nudging or dodging may be enough, or even preferable so as to achieve consistent positions irrespective of plot scaling or graphic device used for rendering.
We can achieve this with geom_text_s() (formerly named
geom_text_linked()) or geom_label_s(),
together with a suitable position function that retains the original
x and y coordinates of the point. We provide several
different position functions described in a later section, all of which
retain the initial position in data$x_orig and
data_$y_orig. Function position_nudge_keep()
is used by default providing the same default behaviour as
geom_text() and geom_label() from ‘ggplot2’.
However, when nudging using the nudeg_x and/or
nudeg_y parameters, or passing as argument to
position a position function that keeps the original
position, by default linking segments are drawn between the original and
nudged or displaced positions. Passing add.segments = FALSE
disables the drawing of segments. The equivalent geometry for points
connected by segments to their original positions is
geom_point_s().
These geometries do not use like those in package ‘ggrepel’ special
aesthetics to set the properties of segments. These geometries allow the
user to select to which graphic elements to apply the mapped aesthetics.
In addition geom_label_s() adds support for
linewidth and linetype aesthetics for the
box.
my.cars <- mtcars[c(TRUE, FALSE, FALSE, FALSE), ]
my.cars$name <- rownames(my.cars)
my.cars <- my.cars[order(my.cars$wt), ]
ggplot(my.cars, aes(wt, mpg, label = name)) +
geom_point() +
geom_text_s(aes(colour = factor(cyl)),
vjust = 0.5,
angle = 90,
nudge_y = -1.5,
arrow = arrow(length = grid::unit(1.5, "mm"))) +
scale_colour_discrete(l = 40) +
expand_limits(y = 0)
my.cars <- mtcars[c(TRUE, FALSE, FALSE, FALSE), ]
my.cars$name <- rownames(my.cars)
my.cars <- my.cars[order(my.cars$wt), ]
ggplot(my.cars, aes(wt, mpg, label = name)) +
geom_point() +
geom_label_s(aes(colour = factor(cyl)),
size = 2.5,
linewidth = 0.5,
colour.target = c("box", "segment"),
nudge_x = 0.2,
arrow = arrow(length = grid::unit(1.5, "mm"))) +
scale_colour_discrete(l = 40) +
expand_limits(x = 6.5)
geom_text_pairwise() and geom_label_pairwise()
When labels show the results of pairwise comparisons, it is natural to use a segment to connect the members of the pairs compared to a textual label.
# With a factor mapped to x, highlight pairs
my.cars <- mtcars
my.cars$name <- rownames(my.cars)
p1 <- ggplot(my.cars, aes(factor(cyl), mpg)) +
geom_boxplot(width = 0.33)
my.pairs <-
data.frame(A = 1:2, B = 2:3, bar.height = c(12, 30),
p.value = c(0.01, 0.05678))
p1 +
geom_text_pairwise(data = my.pairs,
aes(xmin = A, xmax = B,
y = bar.height,
label = p.value),
parse = TRUE)
p1 +
geom_label_pairwise(data = my.pairs,
aes(xmin = A, xmax = B,
y = bar.height,
label = sprintf("italic(P)~`=`~%.2f", p.value)),
colour = "red", size = 2.75,
arrow = grid::arrow(angle = 30,
length = unit(1.5, "mm"),
ends = "both"),
parse = TRUE)
p1 +
geom_text_pairwise(data = my.pairs,
aes(xmin = A, xmax = B,
y = bar.height,
label = sprintf("italic(P)~`=`~%.2f", p.value)),
colour = "red", colour.target = "segment",
arrow = grid::arrow(angle = 90,
length = unit(1, "mm"),
ends = "both"),
parse = TRUE)
p1 +
geom_text_pairwise(data = my.pairs,
aes(xmin = A, xmax = B,
y = bar.height,
label = sprintf("italic(P)~`=`~%.2f", p.value)),
colour = "red", colour.target = "text",
arrow = grid::arrow(angle = 90,
length = unit(1, "mm"),
ends = "both"),
parse = TRUE)
Another situation where horizontal or vertical segments can be useful if to label ranges of values of a continuous variable.
# with a numeric vector mapped to x, indicate range
p2 <-
ggplot(my.cars, aes(disp, mpg)) +
geom_point()
my.ranges <-
data.frame(A = c(50, 400),
B = c(200, 500),
bar.height = 5,
text = c("small", "large"))
p2 +
geom_text_pairwise(data = my.ranges,
aes(xmin = A, xmax = B,
y = bar.height, label = text))
p2 +
geom_label_pairwise(data = my.ranges,
aes(xmin = A, xmax = B,
y = bar.height, label = text))
Normalised Parent Coordinates
R’s ‘grid’ package defines several units that can be used to describe
the locations of plot elements. In ‘ggplot2’ the x and
y aesthetics are directly mapped to "native" or
data units. For consistent location of annotations with
respect to the plotting area we need to rely on "npc" which
are expressed relative to the size of the grid viewport. The plotting
area in a ggplot is implemented as a ‘grid’ viewport and support for
"npc" coordinates is relatively easy to implement.
To support "npc" positions we have implemented
scales for two new (pseudo) aesthetics,
npcx and npcy. These are very simple
continuous scales which do not support any transformation or changes to
their limits, both of which would be meaningless for "npc"
units. Variables mapped to these aesthetics can be either numerical with
values in the range zero to one or character. A limited set of strings
are recognised and converted to "npc" units:
"bottom", "center", "top",
"left", "middle", "right"
("centre" is a synonym for "center").
To make these scales useful we need also to define
geometries that use these new aesthetics. Package ‘ggpp’
currently provides geom_text_npc(),
geom_label_npc(), geom_table_npc(),
geom_plot_npc() and geom_grob_npc().
As is the case for geom_text() and
geom_label() from package ‘ggplot2’, "bottom",
"center", "top", "left",
"middle", "right", plus "inward"
and "outward" can be used, as well as numeric values, to
control the justification. Justification defaults to
"inward" in the geometries described here.
While the usual x and y aesthetics are used whenever the positions of plot elements represent data values, these new scales and geometries are useful only for annotations, i.e., in those cases when we want plot elements at specific positions within the plotting area irrespective of the ranges of the data mapped to the x and y aesthetics. When writing scripts or functions that may be applied to different data sets these new aesthetics help by keeping the code concise and reusable. These geometries are used by default by several of the statistics described in later sections and those defined in package ‘ggpmisc’.
As an example let’s imagine that we want to add the structure of a
metabolite to a plot. Its position has nothing to do with the data
mapped to x and y, so it is conceptually better to use
"npc" coordinates. The big practical advantage is that this
also allows to keep this part of the plot definition independent of the
data being plotted, giving a major advantage in the case of plots with
facets with free scale limits. This example can be easily adapted to
geom_plot_npc() where a list of ggplots is mapped to
label, and to geom_table_npc() where a list of
data frame is mapped to label.
We produce the example plot by first constructing a tibble to contain
the grob and the coordinate data, and then map these variables to
aesthetics using aes(). In the example the tibble has a
single row, but this is not a requirement. In this respect these geoms
behave as normal geoms, with facets also supported.
file.name <-
system.file("extdata", "Robinin.png",
package = "ggpp", mustWork = TRUE)
Robinin <- magick::image_read(file.name)
set.seed(123456)
data.tb <- tibble(x = 1:20, y = (1:20) + rnorm(20, 0, 10))
flavo.tb <- tibble(x = 0.02,
y = 0.95,
width = 1/2,
height = 1/4,
grob = list(grid::rasterGrob(image = Robinin)))
ggplot(data.tb, aes(x, y)) +
geom_grob_npc(data = flavo.tb,
aes(label = grob, npcx = x, npcy = y,
vp.width = width, vp.height = height)) +
geom_point() +
expand_limits(y = 55, x = 0)
Alternatively, we can pass constant values to
geom_grob_npc() to obtain the same plot. This approach can
be handy in simple cases.
ggplot(data.tb, aes(x, y)) +
geom_grob_npc(label = list(grid::rasterGrob(image = Robinin, width = 1)),
npcx = 0.02, npcy = 0.95,
vp.width = 1/2, vp.height = 1/4) +
geom_point() +
expand_limits(y = 55, x = 0)
We can also use annotate() if the annotation should be
the same for all panels, or if we have a single figure panel. In this
case there is no need to wrap a single grob in a list.
ggplot(data.tb, aes(x, y)) +
annotate("grob_npc", label = grid::rasterGrob(image = Robinin, width = 1),
npcx = 0.02, npcy = 0.95, vp.width = 1/2, vp.height = 1/4) +
geom_point() +
expand_limits(y = 55, x = 0)
Two additional geometries are based on existing ‘ggplot2’ geometries.
They are based on geom_text() and
geom_label(). We give an example using
geom_text_npc() to produce a “classic” labelling for facets
matching the style of theme_classic() and traditional
scientific journals’ design.
corner_letters.tb <- tibble(label = LETTERS[1:4],
x = "right",
y = "top",
cyl = c(4,5,6,8))
ggplot(mpg, aes(displ, hwy)) +
geom_point() +
facet_wrap(~cyl, scales = "free") +
geom_text_npc(data = corner_letters.tb,
aes(npcx = x, npcy = y, label = label)) +
theme_classic() +
theme(strip.background = element_blank(),
strip.text.x = element_blank())
Marginal markings
‘ggplot2’ provides geom_rug(), geom_vline()
and geom_hline(). Rug plots are intended to be used to
represent distributions along the margins of plot.
geom_vline() and geom_hline()are normally used
to separate regions in a plot or to highlight important values along the
x or y axis. When creating plots it is sometimes
useful to put small marks along the axes, just inside the plotting area,
similar to those in a rug plot, but like geom_vline() and
geom_hline() in their purpose.
Three geometries provide such markers:
geom_margin_point(), geom_margin_arrow(), and
geom_margin_grob(). They behave similarly to
geom_vline() and geom_hline() and their
positions are determined also by the xintercept and
yintercept aesthetics.
In the example below we indicate the group medians along the x axis with filled triangles.
data.tb <- mpg %>%
group_by(cyl) %>%
summarise(hwy = median(hwy), displ = median(displ))
ggplot(mpg, aes(displ, hwy, colour = factor(cyl))) +
geom_x_margin_point(data = data.tb,
aes(xintercept = displ, fill = factor(cyl))) +
expand_limits(y = 10) +
geom_point() 
Statistics
| Statistic | Main use | Usual geometries | Most used with | Compute function |
|---|---|---|---|---|
stat_fmt_tb() |
formatting and selection | geom_table() |
tables as data labels | group |
stat_fmt_tb() |
formatting and selection | geom_table_npc() |
tables as annotations | group |
stat_dens2d_filter() |
local 2D density filtering |
geom_text_s(), geom_label_s(),
geom_text(), geom_label()
|
text as data labels | panel |
stat_dens2d_label() |
local 2D density filtering |
geom_text_repel(), geom_label_repel()
|
text as data labels | panel |
stat_dens1d_filter() |
local 1D density filtering |
geom_text_s(), geom_label_s(),
geom_text(), geom_label()
|
text as data labels | panel |
stat_dens1d_label() |
local 1D density filtering |
geom_text_repel(), geom_label_repel()
|
text as data labels | panel |
stat_dens2d_filter_g() |
local 2D density filtering |
geom_text_s(), geom_label_s(),
geom_text(), geom_label()
|
text as data labels | group |
stat_dens2d_label_g() |
local 2D density filtering |
geom_text_repel(), geom_label_repel()
|
text as data labels | group |
stat_dens1d_filter_g() |
local 1D density filtering |
geom_text_s(), geom_label_s(),
geom_text(), geom_label()
|
text as data labels | group |
stat_dens1d_label_g() |
local 1D density filtering |
geom_text_repel(), geom_label_repel()
|
data labels | group |
stat_panel_counts() |
number of observations |
geom_text(), geom_label()
|
text as annotation | panel |
stat_group_counts() |
number of observations |
geom_text(), geom_label()
|
text as annotation | panel |
stat_quadrant_counts() |
number of observations |
geom_text(), geom_label()
|
text as annotation | panel |
stat_apply_panel() |
cummulative summaries |
geom_point(), geom_line(), etc. |
scatter and line plots | panel |
stat_apply_group() |
cummulative summaries |
geom_point(), geom_line(), etc. |
scatter and line plots | group |
stat_centroid() |
joint x and y summaries |
geom_point(), geom_rug(),
geom_margin_arrow(), etc. |
data summary | group |
stat_summary_xy() |
joint x and y summaries |
geom_point(), geom_rug(),
geom_margin_arrow(), etc. |
data summary | group |
stat_functions() |
compute y from x range |
geom_line(), geom_point(), etc. |
draw function curves | group |
stat_centroid()
It can be useful to mark the centroid of a group of observations with
a point or with a label. By default stat_centroid() applies
function mean_se() to both x and
y by group. If the value mapped to an aesthetics across
rows within each group is unique this value is copied to the returned
data.
ggplot(mpg, aes(displ, hwy, colour = factor(cyl))) +
geom_point(alpha = 0.33) +
stat_centroid(shape = "cross", size = 4)
Other functions can be passed to this statistic as long as they
return a single value that can be mapped to the x and
y aesthetics (numeric, time or a factor).
ggplot(mpg, aes(displ, hwy, colour = factor(cyl))) +
geom_point(alpha = 0.33) +
stat_centroid(shape = "cross", size = 4, .fun = median)
The very similar stat_summary_xy() accepts different
functions for x and y.
stat_group_counts()
ggplot(mpg, aes(displ, hwy, colour = factor(cyl))) +
geom_point(alpha = 0.25) +
stat_panel_counts()
ggplot(mpg, aes(displ, hwy, colour = factor(cyl))) +
geom_point(alpha = 0.2) +
stat_group_counts(hstep = 0.09, vstep = 0, label.x = "left", label.y = "bottom")
Labels with counts of observations can be also added when aesthetics
x or y are factors, as in ggplots factors
create a grouping. If the labels are to be aligned with the factor
levels, we need to use a “normal” geometry such as
geom_text() instead of the default
geom_text_npc() and set the corresponding label positions
to "factor".
ggplot(mpg,
aes(factor(cyl), hwy)) +
stat_boxplot() +
stat_group_counts(geom = "text",
label.y = 10,
label.x = "factor") +
stat_panel_counts()
stat_quadrant_counts() and geom_quadrant_lines()
This statistic automates the annotation of plots with number of
observations (counts, fractions, or percents), either by quadrant, by
pairs of quadrants or the four quadrants taken together (whole plotting
area). Its companion geometry, geom_quadrant_lines() is
used in the examples to highlight the quadrants.
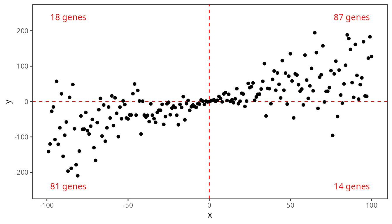
We generate some artificial data.
set.seed(4321)
# generate artificial data
x <- -99:100
y <- x + rnorm(length(x), mean = 0, sd = abs(x))
my.data <- data.frame(x,
y,
group = c("A", "B"))Using defaults except for color.
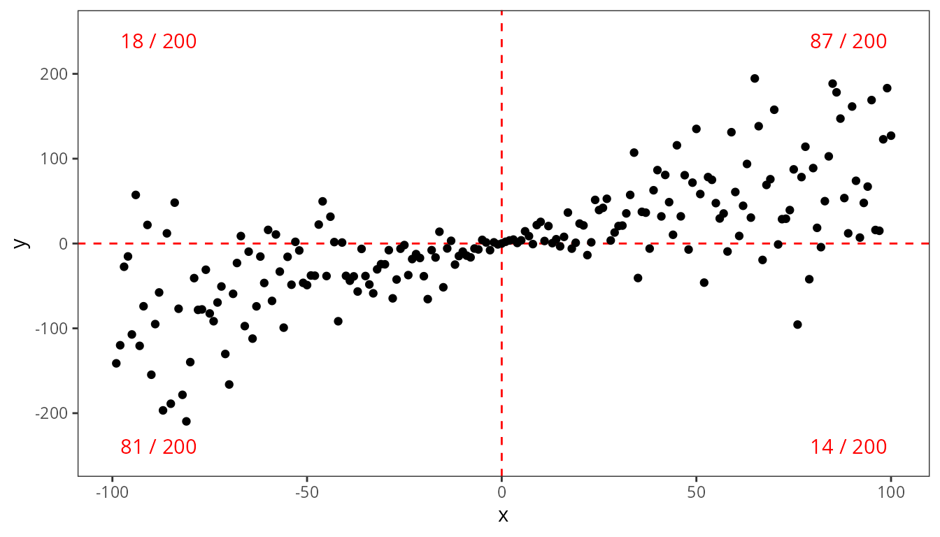
ggplot(my.data, aes(x, y)) +
geom_quadrant_lines(colour = "red") +
stat_quadrant_counts(colour = "red") +
geom_point() +
expand_limits(y = c(-250, 250))
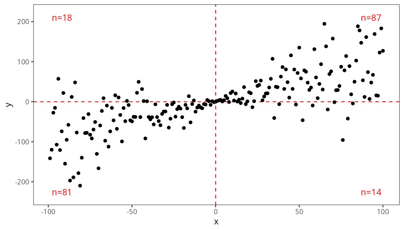
Number in quadrant over total observations.
ggplot(my.data, aes(x, y)) +
geom_quadrant_lines(colour = "red") +
stat_quadrant_counts(aes(label = after_stat(fr.label)), colour = "red") +
geom_point() +
expand_limits(y = c(-250, 250))
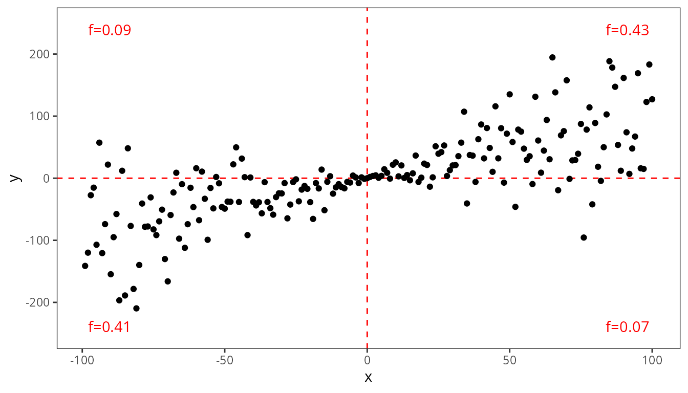
Decimal fractions.
ggplot(my.data, aes(x, y)) +
geom_quadrant_lines(colour = "red") +
stat_quadrant_counts(aes(label = after_stat(dec.label)), colour = "red") +
geom_point() +
expand_limits(y = c(-250, 250))
Percent of observations.
ggplot(my.data, aes(x, y)) +
geom_quadrant_lines(colour = "red") +
stat_quadrant_counts(aes(label = after_stat(pc.label)), colour = "red") +
geom_point() +
expand_limits(y = c(-250, 250))
User-constructed labels.
ggplot(my.data, aes(x, y)) +
geom_quadrant_lines(colour = "red") +
stat_quadrant_counts(aes(label = sprintf("%i genes", after_stat(count))), colour = "red") +
geom_point() +
expand_limits(y = c(-250, 250))
Pooling quadrants along the x-axis.
(pool.along = "y" pools along y.)
ggplot(my.data, aes(x, y)) +
geom_quadrant_lines(colour = "red", pool.along = "x") +
stat_quadrant_counts(colour = "red", pool.along = "x") +
geom_point()
Manual positioning of the text annotations and pooling of all four quadrants, and overriding the default formatting for the label.
ggplot(my.data, aes(x, y)) +
geom_point() +
stat_quadrant_counts(quadrants = 0L, label.x = "left",
aes(label = sprintf("%i observations", after_stat(count))))
Annotation of only specific quadrants.
ggplot(my.data, aes(x, y)) +
geom_quadrant_lines(colour = "red") +
stat_quadrant_counts(colour = "red", quadrants = c(1:4)) +
scale_y_continuous(expand = expansion(mult = 0.12)) + # add space
geom_point()
ggplot(my.data, aes(x, y)) +
geom_quadrant_lines(colour = "red") +
stat_quadrant_counts(colour = "red", quadrants = c(2, 4)) +
geom_point()
Using facets, even with free scale limits, the labels are placed
consistently. This achieved by the default use of
geom_text_npc() or as shown below by use of
`geom_label_npc(). We expand the y limits to ensure that no
observations are occluded by the labels.
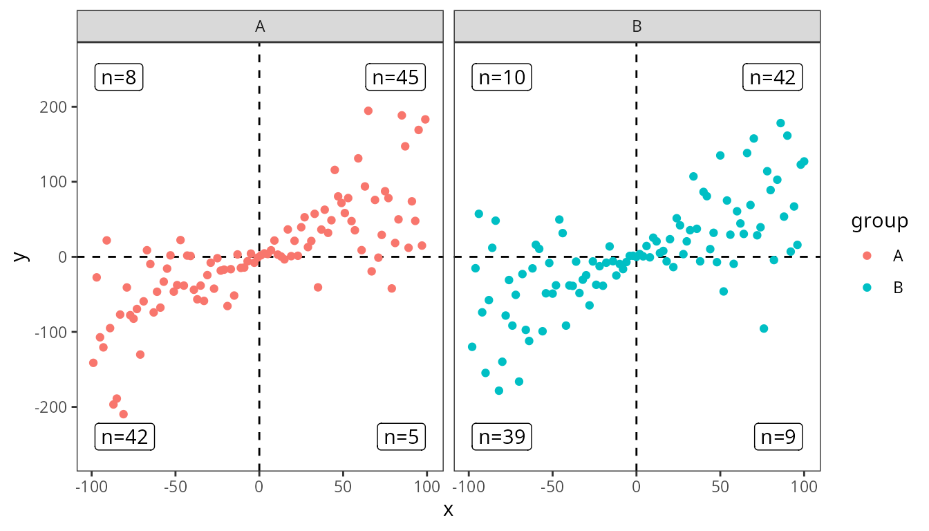
ggplot(my.data, aes(x, y, colour = group)) +
geom_quadrant_lines() +
stat_quadrant_counts(geom = "label_npc") +
geom_point() +
expand_limits(y = c(-260, 260)) +
facet_wrap(~group)
stat_apply_group
This statistic applies functions to x and y
data. The function(s) supplied as argument are expected to return a
numeric vector. Both functions should return vectors of the same length.
When possible it is usually better to apply functions through mappings
using aes() when they are independent of grouping, or to
use a transformation for the scale. However, when grouping is important,
these statistics make it possible to avoid pre-computation of the data
for a layer.
Here we plot the difference in trunk circumference between dates for
each tree. (As the vector returned by diff() is one element
shorter than its input, we delete the first value of x in
.fun.x.).
ggplot(Orange, aes(age, circumference, colour = Tree)) +
stat_apply_group(.fun.x = function(x) {x[-1L]},
.fun.y = diff)
stat_dens2d_labels() and stat_dens2d_filter()
These stats had their origin in an enhancement suggestion for
‘ggrepel’ from Hadley Wickham and discussion with Kamil Slowikowski
(ggrepel’s author) and others. In fact the code is based on code Kamil
gave during the discussion, but simplified and taking a few additional
ideas from ggplot::stat_dens2d.
Warning! Which observations are selected by the
algorithm used, based on MASS:kde2d, depends strongly on
the values of parameters h and n. You may need
to alter the defaults by passing explicit arguments to these stats.
Beware, though, that what are good values, may depend on individual data
sets even if they include the same number of observations.
If we want to highlight the outermost observations at the edges of a
empirical density distribution, values of n similar to
those in the examples in the documentation of MASS::kde2d
and ggplot2::stat_dens2d are suitable.
In contrast, if the aim is to prevent overlaps among labels, by
preventing observation labeling in regions with local high
density we need to fit a much more flexible surface based on a very
dense grid of estimates. In this case, for the selection of observations
to work cleanly, much larger values of n than in the
examples in the documentation of MASS::kde2d and
ggplot2::stat_dens2d are needed in most cases.
Functions stat_dens2d_labels() and
stat_dens2d_filter() will return the density estimates if
return.density = TRUE is passed when called. These density
estimates can be plotted to visualize the density function being used to
filter or reset the labels.
Some random data with random labels.
random_string <- function(len = 3) {
paste(sample(letters, len, replace = TRUE), collapse = "")
}
# Make random data.
set.seed(1001)
d <- tibble::tibble(
x = rnorm(100),
y = rnorm(100),
group = rep(c("A", "B"), c(50, 50)),
lab = replicate(100, { random_string() })
)The stat stat_dens2d_filter filters
observations, in other words passes to the geom a subset of the data
received as input. The default argument for geom is
"point".
Using defaults except for the color aesthetic. Highlight 1/4 of
observations from lowest density areas of the whole plot panel (using
the default of pool.along = "xy") using overplotting of
selected black points with red points. We also highlight the boundaries
of the quadrants.
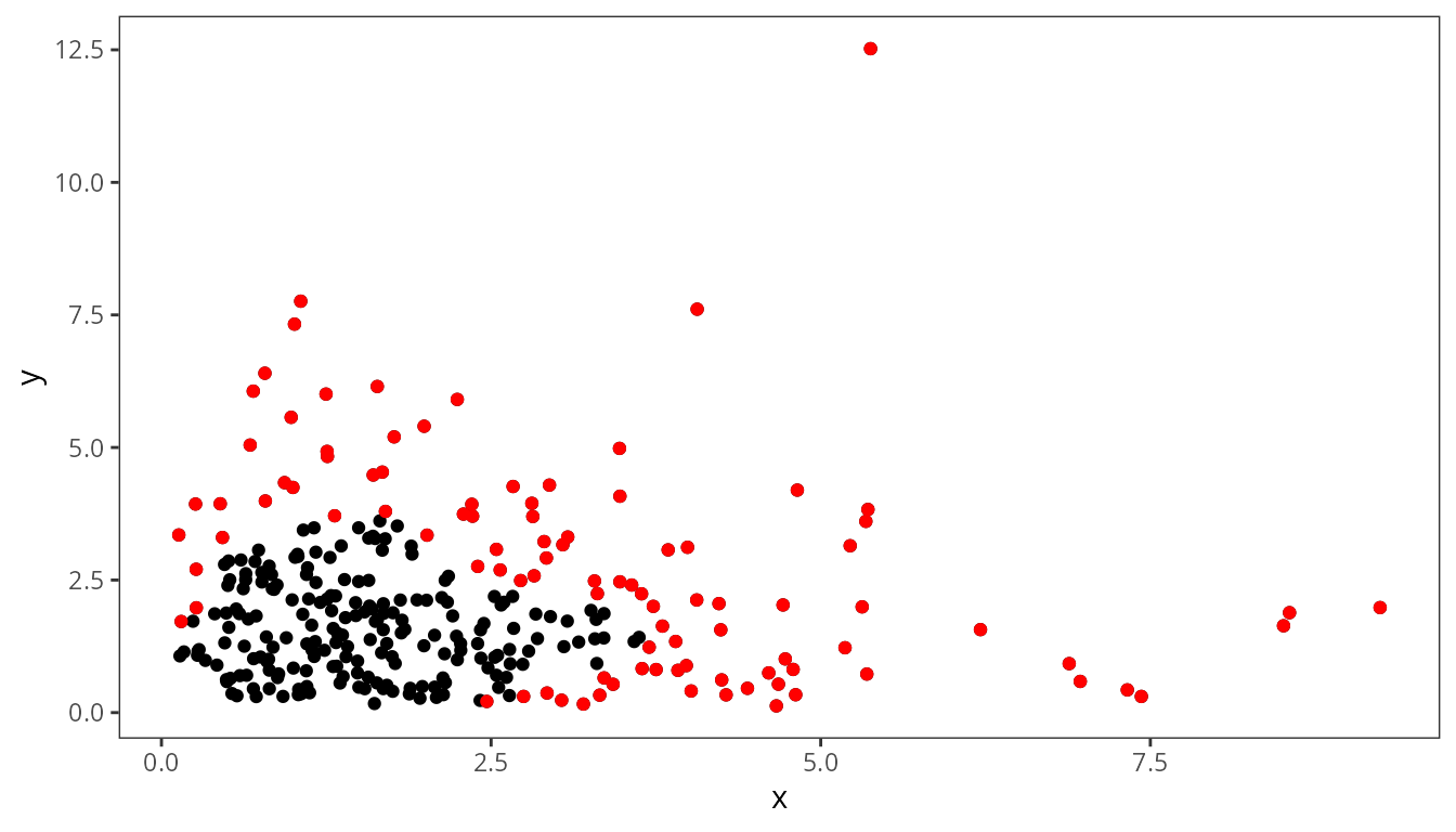
ggplot(data = d, aes(x, y)) +
geom_quadrant_lines(linetype = "dashed") +
geom_point() +
stat_dens2d_filter(keep.fraction = 1/4,
colour = "red")
Highlight 1/4 of observations from lowest density areas in each quadrant
of the plot. We also highlight the boundaries of the quadrants. Compare
the plot above to that below.
ggplot(data = d, aes(x, y)) +
geom_quadrant_lines(linetype = "dashed") +
geom_point() +
stat_dens2d_filter(keep.fraction = 1/4,
colour = "red",
pool.along = "none")
Highlight a given fraction of observations in each quadrant, by setting
pool.along = "none", and passing a vector of length four to
keep.fraction.
Keep at most 20 observations.
ggplot(data = d, aes(x, y)) +
geom_quadrant_lines(linetype = "dashed") +
geom_point() +
stat_dens2d_filter(keep.fraction = c(1/2, 1/4, 0, 1/2),
pool.along = "none",
colour = "red")
Keep always 20 observations by setting
keep.fraction = 1.
ggplot(data = d, aes(x, y)) +
geom_quadrant_lines(linetype = "dashed") +
geom_point() +
stat_dens2d_filter(keep.fraction = 1,
keep.number = 20,
colour = "red")
Keep always 20 observations, 5 per quadrant, by setting
pool.along = "none".
ggplot(data = d, aes(x, y)) +
geom_quadrant_lines(linetype = "dashed") +
geom_point() +
stat_dens2d_filter(keep.fraction = 1,
keep.number = 20,
pool.along = "none",
colour = "red")
Keep a given number of observations in each quadrant, by setting
pool.along = "none", and passing a vector of length four to
keep.number.
ggplot(data = d, aes(x, y)) +
geom_quadrant_lines(linetype = "dashed") +
geom_point() +
stat_dens2d_filter(keep.fraction = 1,
keep.number = c(1, 2, 3, 0),
pool.along = "none",
colour = "red")
A more elaborate example, 50% of observations, with color representing
the local empirical density, only for them.
ggplot(data = d, aes(x, y)) +
geom_quadrant_lines(linetype = "dashed") +
geom_point(size = 3, colour = "grey50") +
stat_dens2d_filter(keep.fraction = 1/2,
return.density = TRUE,
aes(color = after_stat(density)),
size = 2,
show.legend = TRUE) +
scale_color_viridis_c(direction = -1, option = "magma", begin = 0.5)
Highlighting 1/4 of the observations from the panel, using
over-plotting with a ‘hollow’ shape. (We also shift one group with
respect to the other in data, to show that grouping is
ignored by stat_dens2d_filter().
ggplot(data = d, aes(x + rep(c(-2,2), rep(50,2)),
y,
colour = group)) +
geom_point(size = 1) +
stat_dens2d_filter(shape = 1, size = 3,
keep.fraction = 0.25)
Highlight 1/4 of observations from lowest density areas of the plot, with density assessed separately for each group. In this example grouping is based on the color aesthetic.
ggplot(data = d, aes(x + rep(c(-2,2), rep(50,2)),
y,
colour = group)) +
geom_point(size = 1) +
stat_dens2d_filter_g(shape = 1,
size = 3,
keep.fraction = 0.25)
The stat stat_dens2d_labels replaces the values
of the label (aesthetic) variable in data based on density
of observations along the x or y axis in the plot
panel. The replacement is given by the argument passed to
label.fill, which can be a character string or a function
accepting a character string as argument and returning also a character
string.
The default value for geom is "text". The
default value of label.fill is "" which
results in empty labels, while using NA as fill label
results in observations being omitted. Using NA as
label.fill is similar to using
stat_dens2d_filter as long as the geom used requires a
label aesthetic.
Label 1/10 of observations from lowest density areas of the plot panels.
ggplot(data = d, aes(x, y, label = lab, colour = group)) +
geom_point() +
stat_dens2d_labels(keep.fraction = 1/5,
position = position_nudge_center(x = 0.05,
y = 0.05,
center_x = 0,
center_y = 0),
vjust = "outward", hjust = "outward") +
scale_x_continuous(expand = expansion(c(0.1, 0.1)))
Using the geoms from package ‘ggrepel’ avoids clashes among labels and clashes of labels with data points. Please, see vignette Combining repulsion and nudging for more examples.
stat_dens1d_labels() and stat_dens1d_filter()
These stats are similar to stat_dens2d_labels() and
stat_dens2d_filter() but compute the density in a single
dimension, either the x or y aesthetics. A similar
warning as for 2D densities applies to 1D density estimation.
Warning! Which observations are selected by the
algorithm used, based on stats::density, depends strongly
on the values of parameters bw, adjust and
kernel. You may need to alter the defaults by passing
explicit arguments. Beware that what are good values, may depend on
individual data sets even if they include the same number of
observations. For the selection of observations to work cleanly, the
argument for n must large enough to generate a dense grid
or the bandwidth may need to be increased by passing a number > 1 as
argument. Increasing the bandwidth makes the empirical density function
smoother, and the selection of points less dependent on immediate
neighbours.
We use the same data as in the previous sections.
random_string <- function(len = 6) {
paste(sample(letters, len, replace = TRUE), collapse = "")
}
# Make random data.
set.seed(1001)
d <- tibble::tibble(
x = rnorm(100),
y = rnorm(100),
group = rep(c("A", "B"), c(50, 50)),
lab = replicate(100, { random_string() })
)The stat stat_dens1d_filter filters
observations, in other words passes to the geom a subset of the data
received as input. The default value for geom is
"point" and the default orientation is
"x".
Using defaults except for the color aesthetic, we highlight 1/4 of observations from lowest density region along the x axis of the plot panel.
ggplot(data = d, aes(x, y)) +
geom_point() +
stat_dens1d_filter(keep.fraction = 0.25,
colour = "red")
We repeat the example above, we highlight 1/4 of observations, but now from lowest density region along the y axis of the plot panel.
ggplot(data = d, aes(x, y)) +
geom_point() +
stat_dens1d_filter(keep.fraction = 0.25,
colour = "red",
orientation = "y")
In other respects than orientation and the parameters
passed internally to stats::density() the examples given
earlier for stat_dens2d_filter() also apply.
The stat stat_dens1d_labels replaces the values
of the label (aesthetic) variable in data based on density
of observations along the x or y axis in the plot
panel. The replacement is given by the argument passed to
label.fill, which can be a character string or a function
accepting a character string as argument and returning also a character
string.
The default value for geom is "text". The
default value of label.fill is "" which
results in empty labels, while using NA as fill label
results in observations being omitted. Using NA as
label.fill is similar to using
stat_dens2d_filter as long as the geom used requires a
label aesthetic.
In other respects than orientation and the parameters
passed internally to stats::density() the examples given
earlier for stat_dens2d_labels() also apply.
Simple position functions
While jitter and dodge are normally use to displace the observations being plotted to avoid overlaps and stack used to construct columns or areas that represent sums and contributions to a sum from different groups of observations, nudge is almost always used to displace the position of data labels relative to observations they are attached to, to avoid overlaps.
Nudging shifts deterministically the coordinates giving an x and/or y position and also expands the limits of the corresponding scales to match. By default in ‘ggplot2’ geometries and position functions no nudging is applied.
Function position_nudge() from package ‘ggplot2’ simply
applies the nudge, or x and/or y shifts based directly
on the values passed to its parameters x and
y. Passing arguments to the nudge_x and/or
nudge_y parameters of a geometry has the same effect as
these values are passed to position_nudge(). Geometries
also have a position parameter to which we can pass an
expression based on a position function which opens the door to
more elaborate approaches to nudging.
A new variation on simple nudge is provided by function
position_nudge_to(), which accepts the desired nudged final
coordinates directly instead of as a shift.
We can do better than simply shifting all data to the same extent and
direction or to a fixed position. For example by nudging away from a
focal point, a line or a curve. In position_nudge_center()
and position_nudge_line() described below, this reference
alters only the direction (angle) along which nudge is applied but not
the extent of the shift. Advanced nudging works very well, but only for
some patterns of observations and may require manual adjustment of
positions, repulsion is more generally applicable but like jitter is
aleatory. Combining nudging and repulsion we can make repulsion more
predictable with little loss of its applicability.
These functions can be used with any geometry but if segments joining
the labels to the points are desired, layer functions
geom_text_s(), geom_label_s(), etc., from
‘ggpp’ or geom_text_repel() or
geom_label_repel() feom ‘ggrepel’ have to be used.
Several geometries defined in package ‘ggpp’ even if not supporting
repulsion, can plot connecting segments. Please see the documentation
for the geometries for the details. Drawing of segments or arrows is
possible if both the nudged and original x and y
coordinates are stored in data. Support of this feature
across packages is possible by coordinated development of ‘ggpp’ and
‘ggrepel’ and agreement on a naming convention for storing the original
position in position functions as those described next.
| Position | Main use | Displacement | Most used with |
|---|---|---|---|
position_nudge_keep() |
nudge | x, y (fixed distance) | data labels |
position_jitter_keep() |
jitter | x, y (random) | dot plots |
position_stack_keep() |
stack | vertical (absolute) | column and bar plots |
position_stack_minmax() |
stack | vertical (absolute) | error bars |
position_fill_keep() |
fill | vertical (relative, fractional) | column plots |
position_dodge_keep() |
dodge | sideways (absolute) | column and bar plots |
position_dosge2_keep() |
dodge2 | sideways (absolute) | box plots |
position_nudge_to() |
nudge | x, y (fixed position) | data labels |
position_nudge_center() |
nudge | x, y (away or towards target) | data labels |
position_nudge_line() |
nudge | x, y (away or towards target) | data labels |
position_nudge_keep() and friends
Function position_nudge_keep() is like
ggplot2::position_nudge() but keeps (stores) the original
x and y coordinates;
position_nudge_keep() can be used interchangeably with
ggplot2::position_nudge() with other geometries. Although
possibly only occasionally needed, position_jitter_keep() ,
position_dodge_keep() and
position_stack_keep() are also made available for
completeness.
set.seed(84532)
df <- data.frame(
x = rnorm(20),
y = rnorm(20, 2, 2),
l = paste("label:", letters[1:20])
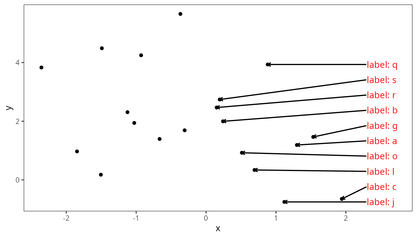
)When used together with geom_text_s() or
geom_label_s() segments between a nudged label and the
original position (here indicated by a point) are drawn.
ggplot(df, aes(x, y, label = l)) +
geom_point() +
geom_text_s(position = position_nudge_keep(x = 0.1)) +
expand_limits(x = 2.5)
We can supress the drawing of segments.
ggplot(df, aes(x, y, label = l)) +
geom_point() +
geom_text_s(position = position_nudge_keep(x = 0.1), add.segments = FALSE) +
expand_limits(x = 2.5)
position_nudge_keep() and all other position functions
described below save the original positions in data in
columns x_orig and y_orig and the shifted
positions in columns x and y. Because of this,
they can be used together with any ‘ggplot2’ geometry, even though these
geometries will ignore the stored original positions.
ggplot(df, aes(x, y, label = l)) +
geom_point() +
geom_text(position = position_nudge(x = 0.3))
position_nudge_to()
Function position_nudge_to() nudges to a given position
instead of using the same shift for each observation. Can be used to
align labels for points that are not themselves aligned. By
left-justifying the label text we ensure the alignment of labels
differing in width.
ggplot(df, aes(x, y, label = ifelse(x < 1, "", l) )) +
geom_point() +
geom_text_s(position = position_nudge_to(y = 2.3),
colour = "red",
arrow = arrow(length = unit(0.015, "npc")),
angle = 90) +
expand_limits(x = 3)
This function also supports distributing the positions in the available
space, with action `“spread”.
ggplot(df, aes(x, y, label = l)) +
geom_point() +
geom_text_s(data = function(x) {x[x$x > 0, ]},
position = position_nudge_to(x = 2.3, y.action = "spread"),
colour = "red",
arrow = arrow(length = unit(0.015, "npc")),
vjust = 0.5) +
expand_limits(x = 2.7)
The space used can be expanded.
ggplot(df, aes(x, y, label = l)) +
geom_point() +
geom_text_s(data = function(x) {x[x$x > 0, ]},
position = position_nudge_to(x = 2.3,
y.action = "spread",
y.expansion = 0.1),
colour = "red",
arrow = arrow(length = unit(0.015, "npc")),
vjust = 0.5) +
expand_limits(x = 2.7)
The range can be also set manually.
ggplot(df, aes(x, y, label = l)) +
geom_point() +
geom_text_s(data = function(x) {x[x$x > 0, ]},
position = position_nudge_to(x = 2.3,
y = c(-1.5, 5),
y.action = "spread"),
colour = "red",
arrow = arrow(length = unit(0.015, "npc")),
vjust = 0.5) +
expand_limits(x = 2.7)
position_nudge_center()
Function position_nudge_center() can nudge radially away
from a focal point if both x and y are passed
as arguments, or towards opposite sides of a boundary vertical or
horizontal virtual line if only one of x or
y is passed an argument. By default, the “center” is the
centroid computed using mean(), but other functions or
numeric values can be passed to override it. When data are sparse, such
nudging may be effective in avoiding label overlaps, and achieving a
visually pleasing positioning.
In all cases nudging shifts the coordinates giving an x and/or y position and also expands the limits of the corresponding scales to include the nudged coordinate values.
ggplot(df, aes(x, y, label = l)) +
geom_point() +
geom_text_s(position =
position_nudge_center(x = -0.1, center_x = 0))
By default, split is away or towards the mean(). Here we
allow repulsion to separate the labels (compare with previous plot).
ggplot(df, aes(x, y, label = l)) +
geom_point() +
geom_text_s(position = position_nudge_center(x = 0.1, direction = "split")) +
expand_limits(x = c(-3, 3))
We set a different split point as a constant value.
ggplot(df, aes(x, y, label = l)) +
geom_point() +
geom_text_s(position =
position_nudge_center(x = 0.1,
center_x = 1,
direction = "split")) +
expand_limits(x = c(-3, 3))
We set a different split point as the value computed by a function function, by name.
ggplot(df, aes(x, y, label = l)) +
geom_point() +
geom_text_s(position = position_nudge_center(x = 0.1,
center_x = median,
direction = "split")) +
expand_limits(x = c(-3, 3))
We set a different split point as the value computed by an anonymous function. Here we split on the first quartile along x.
ggplot(df, aes(x, y, label = l)) +
geom_point() +
geom_text_s(position =
position_nudge_center(x = 0.1,
center_x = function(x) {
quantile(x,
probs = 1/4,
names = FALSE)
},
direction = "split")) +
expand_limits(x = c(-3, 3))
position_nudge_line()
Function position_nudge_line() nudges away from a line,
which can be a user supplied straight line as well as a smooth spline or
a polynomial fitted to the observations themselves. The nudging is away
and perpendicular to the local slope of the straight or curved line. It
relies on the same assumptions as linear regression, assuming that
x values are not subject to error. This in most cases prevents
labels from overlaping a curve fitted to the data, even if not exactly
based on the same model fit. When observations are sparse, this may be
enough to obtain a nice arrangement of data labels.
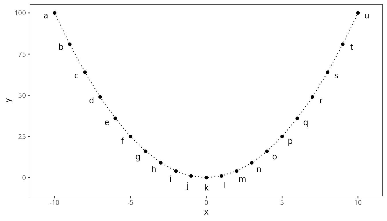
set.seed(16532)
df <- data.frame(
x = -10:10,
y = (-10:10)^2,
yy = (-10:10)^2 + rnorm(21, 0, 4),
yyy = (-10:10) + rnorm(21, 0, 4),
l = letters[1:21]
)The first, simple example shows that
position_nudge_line() has shifted the direction of the
nudging based on the alignment of the observations along a line. One
could, of course, have in this case passed suitable values as arguments
to x and y using position_nudge() from
package ‘ggplot2’. However, position_nudge_line() will work
without change irrespective of the slope or intercept along which the
observations fall.
ggplot(df, aes(x, 2 * x, label = l)) +
geom_point() +
geom_abline(intercept = 0, slope = 2, linetype = "dotted") +
geom_text(position = position_nudge_line(x = -0.5, y = -0.8))
With observations with high variation in y, a linear model
fit may need to be used. In this case fitted twice, once in
stat_smooth() and once in
position_nudge_line().
ggplot(subset(df, x >= 0), aes(x, yyy)) +
geom_point() +
stat_smooth(method = "lm", formula = y ~ x) +
geom_text(aes(label = l),
vjust = "center", hjust = "center",
position = position_nudge_line(x = 0, y = 1.2,
method = "lm",
direction = "split"))
With lower variation in y, we can pass to
line_nudge a multiplier to keep labels outside of the
confidence band.
ggplot(subset(df, x >= 0), aes(y, yy)) +
geom_point() +
stat_smooth(method = "lm", formula = y ~ x) +
geom_text(aes(label = l),
position = position_nudge_line(method = "lm",
x = 3, y = 3,
line_nudge = 2.5,
direction = "split"))
If we want the nudging based on an arbitrary straight line not
computed from data, we can pass the intercept and slope in
a numeric vector of length two as an argument to parameter
abline.
ggplot(subset(df, x >= 0), aes(y, yy)) +
geom_point() +
geom_abline(intercept = 0, slope = 1, linetype = "dotted") +
geom_text(aes(label = l),
position = position_nudge_line(abline = c(0, 1),
x = 3, y = 3,
direction = "split"))
With observations that follow exactly a simple curve the defaults
work well to automate the nudging of individual data labels away from
the implicit curve. Positive values as arguments to x and
y correspond to above and inside the curve. One could, of
course, pass also in this case suitable values as arguments to
x and y using position_nudge() from
package ‘ggplot2’, but these arguments would need to be vectors with
different nudge values for each observation.
ggplot(df, aes(x, y, label = l)) +
geom_point() +
geom_line(linetype = "dotted") +
geom_text(position = position_nudge_line(x = 0.6, y = 6))
Negative values passed as arguments to x and
y correspond to labels below and outside the curve.
ggplot(df, aes(x, y, label = l)) +
geom_point() +
geom_line(linetype = "dotted") +
geom_text(position = position_nudge_line(x = -0.6, y = -6))
When the observations include random variation along y, it
is important that the smoother used for the line added to a plot and
that passed to position_nudge_line() are similar. By
default stat_smooth() uses "loess" and
position_nudge_line() with method "spline",
smooth.sline(), which are a good enough match.
ggplot(df, aes(x, yy)) +
geom_point() +
stat_smooth(method = "loess", formula = y ~ x) +
geom_text(aes(label = l),
position = position_nudge_line(x = 0.6,
y = 6,
direction = "split"))
We can use other geometries.
ggplot(df, aes(x, yy)) +
geom_point() +
stat_smooth(method = "loess", formula = y ~ x) +
geom_label_s(aes(label = l),
position = position_nudge_line(x = 0.4,
y = 4,
direction = "split")) +
expand_limits(y = -12)
When fitting a polynomial, "lm" should be the argument
passed to method and a model formula preferably based on
poly(), setting raw = TRUE, as argument to
formula. Currently no other methods are implemented
in position_nudge_line().
ggplot(df, aes(x, yy)) +
geom_point() +
stat_smooth(method = "lm", formula = y ~ poly(x, 2, raw = TRUE)) +
geom_text_s(aes(label = l),
position = position_nudge_line(method = "lm",
x = 0.5,
y = 5,
formula = y ~ poly(x, 2, raw = TRUE),
direction = "split"))
Combined position functions
As mentioned above, while jitter and dodge are
normally use to displace the observations being plotted to avoid
overlaps and stack used to construct columns or areas that
represent sums and contributions to a sum from different groups of
observations, nudge is almost always used to displace the
position of data labels relative to observations they are attached to,
to avoid overlaps. Because nudge plays in most cases a
different role than jitter, dodge, and stack,
rather frequently it is useful to combine nudge with the other
position displacements. Additional examples for this use case are given
in the vignette("Combining repulsion and nudging").
Nudging text or labels in a dodged or stacked bar or column plot has not been easy in ‘ggplot2’. This is a rather frequent situation. However, within ‘ggplot2’ and the Grammar of Graphics this imposed some limitations on the design of plots and the need to use workarounds to modify the data before plotting.
Package ‘ggpp’ implements position functions that implement the functionality of more than one of the position functions available in ‘ggplot2’. The examples below demonstrate their use.
| Position | Main use | Displacement | Most used with |
|---|---|---|---|
position_stacknudge() |
stack + nudge | combined, see above | data labels in column plots |
position_fillnudge() |
fill + nudge | combined, see above | data labels in column plots |
position_jitternudge() |
jitter + nudge | combined, see above | data labels in dot plots |
position_dodgenudge() |
dodge + nudge | combined, see above | data labels in column plots |
position_dodge2nudge() |
dodge2 + nudge | combined, see above | data labels in box plots |
In all cases when labelling points or columns, to achieve the
correct alignment, the arguments passed to the equivalent position
functions used for observations and text must be the same, except for
x and y which determine amount of nudging to
be added to the other dispalcements.
All the position functions described in this section are compatible
with most geometries from ggpplot2 and extensions. However,
only those from packages ‘ggpp’ and ‘ggrepel’ (> 0.9.1) plot segments
and arrows linking original and displaced positions using the saved
original positions as “kept”, or saved, by these position functions.
df <- data.frame(x1 = c(1, 2, 1, 3, -1),
x2 = c("a", "a", "b", "b", "b"),
grp = c("A", "B", "C", "D", "E"))position_dodgenudge()
When labelling dodged columns, we can in addition apply nudging. Here
we add a label just outside the tip of each horizontal bar. With
direction = "split" we ensure that the text is correctly
located in the negative columns.
ggplot(data = df, aes(x1, x2, group = grp)) +
geom_col(aes(fill = grp), width = 0.8,
position = position_dodge()) +
geom_vline(xintercept = 0) +
geom_text(
aes(label = grp),
position = position_dodgenudge(x = 0.09, direction = "split", width = 0.8)) +
theme(legend.position = "none")
ggplot(data = df, aes(x2, x1, group = grp)) +
geom_col(aes(fill = grp), width = 0.75,
position = position_dodge(width = 0.75)) +
geom_hline(yintercept = 0) +
geom_text(aes(label = grp),
position = position_dodgenudge(y = 0.1,
direction = "split",
width = 0.75),
size = 3) +
theme(legend.position = "none")
position_stacknudge()
With horizontally stacked bar we add labels above each bar, at their
horizontal center with vjust = 0.5. (As with text, the
justification is relative, with vertical always meaning along the
direction representing continuous data values or counts.)
ggplot(data = df, aes(x1, x2, group = grp)) +
geom_col(aes(fill = grp), width = 0.5) +
geom_vline(xintercept = 0) +
geom_text(
aes(label = grp),
position = position_stacknudge(vjust = 0.5, y = 0.33)) +
theme(legend.position = "none")
position_fillnudge()
Here we nudge the labels down from the top of each stacked bar with
vjust = 1.
ggplot(data = subset(df, x1 >= 0), aes(x2, x1, group = grp)) +
geom_col(aes(fill = grp), width=0.5, position = position_fill()) +
geom_vline(xintercept = 0) +
geom_text(
aes(label = grp),
position = position_fillnudge(vjust = 1, y = -0.05)) +
theme(legend.position = "none")
position_stack_minmax()
Functions position_stack() and
position_stack_nudge() from package ‘ggplot2’ displace the
position of a variable mapped to only one of y,
ymax or ymin. So they cannot be used with
geometries geom_linerange(), geom_pointrange()
or geom_errorbar(). Position function
position_stack_minmax() can be used with these geometries
as it displaces y, ymin and ymax
together by the same distance. Like position_stack_nudge()
it also supports nudging. Thus, this new position function makes it
possible to add error bars to each member of a stacked colum plot. As
nudging is also supported, it is possible, as shown below, to also
include an error bar for the total quantity represented by the stacked
bars.
ggplot(birch_dw.df,
aes(y = dry.weight * 1e-3, x = Density, fill = Part)) +
stat_summary(geom = "col", fun = mean,
position = "stack", alpha = 0.7, width = 0.67) +
# error bars for each stack bar
stat_summary(geom = "linerange", fun.data = mean_cl_normal,
position = position_stack_minmax(x = -0.1)) +
# error bar for the total
stat_summary(data = birch.df, aes(y = (dwstem + dwroot) * 1e-3, fill = NULL),
geom = "linerange", linewidth = 0.75,
position = position_nudge(x = 0.1), fun.data = mean_cl_normal) +
labs(y = "Seedling dry mass (g)") +
scale_fill_grey(start = 0.7, end = 0.3) +
facet_wrap(facets = vars(Container))## Warning: Computation failed in `stat_summary()`.
## Computation failed in `stat_summary()`.
## Computation failed in `stat_summary()`.
## Computation failed in `stat_summary()`.
## Caused by error in `fun.data()`:
## ! The package "Hmisc" is required.

position_jitternudge()
When combining jitter and nudge, we can nudge away from the jittered
positions or from the original positions. In this example, we nudge away
from the jittered positions with nudge.from = "jittered"
and the direction of the nudge is on either side of the original
position with direction = "split", with nudging depending
on the direction the jitter has moved the point.
jitter <- position_jitter(width = 0.2, height = 2, seed = 123)
jitter_nudge <- position_jitternudge(width = 0.2, height = 2,
seed = 123, x = 0.1,
direction = "split",
nudge.from = "jittered")
ggplot(mpg[1:20, ],
aes(cyl, hwy, label = drv)) +
geom_point(position = jitter) +
geom_text_s(position = jitter_nudge)
In this second example, the nudging is away from the original x-position while using the jittered y-position, which gives vertically aligned labels.
jitter <- position_jitter(width = 0.2, height = 2, seed = 123)
jitter_nudge <- position_jitternudge(width = 0.2, height = 2,
seed = 123, x = 0.35,
direction = "split",
nudge.from = "original.x")
ggplot(mpg[1:20, ],
aes(cyl, hwy, label = drv)) +
geom_point(position = jitter) +
geom_text_s(position = jitter_nudge)
Jitter along the y-axis or the observed data can cause
overlaps of data labels. To avoid this, it is a good approach to use the
repulsive geometries geom_text_repel() or
geon_label_repel() in combination with the position
functions from package ‘ggrepel’.
position_jitter_keep()
With no nudging but keeping the original positions we show how points have moved with jitter.
ggplot(mpg[1:20, ],
aes(cyl, hwy, label = drv)) +
geom_point() +
geom_point_s(position =
position_jitter_keep(width = 0.3, height = 2, seed = 123),
color = "red")
Appendix A: More on density filtering
This appendix includes additional examples of the use of the
local-density-based filtering. These additional examples show the
behaviour of these statistics with with pseudo-random artificial data
based on different theoretical probability density functions. Here we
use the _filter variants of these statistics. The companion
_labels variants are meant to be used together with the
repulsive geometries from package ‘ggrepel’.
To start, we define a function to simplify the generation of random data sets based on different probability distributions.
make_data_tbl <- function(nrow = 100, rfun = rnorm, ...) {
if (nrow %% 2) {
nrow <- nrow + 1
}
set.seed(1001)
tibble::tibble(
x = rfun(nrow, ...),
y = rfun(nrow, ...),
group = rep(c("A", "B"), c(nrow / 2, nrow / 2))
)
}In all the examples in this section of the vignette we use colours to
demonstrate which data points are selected, but any other suitable
aesthetic and discrete scale can be used instead. By overriding the
default keep.sparse = TRUE with
keep.sparse = FALSE we keep 1/3 of the observations in the
denser region of the plot. Although here we first plot all data points
and later overplot the selected ones this is not necessary.
ggplot(data = make_data_tbl(300), aes(x, y)) +
geom_point() +
stat_dens2d_filter(colour = "red",
keep.sparse = FALSE,
keep.fraction = 1/3)
Here we highlight the observations split into three groups, each
containing 1/3 of the observations in data. Each group,
corresponding to a different local density of observations.
ggplot(data = make_data_tbl(300), aes(x, y)) +
geom_point() +
stat_dens2d_filter(colour = "red",
keep.sparse = FALSE,
keep.fraction = 1/3)+
stat_dens2d_filter(colour = "blue",
keep.fraction = 1/3)
The algorithm seems to work well also with other distributions, in this example we use the uniform distribution.
ggplot(data = make_data_tbl(300, rfun = runif), aes(x, y)) +
geom_point() +
stat_dens2d_filter(colour = "red", keep.fraction = 1/2)
One example with the gamma distribution, which is asymmetric.
ggplot(data = make_data_tbl(300, rfun = rgamma, shape = 2),
aes(x, y)) +
geom_point() +
stat_dens2d_filter(colour = "red", keep.fraction = 1/3)
Appendix B: try_tibble()
Time series
Several different formats for storing time series data are used in R.
Here we use in the examples objects of class ts but several
other classes are supported as try.xts() from package ‘xts’
is used internally. Package ‘ggplot2’ supports plotting with variables
containing date-times represented as objects of classes
POSIXct or Date. Functions
try_data_frame() and try_tibble() are used in
‘ggpp’ internally in the definition of ggplot() method for
time series data. Non-the-less, try_data_frame() and
try_tibble() are exported. The two functions differ only in
the class of the returned object. The time variable in the returned data
frame or tibble by default belongs to class Date or to
class POSIXct depending on the time step of the time series
object. In the examples below we use try_tibble() but they
work unchanged with try_data_frame().
In the first example we convert a quarterly time series into a tibble.
print(austres)## Qtr1 Qtr2 Qtr3 Qtr4
## 1971 13067.3 13130.5 13198.4
## 1972 13254.2 13303.7 13353.9 13409.3
## 1973 13459.2 13504.5 13552.6 13614.3
## 1974 13669.5 13722.6 13772.1 13832.0
## 1975 13862.6 13893.0 13926.8 13968.9
## 1976 14004.7 14033.1 14066.0 14110.1
## 1977 14155.6 14192.2 14231.7 14281.5
## 1978 14330.3 14359.3 14396.6 14430.8
## 1979 14478.4 14515.7 14554.9 14602.5
## 1980 14646.4 14695.4 14746.6 14807.4
## 1981 14874.4 14923.3 14988.7 15054.1
## 1982 15121.7 15184.2 15239.3 15288.9
## 1983 15346.2 15393.5 15439.0 15483.5
## 1984 15531.5 15579.4 15628.5 15677.3
## 1985 15736.7 15788.3 15839.7 15900.6
## 1986 15961.5 16018.3 16076.9 16139.0
## 1987 16203.0 16263.3 16327.9 16398.9
## 1988 16478.3 16538.2 16621.6 16697.0
## 1989 16777.2 16833.1 16891.6 16956.8
## 1990 17026.3 17085.4 17106.9 17169.4
## 1991 17239.4 17292.0 17354.2 17414.2
## 1992 17447.3 17482.6 17526.0 17568.7
## 1993 17627.1 17661.5
class(austres)## [1] "ts"
austres.df <- try_tibble(austres)
class(austres.df)## [1] "tbl_df" "tbl" "data.frame"
head(austres.df, 4)## # A tibble: 4 × 2
## time x
## <date> <dbl>
## 1 1971-04-01 13067.
## 2 1971-07-01 13130.
## 3 1971-10-01 13198.
## 4 1972-01-01 13254.
The next chunk demonstrates that when passing
as.numeric = TRUE to override the default, numeric times
are expressed as years with decimal fractions in the returned data
frame.
austres.df <- try_tibble(austres, as.numeric = TRUE)
head(austres.df, 4)## # A tibble: 4 × 2
## time x
## <dbl> <dbl>
## 1 1971. 13067.
## 2 1971. 13130.
## 3 1972. 13198.
## 4 1972 13254.
This additional example is for a series of yearly values.
class(lynx)## [1] "ts"
lynx.df <- try_tibble(lynx)
class(lynx.df)## [1] "tbl_df" "tbl" "data.frame"
head(lynx.df, 3)## # A tibble: 3 × 2
## time x
## <date> <dbl>
## 1 1821-01-01 269
## 2 1822-01-01 321
## 3 1823-01-01 585
In some cases there can be small rounding errors or the time steps
can be shorter that the default time.resolution = "month".
We should in those cases pass an argument to
time.resolution to override the default rounding. Rounding
is done with lubridate::round_date() and the argument from
time.resolution passed to its parameter unit,
except if it is NULL or NA, in which case no
rounding is applied.
lynx.df <- try_tibble(lynx, time.resolution = NULL)
head(lynx.df, 3)## # A tibble: 3 × 2
## time x
## <date> <dbl>
## 1 1821-01-01 269
## 2 1822-01-01 321
## 3 1823-01-01 585
In addition we can convert the POSIXct values into numeric values in calendar years plus a decimal fraction.
lynx_n.df <- try_tibble(lynx, time.resolution = "year", as.numeric = TRUE)
lapply(lynx_n.df, "class")## $time
## [1] "numeric"
##
## $x
## [1] "numeric"
head(lynx_n.df, 3)## # A tibble: 3 × 2
## time x
## <dbl> <dbl>
## 1 1821 269
## 2 1822 321
## 3 1823 585
Other classes
Functions try_data_frame() and try_tibble()
attempt to handle gracefully objects that are not time series.
try_tibble(1:5)## # A tibble: 5 × 1
## x
## <int>
## 1 1
## 2 2
## 3 3
## 4 4
## 5 5
try_tibble(letters[1:5])## # A tibble: 5 × 1
## x
## <chr>
## 1 a
## 2 b
## 3 c
## 4 d
## 5 e
try_tibble(factor(letters[1:5]))## # A tibble: 5 × 1
## x
## <fct>
## 1 a
## 2 b
## 3 c
## 4 d
## 5 e
try_tibble(list(x = rep(1,5), y = 1:5))## # A tibble: 5 × 2
## x y
## <dbl> <int>
## 1 1 1
## 2 1 2
## 3 1 3
## 4 1 4
## 5 1 5
try_tibble(data.frame(x = rep(1,5), y = 1:5))## # A tibble: 5 × 2
## x y
## <dbl> <int>
## 1 1 1
## 2 1 2
## 3 1 3
## 4 1 4
## 5 1 5
try_tibble(matrix(1:10, ncol = 2))## # A tibble: 5 × 2
## V1 V2
## <int> <int>
## 1 1 6
## 2 2 7
## 3 3 8
## 4 4 9
## 5 5 10