This is a sub-guide intended for annotating the thickness and dot-count subscales in ggdist. It can be used with the subguide parameter of geom_slabinterval() and geom_dotsinterval().

Supports automatic partial function application with waived arguments.

subguide_axis(
  values,
  title = NULL,
  breaks = waiver(),
  labels = waiver(),
  position = 0,
  just = 0,
  label_side = "topright",
  orientation = "horizontal",
  theme = theme_get()
)

subguide_inside(..., label_side = "inside")

subguide_outside(..., label_side = "outside", just = 1)

subguide_integer(..., breaks = scales::breaks_extended(Q = c(1, 5, 2, 4, 3)))

subguide_count(..., breaks = scales::breaks_width(1))

subguide_slab(values, ...)

subguide_dots(values, ...)

subguide_spike(values, ...)

Arguments

values

<numeric> Values used to construct the scale used for this guide. Typically provided automatically by geom_slabinterval().

title

<string> The title of the scale shown on the sub-guide's axis.

breaks

One of:

  • NULL for no breaks

  • waiver() for the default breaks computed by the transformation object

  • A numeric vector of positions

  • A function that takes the limits as input and returns breaks as output (e.g., a function returned by scales::extended_breaks()). Note that for position scales, limits are provided after scale expansion. Also accepts rlang lambda function notation.

labels

One of:

  • NULL for no labels

  • waiver() for the default labels computed by the transformation object

  • A character vector giving labels (must be same length as breaks)

  • An expression vector (must be the same length as breaks). See ?plotmath for details.

  • A function that takes the breaks as input and returns labels as output. Also accepts rlang lambda function notation.

position

<scalar numeric> Value between 0 and 1 giving the position of the guide relative to the axis: 0 causes the sub-guide to be drawn on the left or bottom depending on if orientation is "horizontal" or "vertical", and 1 causes the sub-guide to be drawn on the top or right depending on if orientation is "horizontal" or "vertical". May also be a string indicating the position: "top", "right", "bottom", "left", "topright", "topleft", "bottomright", or "bottomleft".

just

<scalar numeric> Value between 0 and 1 giving the justification of the guide relative to its position: 0 means aligned towards the inside of the axis edge, 1 means aligned towards the outside of the axis edge.

label_side

<string> Which side of the axis to draw the ticks and labels on. "topright", "top", and "right" are synonyms which cause the labels to be drawn on the top or the right depending on if orientation is "horizontal" or "vertical". "bottomleft", "bottom", and "left" are synonyms which cause the labels to be drawn on the bottom or the left depending on if orientation is "horizontal" or "vertical". "topleft" causes the labels to be drawn on the top or the left, and "bottomright" causes the labels to be drawn on the bottom or the right. "inside" causes the labels to be drawn on the side closest to the inside of the chart, depending on position, and "outside" on the side closest to the outside of the chart.

orientation

<string> Orientation of the geometry this sub-guide is for. One of "horizontal" ("y") or "vertical" ("x"). See the orientation parameter to geom_slabinterval().

theme

<theme> Theme used to determine the style that the sub-guide elements are drawn in. The title label is drawn using the "axis.title.x" or "axis.title.y" theme setting, and the axis line, ticks, and tick labels are drawn using guide_axis(), so the same theme settings that normally apply to axis guides will be followed.

...

Arguments passed to other functions, typically back to subguide_axis() itself.

Details

subguide_inside() is a shortcut for drawing labels inside of the chart region.

subguide_outside() is a shortcut for drawing labels outside of the chart region.

subguide_integer() only draws breaks that are integer values, useful for labeling counts in geom_dots().

subguide_count() is a shortcut for drawing labels where every whole number is labeled, useful for labeling counts in geom_dots(). If your max count is large, subguide_integer() may be better.

subguide_slab(), subguide_dots(), and subguide_spike() are aliases for subguide_none() that allow you to change the default subguide used for the geom_slabinterval(), geom_dotsinterval(), and geom_spike() families. If you overwrite these in the global environment, you can set the corresponding default subguide. For example:

subguide_slab = ggdist::subguide_inside(position = "right")

This will cause geom_slabinterval()s to default to having a guide on the right side of the geom.

See also

The thickness datatype.

The thickness aesthetic of geom_slabinterval().

scale_thickness_shared(), for setting a thickness scale across all geometries using the thickness aesthetic.

subscale_thickness(), for setting a thickness sub-scale within a single geom_slabinterval().

Other sub-guides: subguide_none()

Examples

library(ggplot2)
library(distributional)

df = data.frame(d = dist_normal(2:3, 2:3), g = c("a", "b"))

# subguides allow you to label thickness axes
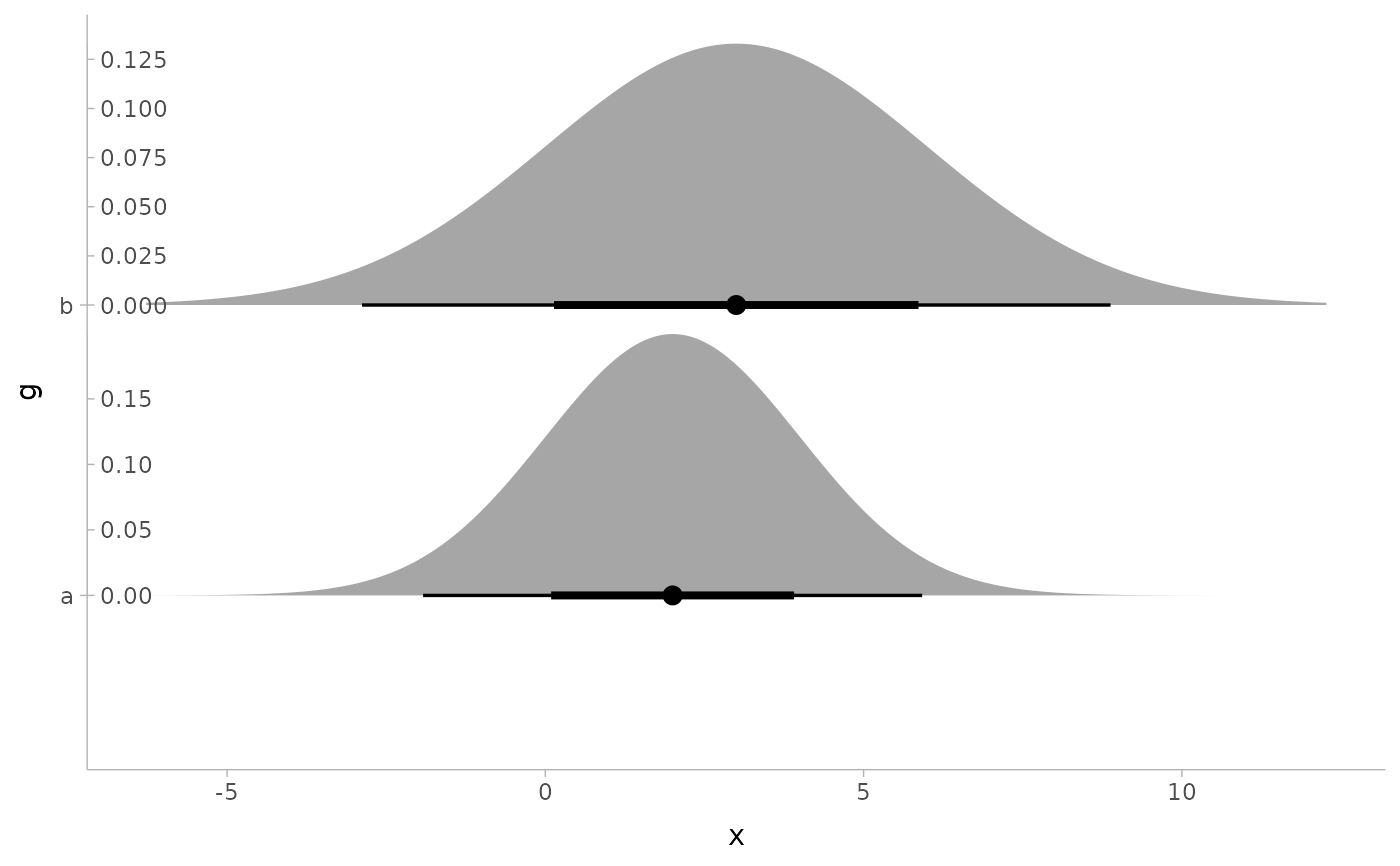
ggplot(df, aes(xdist = d, y = g)) +
  stat_slabinterval(subguide = "inside")


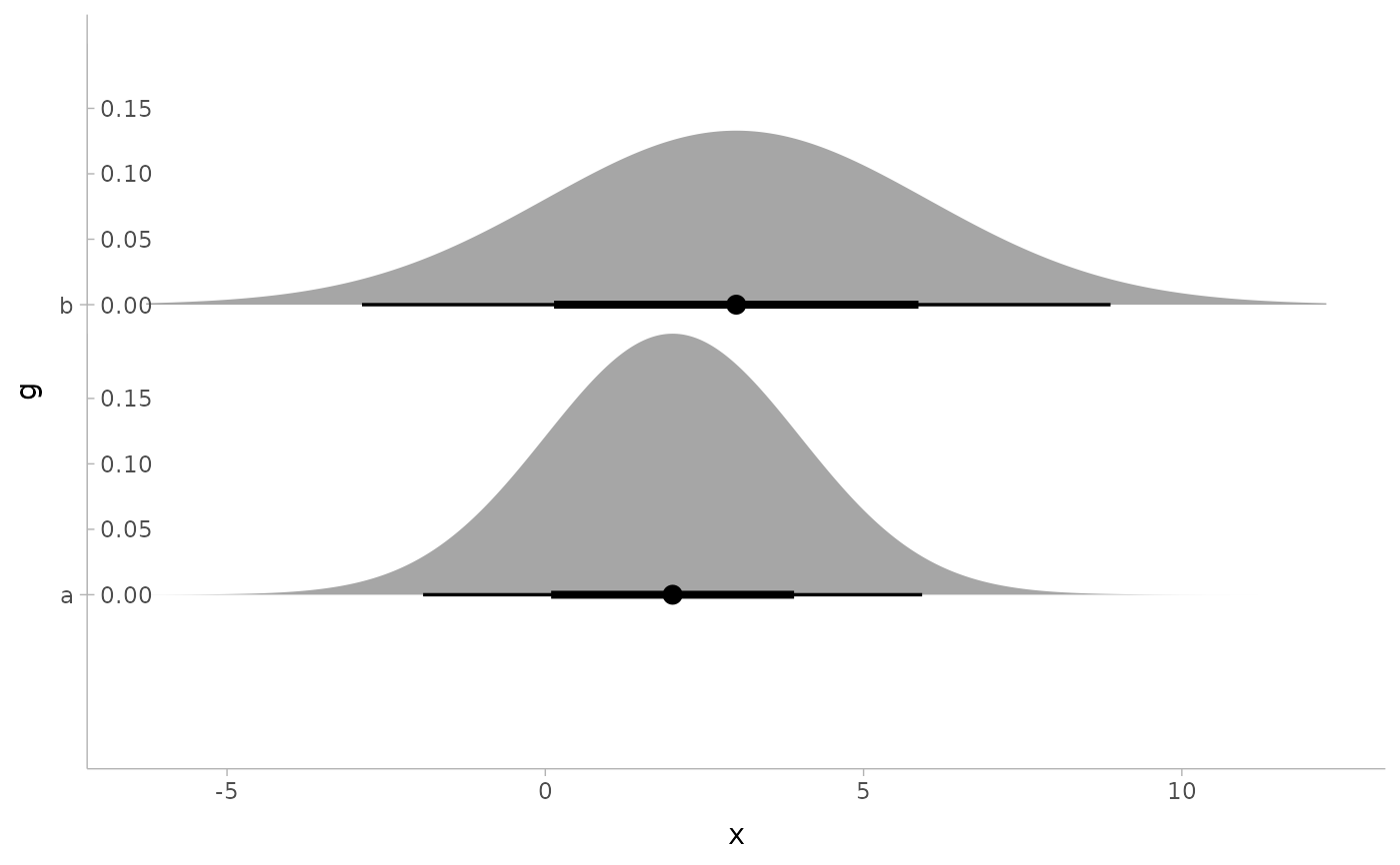
# they respect normalization and use of scale_thickness_shared()
ggplot(df, aes(xdist = d, y = g)) +
  stat_slabinterval(subguide = "inside", normalize = "groups")


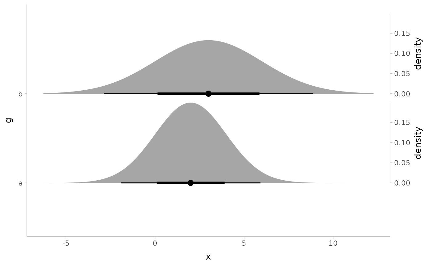
# they can also be positioned outside the plot area, though
# this typically requires manually adjusting plot margins
ggplot(df, aes(xdist = d, y = g)) +
  stat_slabinterval(subguide = subguide_outside(title = "density", position = "right")) +
  theme(plot.margin = margin(5.5, 50, 5.5, 5.5))


# any of the subguide types will also work to indicate bin counts in
# geom_dots(); subguide_integer() and subguide_count() can be useful for
# dotplots as they only label integers / whole numbers:
df = data.frame(d = dist_gamma(2:3, 2:3), g = c("a", "b"))
ggplot(df, aes(xdist = d, y = g)) +
  stat_dots(subguide = subguide_count(label_side = "left", title = "count")) +
  scale_y_discrete(expand = expansion(add = 0.1)) +
  scale_x_continuous(expand = expansion(add = 0.5))