"Meta" stat for computing distribution functions (densities or CDFs) + intervals for use with geom_slabinterval(). Useful for creating eye plots, half-eye plots, CCDF bar plots, gradient plots, histograms, and more. Sample data can be supplied to the x and y aesthetics or analytical distributions (in a variety of formats) can be supplied to the xdist and ydist aesthetics. See Details.

stat_slabinterval(
  mapping = NULL,
  data = NULL,
  geom = "slabinterval",
  position = "identity",
  ...,
  p_limits = c(NA, NA),
  density = "bounded",
  adjust = waiver(),
  trim = waiver(),
  breaks = waiver(),
  align = waiver(),
  outline_bars = waiver(),
  expand = FALSE,
  point_interval = "median_qi",
  limits = NULL,
  n = waiver(),
  .width = c(0.66, 0.95),
  orientation = NA,
  na.rm = FALSE,
  show.legend = c(size = FALSE),
  inherit.aes = TRUE,
  check.aes = TRUE,
  check.param = TRUE
)

Arguments

mapping

Set of aesthetic mappings created by aes(). If specified and inherit.aes = TRUE (the default), it is combined with the default mapping at the top level of the plot. You must supply mapping if there is no plot mapping.

data

The data to be displayed in this layer. There are three options:

If NULL, the default, the data is inherited from the plot data as specified in the call to ggplot().

A data.frame, or other object, will override the plot data. All objects will be fortified to produce a data frame. See fortify() for which variables will be created.

A function will be called with a single argument, the plot data. The return value must be a data.frame, and will be used as the layer data. A function can be created from a formula (e.g. ~ head(.x, 10)).

geom

<Geom | string> Use to override the default connection between stat_slabinterval() and geom_slabinterval().

position

<Position | string> Position adjustment, either as a string, or the result of a call to a position adjustment function. Setting this equal to "dodge" (position_dodge()) or "dodgejust" (position_dodgejust()) can be useful if you have overlapping geometries.

...

Other arguments passed to layer(). These are often aesthetics, used to set an aesthetic to a fixed value, like colour = "red" or linewidth = 3 (see Aesthetics, below). They may also be parameters to the paired geom/stat. When paired with the default geom, geom_slabinterval(), these include:

subscale

<function | string> Sub-scale used to scale values of the thickness aesthetic within the groups determined by normalize. One of:

  • A function that takes an x argument giving a numeric vector of values to be scaled and then returns a thickness vector representing the scaled values, such as subscale_thickness() or subscale_identity().

  • A string giving the name of such a function when prefixed with "subscale_"; e.g. "thickness" or "identity". The value "thickness" using the default subscale, which can be modified by setting subscale_thickness; see the documentation for that function.

For a comprehensive discussion and examples of slab scaling and normalization, see the thickness scale article.

normalize

<string> Groups within which to scale values of the thickness aesthetic. One of:

  • "all": normalize so that the maximum height across all data is 1.

  • "panels": normalize within panels so that the maximum height in each panel is 1.

  • "xy": normalize within the x/y axis opposite the orientation of this geom so that the maximum height at each value of the opposite axis is 1.

  • "groups": normalize within values of the opposite axis and within each group so that the maximum height in each group is 1.

  • "none": values are taken as is with no normalization (this should probably only be used with functions whose values are in [0,1], such as CDFs).

For a comprehensive discussion and examples of slab scaling and normalization, see the thickness scale article.

fill_type

<string> What type of fill to use when the fill color or alpha varies within a slab. One of:

  • "segments": breaks up the slab geometry into segments for each unique combination of fill color and alpha value. This approach is supported by all graphics devices and works well for sharp cutoff values, but can give ugly results if a large number of unique fill colors are being used (as in gradients, like in stat_gradientinterval()).

  • "gradient": a grid::linearGradient() is used to create a smooth gradient fill. This works well for large numbers of unique fill colors, but requires R >= 4.1 and is not yet supported on all graphics devices. As of this writing, the png() graphics device with type = "cairo", the svg() device, the pdf() device, and the ragg::agg_png() devices are known to support this option. On R < 4.1, this option will fall back to fill_type = "segments" with a message.

  • "auto": attempts to use fill_type = "gradient" if support for it can be auto-detected. On R >= 4.2, support for gradients can be auto-detected on some graphics devices; if support is not detected, this option will fall back to fill_type = "segments" (in case of a false negative, fill_type = "gradient" can be set explicitly). On R < 4.2, support for gradients cannot be auto-detected, so this will always fall back to fill_type = "segments", in which case you can set fill_type = "gradient" explicitly if you are using a graphics device that support gradients.

interval_size_domain

<length-2 numeric> Minimum and maximum of the values of the size and linewidth aesthetics that will be translated into actual sizes for intervals drawn according to interval_size_range (see the documentation for that argument.)

interval_size_range

<length-2 numeric> This geom scales the raw size aesthetic values when drawing interval and point sizes, as they tend to be too thick when using the default settings of scale_size_continuous(), which give sizes with a range of c(1, 6). The interval_size_domain value indicates the input domain of raw size values (typically this should be equal to the value of the range argument of the scale_size_continuous() function), and interval_size_range indicates the desired output range of the size values (the min and max of the actual sizes used to draw intervals). Most of the time it is not recommended to change the value of this argument, as it may result in strange scaling of legends; this argument is a holdover from earlier versions that did not have size aesthetics targeting the point and interval separately. If you want to adjust the size of the interval or points separately, you can also use the linewidth or point_size aesthetics; see sub-geometry-scales.

fatten_point

<scalar numeric> A multiplicative factor used to adjust the size of the point relative to the size of the thickest interval line. If you wish to specify point sizes directly, you can also use the point_size aesthetic and scale_point_size_continuous() or scale_point_size_discrete(); sizes specified with that aesthetic will not be adjusted using fatten_point.

arrow

<arrow | NULL> Type of arrow heads to use on the interval, or NULL for no arrows.

subguide

<function | string> Sub-guide used to annotate the thickness scale. One of:

  • A function that takes a scale argument giving a ggplot2::Scale object and an orientation argument giving the orientation of the geometry and then returns a grid::grob that will draw the axis annotation, such as subguide_axis() (to draw a traditional axis) or subguide_none() (to draw no annotation). See subguide_axis() for a list of possibilities and examples.

  • A string giving the name of such a function when prefixed with "subguide_"; e.g. "axis" or "none". The values "slab", "dots", and "spike" use the default subguide for their geom families (no subguide), which can be modified by setting subguide_slab, subguide_dots, or subguide_spike; see the documentation for those functions.

p_limits

<length-2 numeric> Probability limits. Used to determine the lower and upper limits of analytical distributions (distributions from samples ignore this parameter and determine their limits based on the limits of the sample and the value of the trim parameter). E.g., if this is c(.001, .999), then a slab is drawn for the distribution from the quantile at p = .001 to the quantile at p = .999. If the lower (respectively upper) limit is NA, then the lower (upper) limit will be the minimum (maximum) of the distribution's support if it is finite, and 0.001 (0.999) if it is not finite. E.g., if p_limits is c(NA, NA), on a gamma distribution the effective value of p_limits would be c(0, .999) since the gamma distribution is defined on (0, Inf); whereas on a normal distribution it would be equivalent to c(.001, .999) since the normal distribution is defined on (-Inf, Inf).

density

<function | string> Density estimator for sample data. One of:

  • A function which takes a numeric vector and returns a list with elements x (giving grid points for the density estimator) and y (the corresponding densities). ggdist provides a family of functions following this format, including density_unbounded() and density_bounded(). This format is also compatible with stats::density().

  • A string giving the suffix of a function name that starts with "density_"; e.g. "bounded" for [density_bounded()], "unbounded" for [density_unbounded()], or "histogram" for density_histogram(). Defaults to "bounded", i.e. density_bounded(), which estimates the bounds from the data and then uses a bounded density estimator based on the reflection method.

adjust

<scalar numeric | waiver> Passed to density (e.g. density_bounded()): Value to multiply the bandwidth of the density estimator by. Default waiver() defers to the default of the density estimator, which is usually 1.

trim

<scalar logical | waiver> Passed to density (e.g. density_bounded()): Should the density estimate be trimmed to the range of the data? Default waiver() defers to the default of the density estimator, which is usually TRUE.

breaks

<numeric | function | string | waiver> Passed to density (e.g. density_histogram()): Determines the breakpoints defining bins. Default waiver() defers to the default of the density estimator, which is usually "Scott". Similar to (but not exactly the same as) the breaks argument to graphics::hist(). One of:

  • A scalar (length-1) numeric giving the number of bins

  • A vector numeric giving the breakpoints between histogram bins

  • A function taking x and weights and returning either the number of bins or a vector of breakpoints

  • A string giving the suffix of a function that starts with "breaks_". ggdist provides weighted implementations of the "Sturges", "Scott", and "FD" break-finding algorithms from graphics::hist(), as well as breaks_fixed() for manually setting the bin width. See breaks.

For example, breaks = "Sturges" will use the breaks_Sturges() algorithm, breaks = 9 will create 9 bins, and breaks = breaks_fixed(width = 1) will set the bin width to 1.

align

<scalar numeric | function | string | waiver> Passed to density (e.g. density_histogram()): Determines how to align the breakpoints defining bins. Default waiver() defers to the default of the density estimator, which is usually "none" (performs no alignment). One of:

  • A scalar (length-1) numeric giving an offset that is subtracted from the breaks. The offset must be between 0 and the bin width.

  • A function taking a sorted vector of breaks (bin edges) and returning an offset to subtract from the breaks.

  • A string giving the suffix of a function that starts with "align_" used to determine the alignment, such as align_none(), align_boundary(), or align_center().

For example, align = "none" will provide no alignment, align = align_center(at = 0) will center a bin on 0, and align = align_boundary(at = 0) will align a bin edge on 0.

outline_bars

<scalar logical | waiver> Passed to density (e.g. density_histogram()) and also used for discrete analytical distributions (whose slabs are drawn as histograms). Determines if outlines in between the bars are drawn. If waiver() or FALSE (the default), the outline is drawn only along the tops of the bars. If TRUE, outlines in between bars are also drawn (though you may have to set the slab_color or color aesthetic to see the outlines).

expand

<logical> For sample data, should the slab be expanded to the limits of the scale? Default FALSE. Can be a length-two logical vector to control expansion to the lower and upper limit respectively.

point_interval

<function | string> A function from the point_interval() family (e.g., median_qi, mean_qi, mode_hdi, etc), or a string giving the name of a function from that family (e.g., "median_qi", "mean_qi", "mode_hdi", etc; if a string, the caller's environment is searched for the function, followed by the ggdist environment). This function determines the point summary (typically mean, median, or mode) and interval type (quantile interval, qi; highest-density interval, hdi; or highest-density continuous interval, hdci). Output will be converted to the appropriate x- or y-based aesthetics depending on the value of orientation. See the point_interval() family of functions for more information.

limits

<length-2 numeric> Manually-specified limits for the slab, as a vector of length two. These limits are combined with those computed based on p_limits as well as the limits defined by the scales of the plot to determine the limits used to draw the slab functions: these limits specify the maximal limits; i.e., if specified, the limits will not be wider than these (but may be narrower). Use NA to leave a limit alone; e.g. limits = c(0, NA) will ensure that the lower limit does not go below 0, but let the upper limit be determined by either p_limits or the scale settings.

n

<scalar numeric> Number of points at which to evaluate the function that defines the slab. Also passed to density (e.g. density_bounded()). Default waiver() uses the value 501 for analytical distributions and defers to the default of the density estimator for sample-based distributions, which is also usually 501.

.width

<numeric> The .width argument passed to point_interval: a vector of probabilities to use that determine the widths of the resulting intervals. If multiple probabilities are provided, multiple intervals per group are generated, each with a different probability interval (and value of the corresponding .width and level generated variables).

orientation

<string> Whether this geom is drawn horizontally or vertically. One of:

  • NA (default): automatically detect the orientation based on how the aesthetics are assigned. Automatic detection works most of the time.

  • "horizontal" (or "y"): draw horizontally, using the y aesthetic to identify different groups. For each group, uses the x, xmin, xmax, and thickness aesthetics to draw points, intervals, and slabs.

  • "vertical" (or "x"): draw vertically, using the x aesthetic to identify different groups. For each group, uses the y, ymin, ymax, and thickness aesthetics to draw points, intervals, and slabs.

For compatibility with the base ggplot naming scheme for orientation, "x" can be used as an alias for "vertical" and "y" as an alias for "horizontal" (ggdist had an orientation parameter before base ggplot did, hence the discrepancy).

na.rm

<scalar logical> If FALSE, the default, missing values are removed with a warning. If TRUE, missing values are silently removed.

show.legend

<logical> Should this layer be included in the legends? Default is c(size = FALSE), unlike most geoms, to match its common use cases. FALSE hides all legends, TRUE shows all legends, and NA shows only those that are mapped (the default for most geoms). It can also be a named logical vector to finely select the aesthetics to display.

inherit.aes

If FALSE, overrides the default aesthetics, rather than combining with them. This is most useful for helper functions that define both data and aesthetics and shouldn't inherit behaviour from the default plot specification, e.g. borders().

check.aes, check.param

If TRUE, the default, will check that supplied parameters and aesthetics are understood by the geom or stat. Use FALSE to suppress the checks.

Value

A ggplot2::Stat representing a slab or combined slab+interval geometry which can be added to a ggplot() object.

Details

A highly configurable stat for generating a variety of plots that combine a "slab" that describes a distribution plus a point summary and any number of intervals. Several "shortcut" stats are provided which combine multiple options to create useful geoms, particularly eye plots (a violin plot of density plus interval), half-eye plots (a density plot plus interval), CCDF bar plots (a complementary CDF plus interval), and gradient plots (a density encoded in color alpha plus interval).

The shortcut stats include:

To visualize sample data, such as a data distribution, samples from a bootstrap distribution, or a Bayesian posterior, you can supply samples to the x or y aesthetic.

To visualize analytical distributions, you can use the xdist or ydist aesthetic. For historical reasons, you can also use dist to specify the distribution, though this is not recommended as it does not work as well with orientation detection. These aesthetics can be used as follows:

  • xdist, ydist, and dist can be any distribution object from the distributional package (dist_normal(), dist_beta(), etc) or can be a posterior::rvar() object. Since these functions are vectorized, other columns can be passed directly to them in an aes() specification; e.g. aes(dist = dist_normal(mu, sigma)) will work if mu and sigma are columns in the input data frame.

  • dist can be a character vector giving the distribution name. Then the arg1, ... arg9 aesthetics (or args as a list column) specify distribution arguments. Distribution names should correspond to R functions that have "p", "q", and "d" functions; e.g. "norm" is a valid distribution name because R defines the pnorm(), qnorm(), and dnorm() functions for Normal distributions.

    See the parse_dist() function for a useful way to generate dist and args values from human-readable distribution specs (like "normal(0,1)"). Such specs are also produced by other packages (like the brms::get_prior function in brms); thus, parse_dist() combined with the stats described here can help you visualize the output of those functions.

Computed Variables

The following variables are computed by this stat and made available for use in aesthetic specifications (aes()) using the after_stat() function or the after_stat argument of stage():

  • x or y: For slabs, the input values to the slab function. For intervals, the point summary from the interval function. Whether it is x or y depends on orientation

  • xmin or ymin: For intervals, the lower end of the interval from the interval function.

  • xmax or ymax: For intervals, the upper end of the interval from the interval function.

  • .width: For intervals, the interval width as a numeric value in [0, 1]. For slabs, the width of the smallest interval containing that value of the slab.

  • level: For intervals, the interval width as an ordered factor. For slabs, the level of the smallest interval containing that value of the slab.

  • pdf: For slabs, the probability density function (PDF). If options("ggdist.experimental.slab_data_in_intervals") is TRUE: For intervals, the PDF at the point summary; intervals also have pdf_min and pdf_max for the PDF at the lower and upper ends of the interval.

  • cdf: For slabs, the cumulative distribution function. If options("ggdist.experimental.slab_data_in_intervals") is TRUE: For intervals, the CDF at the point summary; intervals also have cdf_min and cdf_max for the CDF at the lower and upper ends of the interval.

  • n: For slabs, the number of data points summarized into that slab. If the slab was created from an analytical distribution via the xdist, ydist, or dist aesthetic, n will be Inf.

  • f: (deprecated) For slabs, the output values from the slab function (such as the PDF, CDF, or CCDF), determined by slab_type. Instead of using slab_type to change f and then mapping f onto an aesthetic, it is now recommended to simply map the corresponding computed variable (e.g. pdf, cdf, or 1 - cdf) directly onto the desired aesthetic.

Aesthetics

The slab+interval stats and geoms have a wide variety of aesthetics that control the appearance of their three sub-geometries: the slab, the point, and the interval.

These stats support the following aesthetics:

  • x: x position of the geometry (when orientation = "vertical"); or sample data to be summarized (when orientation = "horizontal" with sample data).

  • y: y position of the geometry (when orientation = "horizontal"); or sample data to be summarized (when orientation = "vertical" with sample data).

  • weight: When using samples (i.e. the x and y aesthetics, not xdist or ydist), optional weights to be applied to each draw.

  • xdist: When using analytical distributions, distribution to map on the x axis: a distributional object (e.g. dist_normal()) or a posterior::rvar() object.

  • ydist: When using analytical distributions, distribution to map on the y axis: a distributional object (e.g. dist_normal()) or a posterior::rvar() object.

  • dist: When using analytical distributions, a name of a distribution (e.g. "norm"), a distributional object (e.g. dist_normal()), or a posterior::rvar() object. See Details.

  • args: Distribution arguments (args or arg1, ... arg9). See Details.

In addition, in their default configuration (paired with geom_slabinterval()) the following aesthetics are supported by the underlying geom:

Slab-specific aesthetics

  • thickness: The thickness of the slab at each x value (if orientation = "horizontal") or y value (if orientation = "vertical") of the slab.

  • side: Which side to place the slab on. "topright", "top", and "right" are synonyms which cause the slab to be drawn on the top or the right depending on if orientation is "horizontal" or "vertical". "bottomleft", "bottom", and "left" are synonyms which cause the slab to be drawn on the bottom or the left depending on if orientation is "horizontal" or "vertical". "topleft" causes the slab to be drawn on the top or the left, and "bottomright" causes the slab to be drawn on the bottom or the right. "both" draws the slab mirrored on both sides (as in a violin plot).

  • scale: What proportion of the region allocated to this geom to use to draw the slab. If scale = 1, slabs that use the maximum range will just touch each other. Default is 0.9 to leave some space between adjacent slabs. For a comprehensive discussion and examples of slab scaling and normalization, see the thickness scale article.

  • justification: Justification of the interval relative to the slab, where 0 indicates bottom/left justification and 1 indicates top/right justification (depending on orientation). If justification is NULL (the default), then it is set automatically based on the value of side: when side is "top"/"right" justification is set to 0, when side is "bottom"/"left" justification is set to 1, and when side is "both" justification is set to 0.5.

  • datatype: When using composite geoms directly without a stat (e.g. geom_slabinterval()), datatype is used to indicate which part of the geom a row in the data targets: rows with datatype = "slab" target the slab portion of the geometry and rows with datatype = "interval" target the interval portion of the geometry. This is set automatically when using ggdist stats.

Interval-specific aesthetics

  • xmin: Left end of the interval sub-geometry (if orientation = "horizontal").

  • xmax: Right end of the interval sub-geometry (if orientation = "horizontal").

  • ymin: Lower end of the interval sub-geometry (if orientation = "vertical").

  • ymax: Upper end of the interval sub-geometry (if orientation = "vertical").

Point-specific aesthetics

  • shape: Shape type used to draw the point sub-geometry.

Color aesthetics

  • colour: (or color) The color of the interval and point sub-geometries. Use the slab_color, interval_color, or point_color aesthetics (below) to set sub-geometry colors separately.

  • fill: The fill color of the slab and point sub-geometries. Use the slab_fill or point_fill aesthetics (below) to set sub-geometry colors separately.

  • alpha: The opacity of the slab, interval, and point sub-geometries. Use the slab_alpha, interval_alpha, or point_alpha aesthetics (below) to set sub-geometry colors separately.

  • colour_ramp: (or color_ramp) A secondary scale that modifies the color scale to "ramp" to another color. See scale_colour_ramp() for examples.

  • fill_ramp: A secondary scale that modifies the fill scale to "ramp" to another color. See scale_fill_ramp() for examples.

Line aesthetics

  • linewidth: Width of the line used to draw the interval (except with geom_slab(): then it is the width of the slab). With composite geometries including an interval and slab, use slab_linewidth to set the line width of the slab (see below). For interval, raw linewidth values are transformed according to the interval_size_domain and interval_size_range parameters of the geom (see above).

  • size: Determines the size of the point. If linewidth is not provided, size will also determines the width of the line used to draw the interval (this allows line width and point size to be modified together by setting only size and not linewidth). Raw size values are transformed according to the interval_size_domain, interval_size_range, and fatten_point parameters of the geom (see above). Use the point_size aesthetic (below) to set sub-geometry size directly without applying the effects of interval_size_domain, interval_size_range, and fatten_point.

  • stroke: Width of the outline around the point sub-geometry.

  • linetype: Type of line (e.g., "solid", "dashed", etc) used to draw the interval and the outline of the slab (if it is visible). Use the slab_linetype or interval_linetype aesthetics (below) to set sub-geometry line types separately.

Slab-specific color and line override aesthetics

  • slab_fill: Override for fill: the fill color of the slab.

  • slab_colour: (or slab_color) Override for colour/color: the outline color of the slab.

  • slab_alpha: Override for alpha: the opacity of the slab.

  • slab_linewidth: Override for linwidth: the width of the outline of the slab.

  • slab_linetype: Override for linetype: the line type of the outline of the slab.

Interval-specific color and line override aesthetics

  • interval_colour: (or interval_color) Override for colour/color: the color of the interval.

  • interval_alpha: Override for alpha: the opacity of the interval.

  • interval_linetype: Override for linetype: the line type of the interval.

Point-specific color and line override aesthetics

  • point_fill: Override for fill: the fill color of the point.

  • point_colour: (or point_color) Override for colour/color: the outline color of the point.

  • point_alpha: Override for alpha: the opacity of the point.

  • point_size: Override for size: the size of the point.

Deprecated aesthetics

  • slab_size: Use slab_linewidth.

  • interval_size: Use interval_linewidth.

Other aesthetics (these work as in standard geoms)

  • width

  • height

  • group

See examples of some of these aesthetics in action in vignette("slabinterval"). Learn more about the sub-geom override aesthetics (like interval_color) in the scales documentation. Learn more about basic ggplot aesthetics in vignette("ggplot2-specs").

See also

See geom_slabinterval() for more information on the geom these stats use by default and some of the options it has. See vignette("slabinterval") for a variety of examples of use.

Examples


library(dplyr)
library(ggplot2)
library(distributional)

theme_set(theme_ggdist())


# EXAMPLES ON SAMPLE DATA
set.seed(1234)
df = data.frame(
  group = c("a", "b", "c", "c", "c"),
  value = rnorm(2500, mean = c(5, 7, 9, 9, 9), sd = c(1, 1.5, 1, 1, 1))
)

# here are vertical eyes:
df %>%
  ggplot(aes(x = group, y = value)) +
  stat_eye()


# note the sample size is not automatically incorporated into the
# area of the densities in case one wishes to plot densities against
# a reference (e.g. a prior distribution).
# But you may wish to account for sample size if using these geoms
# for something other than visualizing posteriors; in which case
# you can use after_stat(f*n):
df %>%
  ggplot(aes(x = group, y = value)) +
  stat_eye(aes(thickness = after_stat(pdf*n)))



# EXAMPLES ON ANALYTICAL DISTRIBUTIONS

dist_df = tribble(
  ~group, ~subgroup, ~mean, ~sd,
  "a",          "h",     5,   1,
  "b",          "h",     7,   1.5,
  "c",          "h",     8,   1,
  "c",          "i",     9,   1,
  "c",          "j",     7,   1
)

# Using functions from the distributional package (like dist_normal()) with the
# dist aesthetic can lead to more compact/expressive specifications

dist_df %>%
  ggplot(aes(x = group, ydist = dist_normal(mean, sd), fill = subgroup)) +
  stat_eye(position = "dodge")


# using the old character vector + args approach
dist_df %>%
  ggplot(aes(x = group, dist = "norm", arg1 = mean, arg2 = sd, fill = subgroup)) +
  stat_eye(position = "dodge")


# the stat_slabinterval family applies a Jacobian adjustment to densities
# when plotting on transformed scales in order to plot them correctly.
# It determines the Jacobian using symbolic differentiation if possible,
# using stats::D(). If symbolic differentation fails, it falls back
# to numericDeriv(), which is less reliable; therefore, it is
# advisable to use scale transformation functions that are defined in
# terms of basic math functions so that their derivatives can be
# determined analytically (most of the transformation functions in the
# scales package currently have this property).
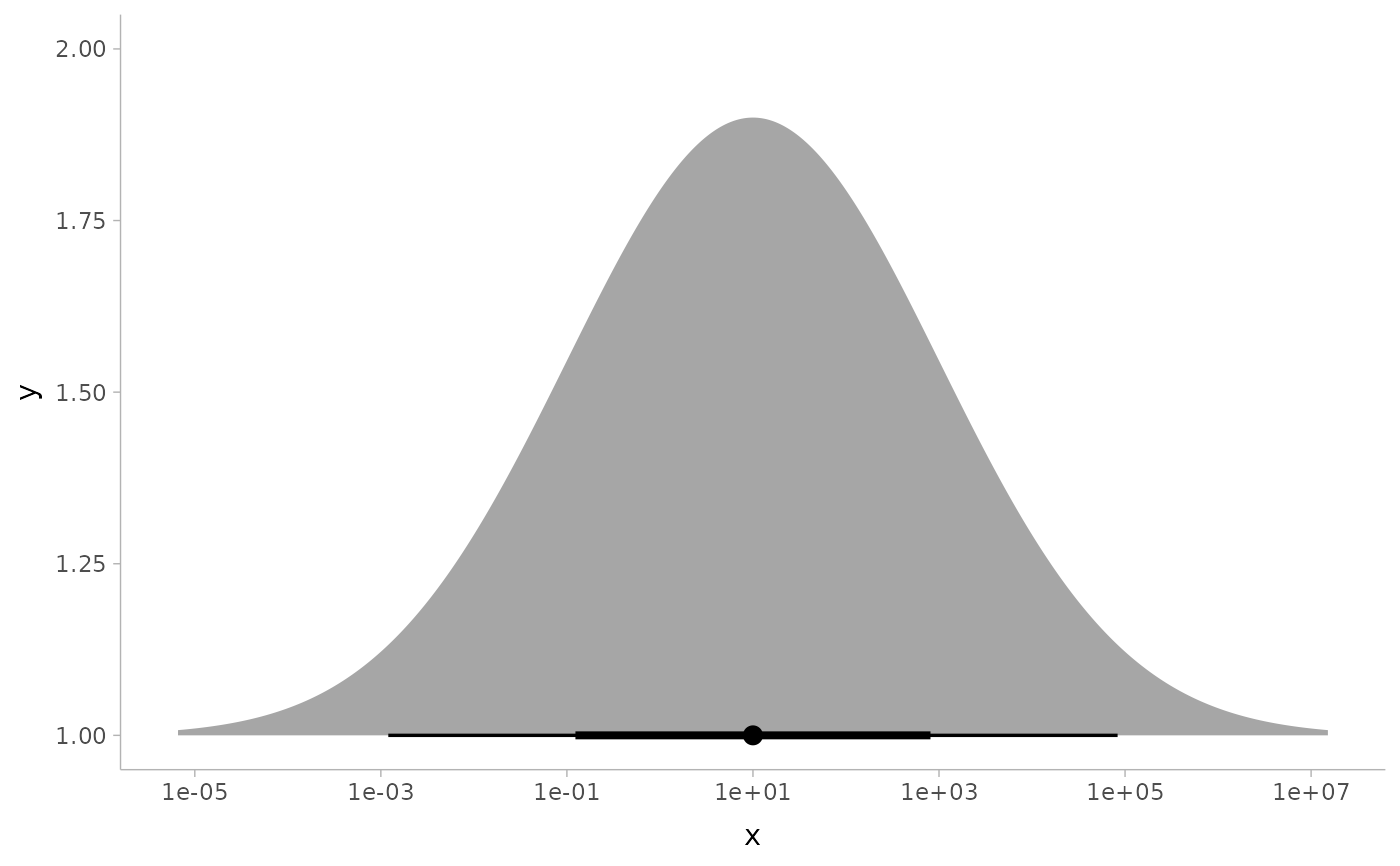
# For example, here is a log-Normal distribution plotted on the log
# scale, where it will appear Normal:
data.frame(dist = "lnorm", logmean = log(10), logsd = 2*log(10)) %>%
  ggplot(aes(y = 1, dist = dist, arg1 = logmean, arg2 = logsd)) +
  stat_halfeye() +
  scale_x_log10(breaks = 10^seq(-5,7, by = 2))


# see vignette("slabinterval") for many more examples.