This is a sub-scale intended for adjusting the scaling of the thickness aesthetic at a geometry (or sub-geometry) level in ggdist. It can be used with the subscale parameter of geom_slabinterval().

Supports automatic partial function application with waived arguments.

subscale_thickness(
  x,
  limits = function(l) c(min(0, l[1]), l[2]),
  expand = c(0, 0)
)

Arguments

x

<numeric> Vector to be rescaled. Typically provided automatically by geom_slabinterval().

limits

<length-2 numeric | function | NULL> One of:

  • A numeric vector of length two providing the limits of the scale. Use NA to use the default minimum or maximum.

  • A function that accepts a length-2 numeric vector of the automatic limits and returns new limits. Unlike positional scales, these limits will not remove data.

  • NULL to use the range of the data

expand

<numeric> Vector of limit expansion constants of length 2 or 4, following the same format used by the expand argument of continuous_scale(). The default is not to expand the limits. You can use the convenience function expansion() to generate the expansion values; expanding the lower limit is usually not recommended (because with most thickness scales the lower limit is the baseline and represents 0), so a typical usage might be something like expand = expansion(c(0, 0.05)) to expand the top end of the scale by 5%.

Value

A thickness vector of the same length as x scaled to be between 0 and 1.

Details

You can overwrite subscale_thickness in the global environment to set the default properties of the thickness subscale. For example:

subscale_thickness = ggdist::subscale_thickness(expand = expansion(c(0, 0.05)))

This will cause geom_slabinterval()s to default to a thickness subscale that expands by 5% at the top of the scale. Always prefix such a definition with ggdist:: to avoid infinite loops caused by recursion.

See also

The thickness datatype.

The thickness aesthetic of geom_slabinterval().

scale_thickness_shared(), for setting a thickness scale across all geometries using the thickness aesthetic.

Other sub-scales: subscale_identity()

Examples

library(ggplot2)
library(distributional)

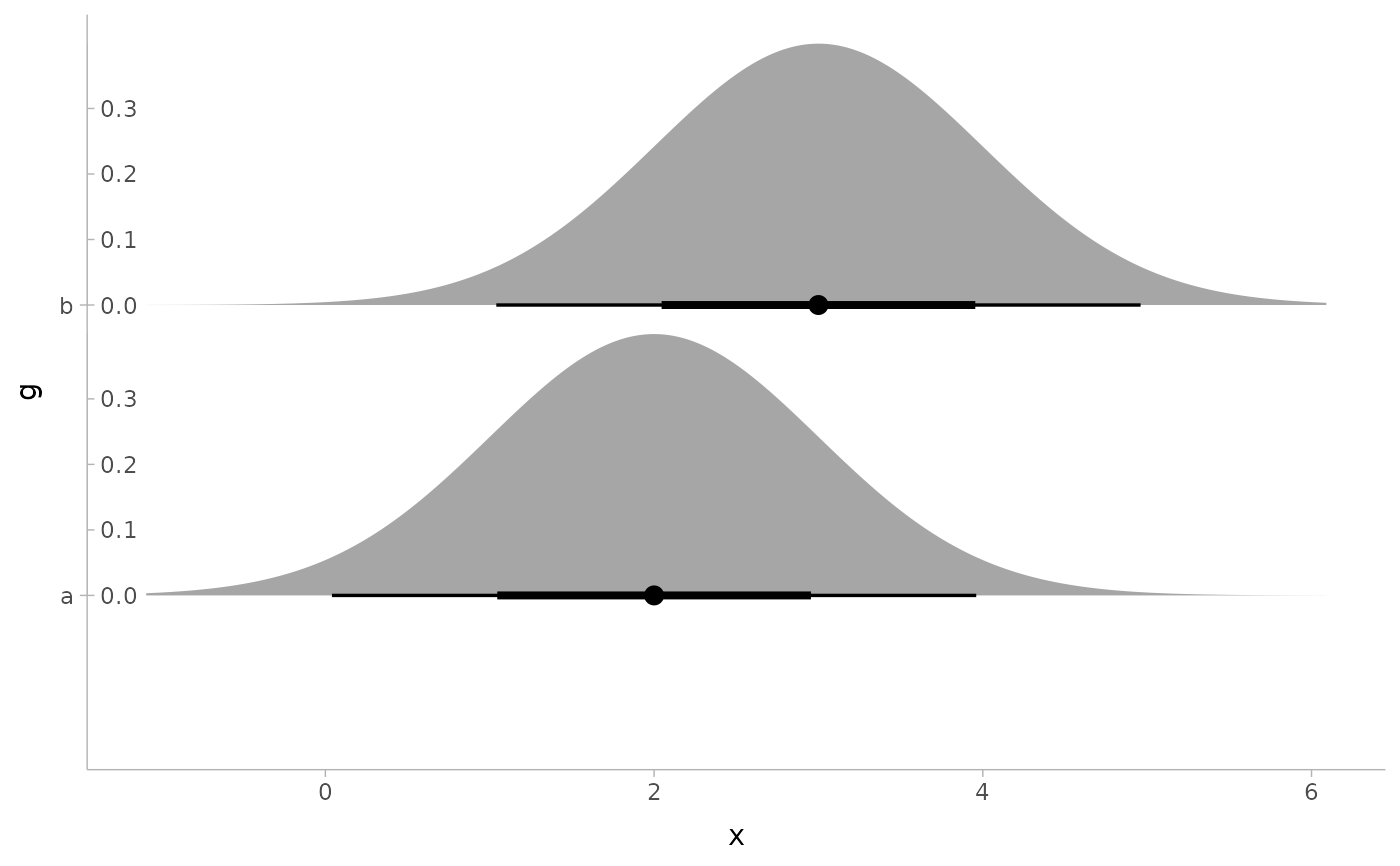
df = data.frame(d = dist_normal(2:3, 1), g = c("a", "b"))

# breaks on thickness subguides are always limited to the bounds of the
# subscale, which may leave labels off near the edge of the subscale
# (e.g. here `0.4` is omitted because the max value is approx `0.39`)
ggplot(df, aes(xdist = d, y = g)) +
  stat_slabinterval(
    subguide = "inside"
  )


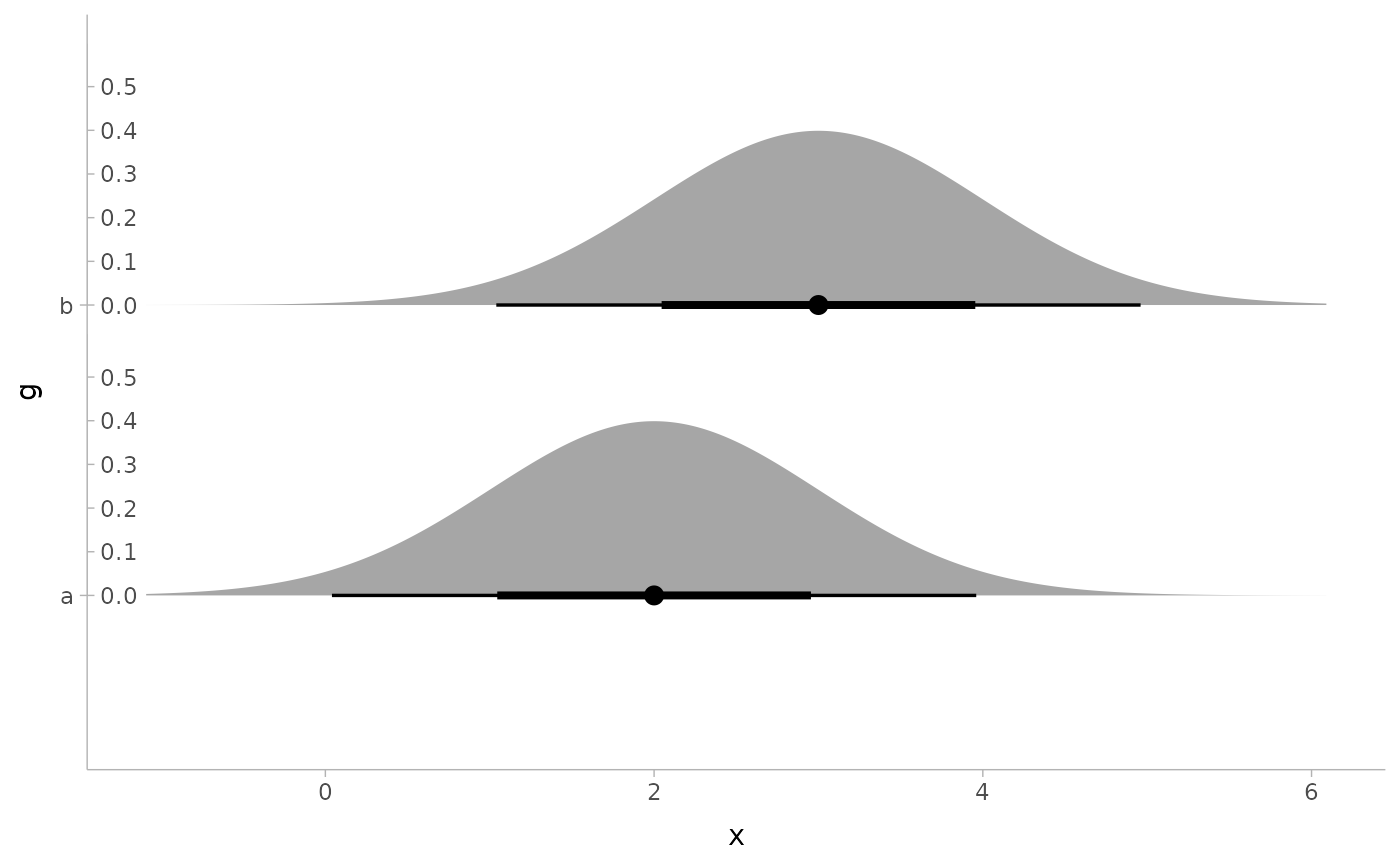
# We can use the subscale to expand the upper limit of the thickness scale
# by 5% (similar to the default for positional scales), allowing bounds near
# (but just less than) the limit, like `0.4`, to be shown.
ggplot(df, aes(xdist = d, y = g)) +
  stat_slabinterval(
    subguide = "inside",
    subscale = subscale_thickness(expand = expansion(c(0, 0.5)))
  )