Skip to contents

Conducts t-test of the hypothesis that the "simple slope" line for one predictor is statistically significantly different from zero for each value of a moderator variable. The user must first run plotSlopes(), and then give the output object to plotSlopes(). A plot method has been implemented for testSlopes objects. It will create an interesting display, but only when the moderator is a numeric variable.

Usage

testSlopes(object)

Arguments

object

Output from the plotSlopes function

Value

A list including 1) the hypothesis test table, 2) a copy of the plotSlopes object, and, for numeric modx variables, 3) the Johnson-Neyman (J-N) interval boundaries.

Details

This function scans the input object to detect the focal values of the moderator variable (the variable declared as modx in plotSlopes). Consider a regression with interactions

y <- b0 + b1*x1 + b2*x2 + b3*(x1*x2) + b4*x3 + ... + error

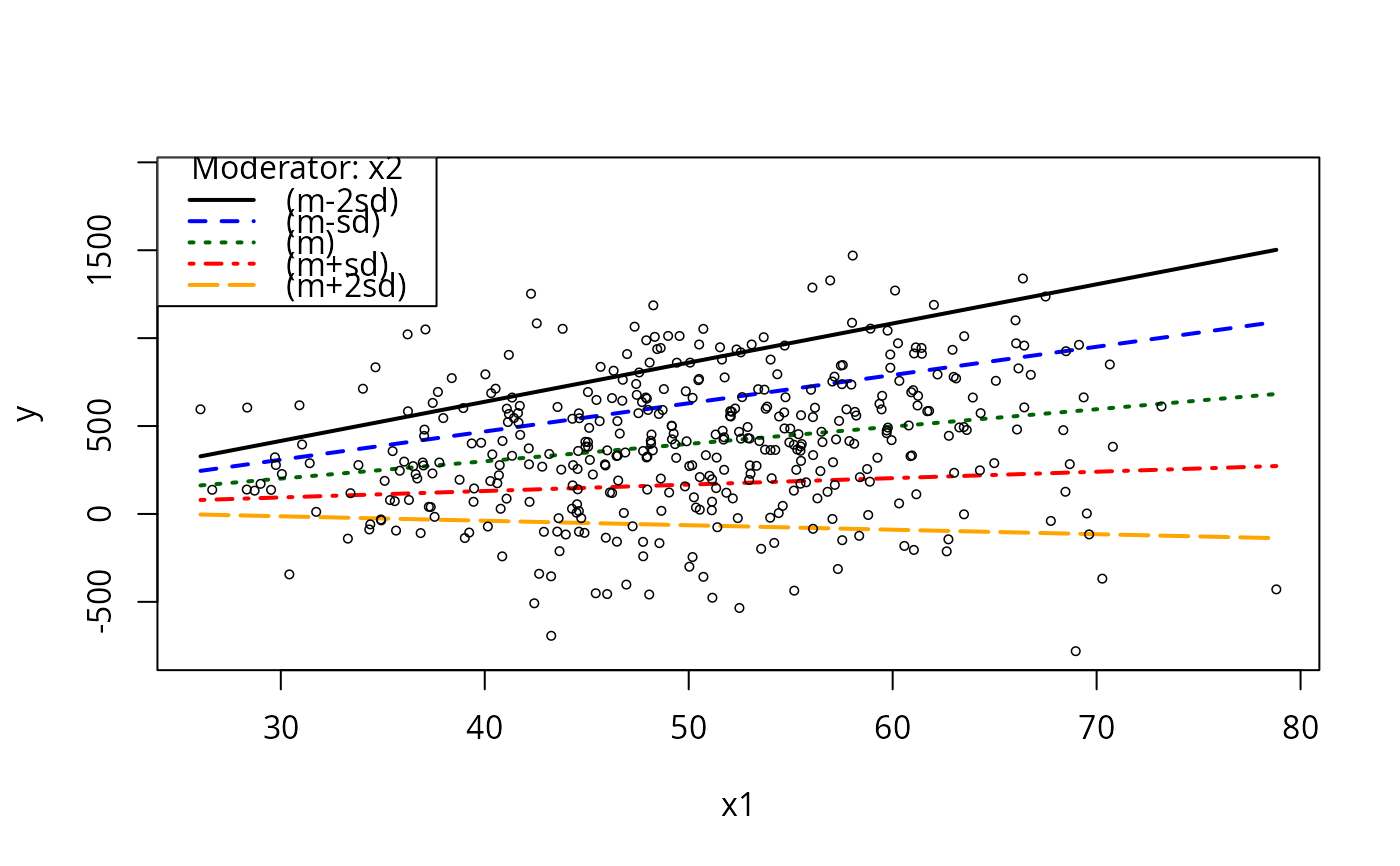
If plotSlopes has been run with the argument plotx="x1" and the argument modx="x2", then there will be several plotted lines, one for each of the chosen values of x2. The slope of each of these lines depends on x1's effect, b1, as well as the interactive part, b3*x2.

This function performs a test of the null hypothesis of the slope of each fitted line in a plotSlopes object is statistically significant from zero. A simple t-test for each line is offered. No correction for the conduct of multiple hypothesis tests (no Bonferroni correction).

When modx is a numeric variable, it is possible to conduct further analysis. We ask "for which values of modx would the effect of plotx be statistically significant?" This is called a Johnson-Neyman (Johnson-Neyman, 1936) approach in Preacher, Curran, and Bauer (2006). The interval is calculated here. A plot method is provided to illustrate the result.

References

Preacher, Kristopher J, Curran, Patrick J.,and Bauer, Daniel J. (2006). Computational Tools for Probing Interactions in Multiple Linear Regression, Multilevel Modeling, and Latent Curve Analysis. Journal of Educational and Behavioral Statistics. 31,4, 437-448.

Johnson, P.O. and Neyman, J. (1936). "Tests of certain linear hypotheses and their applications to some educational problems. Statistical Research Memoirs, 1, 57-93.

See also

plotSlopes

Author

Paul E. Johnson pauljohn@ku.edu

Examples

library(rockchalk)
library(carData)
m1 <- lm(statusquo ~ income * age + education + sex + age, data = Chile)
m1ps <- plotSlopes(m1, modx = "income", plotx = "age")

m1psts <- testSlopes(m1ps)
#> Error in eval(parse(text = object$call$model)): object 'm1' not found
plot(m1psts)
#> Error: object 'm1psts' not found


dat2 <- genCorrelatedData(N = 400, rho = .1, means = c(50, -20),
                          stde = 300, beta = c(2, 0, 0.1, -0.4))
m2 <- lm(y ~ x1*x2, data = dat2)
m2ps <- plotSlopes(m2, plotx = "x1", modx = "x2")

m2psts <- testSlopes(m2ps)
#> Error in eval(parse(text = object$call$model)): object 'm2' not found
plot(m2psts)
#> Error: object 'm2psts' not found
m2ps <- plotSlopes(m2, plotx = "x1", modx = "x2", modxVals = "std.dev", n = 5)

m2psts <- testSlopes(m2ps)
#> Error in eval(parse(text = object$call$model)): object 'm2' not found
plot(m2psts)
#> Error: object 'm2psts' not found

## Try again with longer variable names

colnames(dat2) <- c("oxygen","hydrogen","species")
m2a <- lm(species ~ oxygen*hydrogen, data = dat2)
m2aps1 <- plotSlopes(m2a, plotx = "oxygen", modx = "hydrogen")

m2aps1ts <- testSlopes(m2aps1)
#> Error in eval(parse(text = object$call$model)): object 'm2a' not found
plot(m2aps1ts)
#> Error: object 'm2aps1ts' not found
m2aps2 <- plotSlopes(m2a, plotx = "oxygen", modx = "hydrogen",
                     modxVals = "std.dev", n = 5)

m2bps2ts <- testSlopes(m2aps2)
#> Error in eval(parse(text = object$call$model)): object 'm2a' not found
plot(m2bps2ts)
#> Error: object 'm2bps2ts' not found



dat3 <- genCorrelatedData(N = 400, rho = .1, stde = 300,
                          beta = c(2, 0, 0.3, 0.15),
                          means = c(50,0), sds = c(10, 40))
m3 <- lm(y ~ x1*x2, data = dat3)
m3ps <- plotSlopes(m3, plotx = "x1", modx = "x2")

m3sts <- testSlopes(m3ps)
#> Error in eval(parse(text = object$call$model)): object 'm3' not found
plot(testSlopes(m3ps))
#> Error in eval(parse(text = object$call$model)): object 'm3' not found
plot(testSlopes(m3ps), shade = FALSE)
#> Error in eval(parse(text = object$call$model)): object 'm3' not found

## Finally, if model has no relevant interactions, testSlopes does nothing.
m9 <- lm(statusquo ~ age + income * education + sex + age, data = Chile)
m9ps <- plotSlopes(m9, modx = "education", plotx = "age", plotPoints = FALSE)

m9psts <- testSlopes(m9ps)
#> Error in eval(parse(text = object$call$model)): object 'm9' not found