Fits a generalized additive model (GAM, GAMM, GAMLSS) subject to shape constriants on the components, using quadratic and linear programming and the extended Fellner-Schall method for smoothness estimation. Usable with all the families listed in family.mgcv.

scasm(formula,family=gaussian(),data=list(),weights=NULL,subset=NULL,
      na.action, offset=NULL,control=list(),scale=0,select=FALSE,
      knots=NULL,sp=NULL,gamma=1,fit=TRUE,G=NULL,drop.unused.levels=TRUE,
      drop.intercept=NULL,bs=0,...)

Arguments

formula

A GAM formula, or a list of formulae (see formula.gam and also gam.models). These are exactly like the formula for a GLM except that smooth terms, s, te, ti and t2, can be added to the right hand side to specify that the linear predictor depends on smooth functions of predictors (or linear functionals of these).

family

This is a family object specifying the distribution and link to use in fitting etc (see glm and family). See family.mgcv for a full list of what is available, which goes well beyond exponential family. Note that quasi families actually result in the use of extended quasi-likelihood if method is set to a RE/ML method (McCullagh and Nelder, 1989, 9.6).

data

A data frame or list containing the model response variable and covariates required by the formula. By default the variables are taken from environment(formula): typically the environment from which gam is called.

weights

prior weights on the contribution of the data to the log likelihood. Note that a weight of 2, for example, is equivalent to having made exactly the same observation twice. If you want to reweight the contributions of each datum without changing the overall magnitude of the log likelihood, then you should normalize the weights (e.g. weights <- weights/mean(weights)).

subset

an optional vector specifying a subset of observations to be used in the fitting process.

na.action

a function which indicates what should happen when the data contain `NA's. The default is set by the `na.action' setting of `options', and is `na.fail' if that is unset. The “factory-fresh” default is `na.omit'.

offset

Can be used to supply a model offset for use in fitting. Note that this offset will always be completely ignored when predicting, unlike an offset included in formula (this used to conform to the behaviour of lm and glm).

control

A list of fit control parameters to replace defaults returned by gam.control. Any control parameters not supplied stay at their default values.

select

Should selection penalties be added to the smooth effects, so that they can in principle be penalized out of the model? See gamma to increase penalization. Has the side effect that smooths no longer have a fixed effect component (improper prior from a Bayesian perspective) allowing REML comparison of models with the same fixed effect structure.

scale

If this is positive then it is taken as the known scale parameter. Negative signals that the scale paraemter is unknown. 0 signals that the scale parameter is 1 for Poisson and binomial and unknown otherwise. Note that (RE)ML methods can only work with scale parameter 1 for the Poisson and binomial cases.

gamma

Increase above 1 to force smoother fits. gamma is used to multiply the effective degrees of freedom in the GCV/UBRE/AIC score (so log(n)/2 is BIC like). n/gamma can be viewed as an effective sample size, which allows it to play a similar role for RE/ML smoothing parameter estimation.

knots

this is an optional list containing user specified knot values to be used for basis construction. For most bases the user simply supplies the knots to be used, which must match up with the k value supplied (note that the number of knots is not always just k). See tprs for what happens in the "tp"/"ts" case. Different terms can use different numbers of knots, unless they share a covariate.

sp

A vector of smoothing parameters can be provided here. Smoothing parameters must be supplied in the order that the smooth terms appear in the model formula. Negative elements indicate that the parameter should be estimated, and hence a mixture of fixed and estimated parameters is possible. If smooths share smoothing parameters then length(sp) must correspond to the number of underlying smoothing parameters. Note that discrete=TRUEmay result in re-ordering of variables in tensor product smooths for improved efficiency, and sp must be supplied in re-ordered order.

drop.unused.levels

by default unused levels are dropped from factors before fitting. For some smooths involving factor variables you might want to turn this off. Only do so if you know what you are doing.

G

if not NULL then this should be the object returned by a previous call to bam with fit=FALSE. Causes all other arguments to be ignored except sp, chunk.size, gamma,nthreads, cluster, rho, gc.level, samfrac, use.chol, method and scale (if >0).

fit

if FALSE then the model is set up for fitting but not estimated, and an object is returned, suitable for passing as the G argument to bam.

drop.intercept

Set to TRUE to force the model to really not have the a constant in the parametric model part, even with factor variables present.

bs

number of bootstrap replicates to use to approximate sampling distribution of model coefficients. If not zero or FALSE then results in a matrix bs being returned in the fit object, whose columns are the bootstrap replicate coefficients.

...

further arguments for passing on e.g. to gam.fit (such as mustart).

Value

An object of class "gam" as described in gamObject.

Details

Operates much as gam, but allows linear constraints on smooths to facilitate shape constraints. Smoothness selection uses the extended Fellner-Schall method of Wood and Fasiolo (2017). Model coefficient estimation uses linear programming to find initial feasible coefficients, and then sequential quadratic programming to maximize the penalized likelihood given smooting parameters.

For simple shape constraints on univariate smooths (and hence tensor product smooths) see smooth.construct.sc.smooth.spec. General linear constraints can be imposed on any smooth term via the pc argument to s etc. To do this pc is provided as a list of two lists. The first list component specifies the linear inequality constraints, and the second, if present specifies linear equality constraints.

The first list has a matrix element for each covariate of the smooth, named as the covariates. Two further elements are un-named: a matrix of weights and a vector specifying the right hand side of the condition to be met. For example, suppose that a constraint is to be applied to a smooth term term \(f(X,Z)\). The list would contain named matrices \(\bf X\) and \(\bf Z\) and a third unnamed matrix, \(\bf W\), say. All are of the same dimension. The list also contains an unnaed vector with the same number of rows as the matrices, \(\bf b\), say. The constraints encoded are $$\sum_j f(X_{ij},Z_{ij}) W_{ij} > b_i$$ where the summation is over all columns of the matrices. There is one constraint for each row of the \(\bf b\). The second list, if present, has the same structure, but encodes equality constraints. If the first list is empty then there are no inequality constraints.

Notice that this structure is quite general - derivative and integral constraints are easily implemented numerically. Also note that the simple constraints of smooth.construct.sc.smooth.spec can be combined with general pc constraints.

References

Wood, S.N. and M. Fasiolo (2017) A generalized Fellner-Schall method for smoothing parameter optimization with application to Tweedie location, scale and shape models. Biometrics 73 (4), 1071-1081 doi:10.1111/biom.12666

Author

Simon N. Wood simon.wood@r-project.org

WARNINGS

This is generally slower than gam, and can only use EFS soothness estimation

Examples

library(mgcv)
## a density estimation example, illustrating general constraint use... 
n <- 400; set.seed(4)
x <- c(rnorm(n*.8,.4,.13),runif(n*.2))
y <- rep(1e-10,n)
xp=(1:n-.5)/n
options(warn=-1)
## Use an exponential distribution, inverse link and zero pseudoresponse
## data to get correct likelihood. Use a positive smooth and impose
## integration to 1 via a general linear 'pc' constraint...
b <- scasm(y ~ s(x,bs="sc",xt="+",k=15,pc=list(list(x=matrix(xp,1,n),
      matrix(1/n,1,n),1)))-1, family=Gamma,scale=1,knots=list(x=c(0,1)))
options(warn=0)
plot(b,scheme=2)
lines(xp,.2+dnorm(xp,.4,.13)*.8,col=2)


## some more standard examples 

fs <- function(x,k) { ## some simulation functions
  if (k==2) 0.2*x^11*(10*(1-x))^6 + 10*(10*x)^3* (1-x)^10 else
  if (k==0) 2 * sin(pi * x) else
  if (k==1) exp(2 * x) else
  if (k==3) exp((x-.4)*20)/(1+exp((x-.4)*20)) else
  if (k==4) (x-.55)^4 else x
} ## fs

## Simple Poisson example... 
n <- 400; set.seed(4)
x0 <- runif(n);x1 <- runif(n);x2 <- runif(n);x3 <- runif(n);
fac <- factor(sample(1:40,n,replace=TRUE))
f <- fs(x0,k=0) + 2*fs(x1,k=3) + fs(x2,k=2) + 10*fs(x3,k=4)
mu <- exp((f-1)/4)
y <- rpois(n,mu)
k <- 10
b0 <- gam(y~s(x0,bs="bs",k=k)+s(x1,bs="bs",k=k)+s(x2,bs="bs",k=k)+
          s(x3,bs="bs",k=k),method="REML",family=poisson)
    
b1 <- scasm(y~s(x0,bs="bs",k=k)+s(x1,bs="bs",k=k)+s(x2,bs="bs",k=k)+
            s(x3,bs="bs",k=k),family=poisson)
b0;b1 ## note similarity when no constraints      
#> 
#> Family: poisson 
#> Link function: log 
#> 
#> Formula:
#> y ~ s(x0, bs = "bs", k = k) + s(x1, bs = "bs", k = k) + s(x2, 
#>     bs = "bs", k = k) + s(x3, bs = "bs", k = k)
#> 
#> Estimated degrees of freedom:
#> 3.61 3.83 7.16 2.10  total = 17.71 
#> 
#> REML score: 842.2149     
#> 
#> Family: poisson 
#> Link function: log 
#> 
#> Formula:
#> y ~ s(x0, bs = "bs", k = k) + s(x1, bs = "bs", k = k) + s(x2, 
#>     bs = "bs", k = k) + s(x3, bs = "bs", k = k)
#> 
#> Estimated degrees of freedom:
#> 3.61 3.83 7.17 2.11  total = 17.72 
#> 
#> REML score: 842.2151     

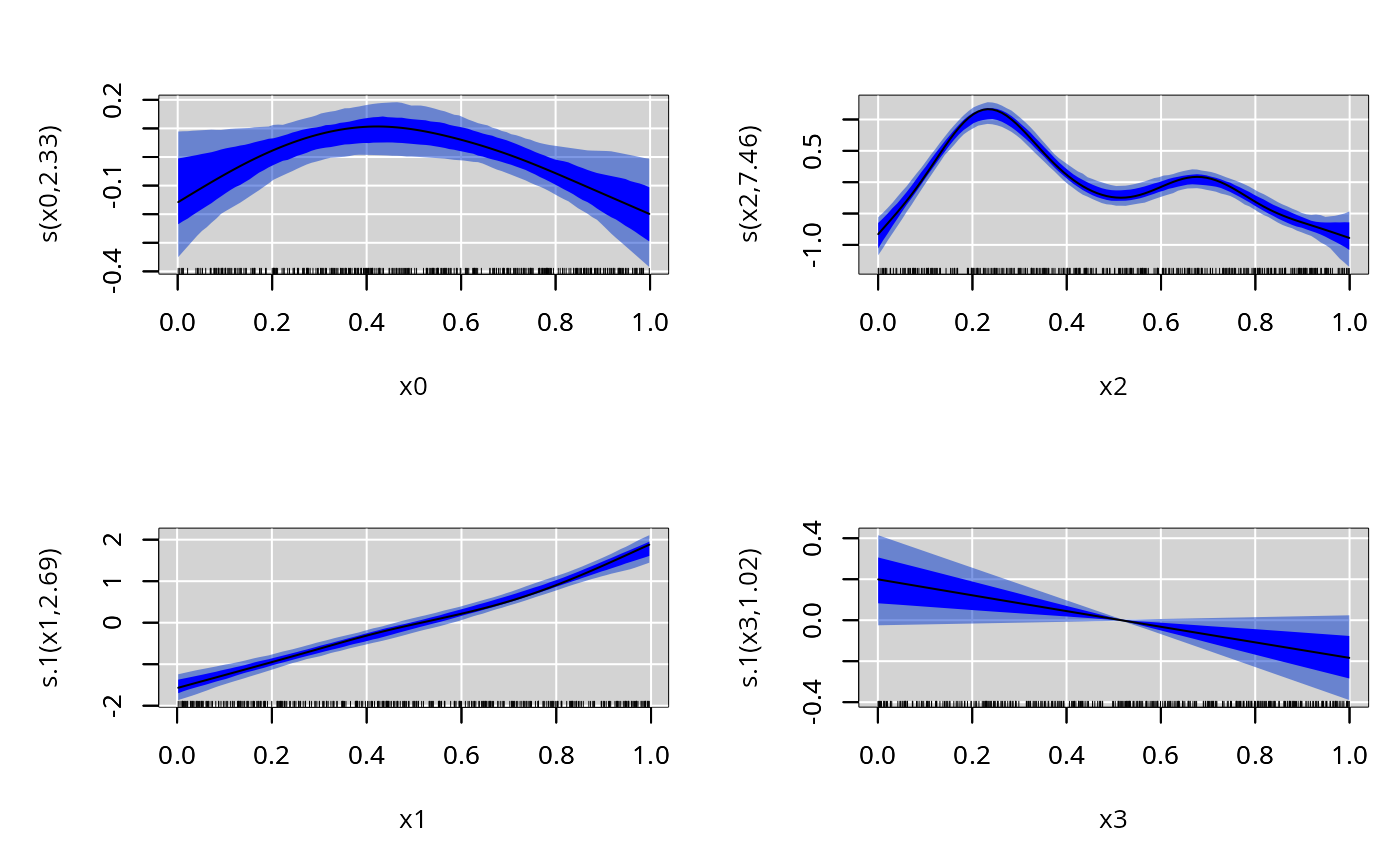
plot(b1,pages=1,scheme=2) ## second term not monotonic, so impose this... 


b2 <- scasm(y~s(x0,bs="bs",k=k)+s(x1,bs="sc",xt="m+",k=k)+
            s(x2,bs="bs",k=k)+s(x3,bs="bs",k=k),family=poisson)
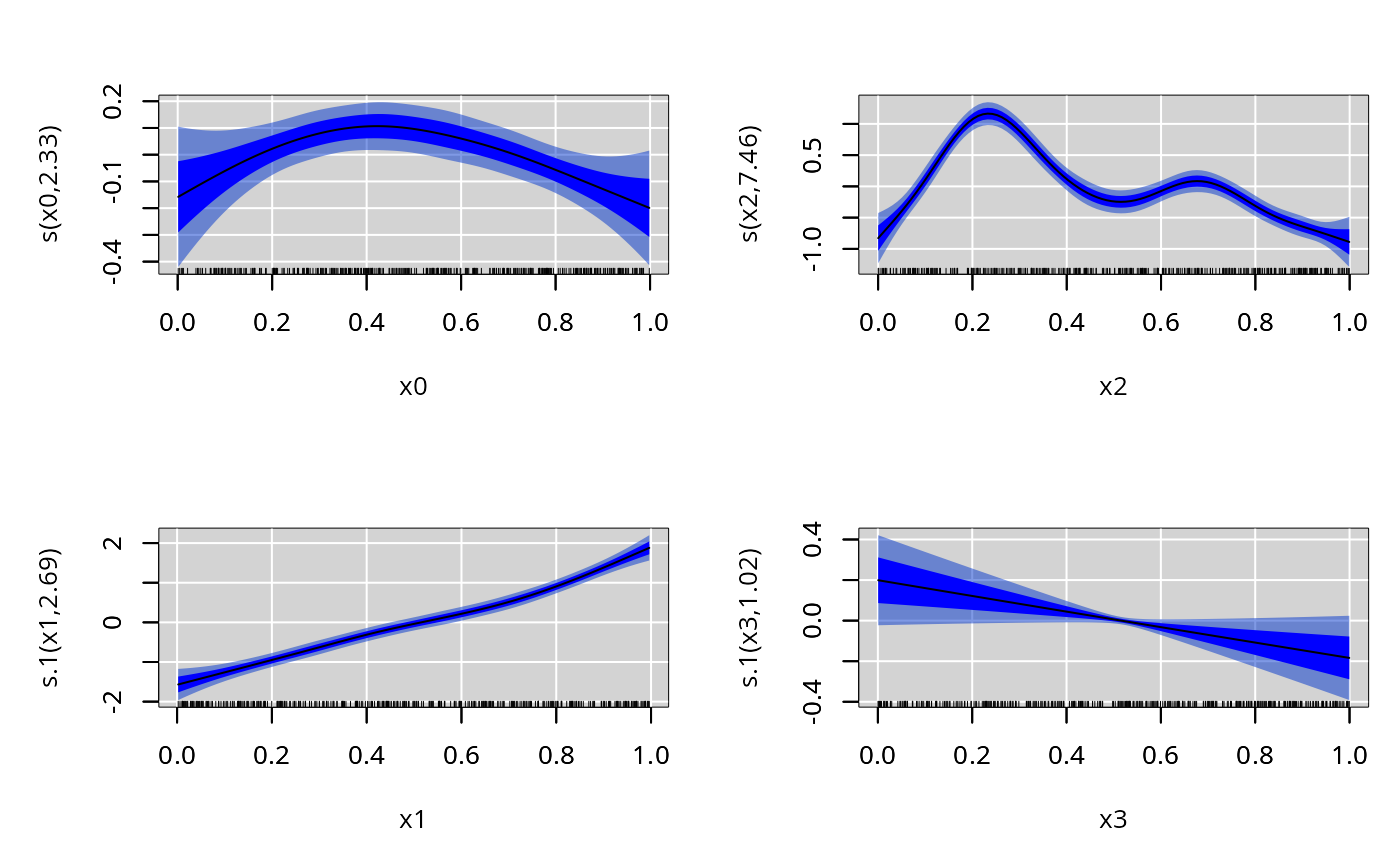
plot(b2,pages=1,scheme=2)


## constraint respecting bootstrap CIs...

b3 <- scasm(y~s(x0,bs="bs",k=k)+s(x1,bs="sc",xt="m+",k=k)+
            s(x2,bs="bs",k=k)+s(x3,bs="bs",k=k),family=poisson,bs=200)
plot(b3,pages=1,scheme=2)

fv <- predict(b3,se=TRUE)
fv1 <- predict(b3,se=.95)
plot(fv$se*3.92,fv1$ul-fv1$ll) ## compare CI widths
abline(0,1,col=2)


## gamma distribution location-scale example

## simulate data...
x0 <- runif(n);x1 <- runif(n);x2 <- runif(n);x3 <- runif(n);
fac <- factor(sample(1:40,n,replace=TRUE))
f <- fs(x0,k=0) + 2*fs(x1,k=3) + fs(x2,k=2) #+ 10*fs(x3,k=4)
mu <- exp((fs(x0,k=0)+ fs(x2,k=2))/5)
th <- exp((fs(x1,k=1)+ 10*fs(x3,k=4))/2-2)
y <- rgamma(n,shape=1/th,scale=mu*th)

## fit model
b <- scasm(list(y~s(x0,bs="sc",xt="c-")+s(x2),~s(x1,bs="sc",xt="m+")
       +s(x3)),family=gammals,bs=200)
plot(b,scheme=2,pages=1,scale=0) ## bootstrap CIs

b$bs <- NULL; plot(b,scheme=2,pages=1,scale=0) ## constraint free CI


## A survival example...

library(survival) ## for data
col1 <- colon[colon$etype==1,] ## focus on single event
col1$differ <- as.factor(col1$differ)
col1$sex <- as.factor(col1$sex)

## set up the AFT response... 
logt <- cbind(log(col1$time),log(col1$time))
logt[col1$status==0,2] <- Inf ## right censoring
col1$logt <- -logt ## -ve conventional for AFT versus Cox PH comparison

## fit the model...
b0 <- gam(logt~s(age,by=sex)+sex+s(nodes)+perfor+rx+obstruct+adhere,
         family=cnorm(),data=col1)
plot(b0,pages=1)


## nodes effect should be increasing...    
b <- scasm(logt~s(age,by=sex)+sex+s(nodes,bs="sc",xt="m+")+perfor+rx+
           obstruct+adhere,family=cnorm(),data=col1)
plot(b,pages=1)

b 
#> 
#> Family: cnorm(1.769) 
#> Link function: identity 
#> 
#> Formula:
#> logt ~ s(age, by = sex) + sex + s(nodes, bs = "sc", xt = "m+") + 
#>     perfor + rx + obstruct + adhere
#> 
#> Estimated degrees of freedom:
#> 1.03 1.62 2.20  total = 11.85 
#> 
#> REML score: 1222.755     

## same with logistic distribution...
b <- scasm(logt~s(age,by=sex)+sex+s(nodes,bs="sc",xt="m+")+perfor+rx+
           obstruct+adhere,family=clog(),data=col1)
plot(b,pages=1)


## and with Cox PH model... 
b <- scasm(time~s(age,by=sex)+sex+s(nodes,bs="sc",xt="m+")+perfor+rx+
           obstruct+adhere,family=cox.ph(),data=col1,weights=status)
summary(b) 
#> 
#> Family: Cox PH 
#> Link function: identity 
#> 
#> Formula:
#> time ~ s(age, by = sex) + sex + s(nodes, bs = "sc", xt = "m+") + 
#>     perfor + rx + obstruct + adhere
#> 
#> Parametric coefficients:
#>           Estimate Std. Error z value Pr(>|z|)    
#> sex1      -0.11529    0.09463  -1.218   0.2231    
#> perfor     0.19331    0.25692   0.752   0.4518    
#> rxLev     -0.03720    0.10857  -0.343   0.7318    
#> rxLev+5FU -0.51207    0.12086  -4.237 2.27e-05 ***
#> obstruct   0.22256    0.11710   1.901   0.0574 .  
#> adhere     0.28297    0.12730   2.223   0.0262 *  
#> ---
#> Signif. codes:  0 ‘***’ 0.001 ‘**’ 0.01 ‘*’ 0.05 ‘.’ 0.1 ‘ ’ 1
#> 
#> Approximate significance of smooth terms:
#>               edf Ref.df Chi.sq p-value    
#> s(age):sex0 1.004  1.008  4.621   0.032 *  
#> s(age):sex1 1.417  1.730  1.929   0.434    
#> s(nodes)    2.284  2.858 93.680  <2e-16 ***
#> ---
#> Signif. codes:  0 ‘***’ 0.001 ‘**’ 0.01 ‘*’ 0.05 ‘.’ 0.1 ‘ ’ 1
#> 
#> Deviance explained = 5.83%
#> -REML = 2903.9  Scale est. = 1         n = 911
plot(b,pages=1) ## plot effects