position_nudge_center() is generally useful for adjusting the position of labels or text, both on a discrete or continuous scale. In contrast to position_nudge, position_nudge_center() returns in data both the original coordinates and the nudged coordinates.

position_nudge_center(
  x = 0,
  y = 0,
  center_x = NULL,
  center_y = NULL,
  direction = NULL,
  obey_grouping = NULL,
  kept.origin = c("original", "none")
)

position_nudge_centre(
  x = 0,
  y = 0,
  center_x = NULL,
  center_y = NULL,
  direction = NULL,
  obey_grouping = NULL,
  kept.origin = c("original", "none")
)

Arguments

x, y

Amount of vertical and horizontal distance to move. A numeric vector, that is recycled if shorter than the number of rows in data.

center_x, center_y

The coordinates of the virtual origin out from which nudging radiates or splits in opposite directions. A numeric vector of length 1 or of the same length as rows there are in data, or a function returning either of these vectors computed from the variables in data mapped to x or y, respectively.

direction

One of "none", "radial", or "split". A value of "none" replicates the behavior of position_nudge. Which of these three values is the default depends on the values passed to the other parameters.

obey_grouping

A logical flag indicating whether to obey or not groupings of the observations. By default, grouping is obeyed when both of the variables mapped to x and y are continuous numeric and ignored otherwise.

kept.origin

One of "original" or "none".

Value

A "Position" object.

Details

This position function is backwards compatible with position_nudge but extends it by adding support for nudging that varies across the plotting region, either in opposite directions or radially from a virtual center point.

Positive values as arguments to x and y are added to the original position along either axis. If no arguments are passed to center_x, center_y or direction, the nudging is applied as is, as is the case if direction = "none". If non-NULL arguments are passed to both center_x and center_y, direction = "radial" is assumed. In this case, if x and/or y positive nudging is applied radially outwards from the center, while if negative, inwards towards the center. When a non-NULL argument is passed only to one of center_x or center_y, direction = "split" is assumed. In this case when the initial location of the point is to the left of center_x, -x is used instead of x for nudging, and when the initial location of the point is to the below of center_y, -y is used instead of y for nudging. If non-NULL arguments are passed to both center_x and center_y, and direction is passed "split" as argument, then the split as described above is applied to both to x and y coordinates.

Note

Some situations are handled as special cases. When direction = "split" or direction = "radial", observations at exactly the _center_ are nudged using x and y unchanged. Whendirection = "split", and both center_x and center_y have been supplied, segments are drawn at eight different possible angles. When segments are exactly horizontal or vertical they would be shorter than when drawn at the other four angles, in which case x or y are adjusted to ensure these segments are of the same lengths as those at other angles.

This position is most useful when labelling points forming a cloud or grouped along vertical or horizontal lines or "divides".

See also

[ggplot2::position_nudge()], [ggrepel::position_nudge_repel()].

Other position adjustments: position_dodgenudge(), position_dodgenudge_to(), position_jitternudge(), position_nudge_keep(), position_nudge_line(), position_nudge_to(), position_stacknudge(), position_stacknudge_to()

Examples

df <- data.frame(
  x = c(1,3,2,5,4,2.5),
  y = c("abc","cd","d","c","bcd","a")
)

# Plain nudging, same as with ggplot2::position_nudge()

ggplot(df, aes(x, y, label = y)) +
  geom_point() +
  geom_text_s(hjust = "left", vjust = "bottom",
              position = position_nudge(x = 0.2, y = 0.2))


ggplot(df, aes(x, y, label = y)) +
  geom_point() +
  geom_text_s(add.segments = FALSE,
              position = position_nudge_center(x = 0.2, y = 0.2)
  )


# "split" nudging

ggplot(df, aes(x, y)) +
  geom_point() +
  geom_text_s(aes(label = y),
              add.segments = FALSE,
              position = position_nudge_center(x = 0.2,
                                               y = 0.2,
                                               direction = "split"))


ggplot(df, aes(x, y)) +
  geom_point() +
  geom_text_s(aes(label = y),
              position = position_nudge_center(x = 0.4,
                                               direction = "split"))


ggplot(df, aes(x, y)) +
  geom_point() +
  geom_text_s(aes(label = y),
              position = position_nudge_center(y = 0.2,
                                               direction = "split"))


ggplot(df, aes(x, y)) +
  geom_point() +
  geom_text_s(aes(label = y),
              position = position_nudge_center(x = 0.2,
                                               y = 0.3,
                                               center_y = 2,
                                               center_x = 1.5,
                                               direction = "split"))


ggplot(df, aes(x, y)) +
  geom_point() +
  geom_text_s(aes(label = y),
              position = position_nudge_center(x = 0.06,
                                               y = 0.08,
                                               center_y = 2))


ggplot(df, aes(x, y)) +
  geom_point() +
  geom_text_s(aes(label = y),
              position = position_nudge_center(x = 0.1,
                                               center_x = 2.51))


ggplot(df, aes(x, y)) +
  geom_point() +
  geom_text_s(aes(label = y),
              position = position_nudge_center(x = 0.06,
                                               y = 0.08,
                                               center_x = median,
                                               center_y = median,
                                               direction = "split"))


# "Radial" nudging

ggplot(df, aes(x, y)) +
  geom_point() +
  geom_text_s(aes(label = y),
              position = position_nudge_center(x = 0.1,
                                               y = 0.2,
                                               direction = "radial"))


ggplot(df, aes(x, y)) +
  geom_point() +
  geom_text_s(aes(label = y),
              position = position_nudge_center(x = -0.1,
                                               y = -0.1,
                                               direction = "radial"))


df <- data.frame(
  x = -10:10,
  z = (-10:10)^2,
  y = letters[1:21],
  group = rep(c("a", "b"), rep(c(11, 10)))
)

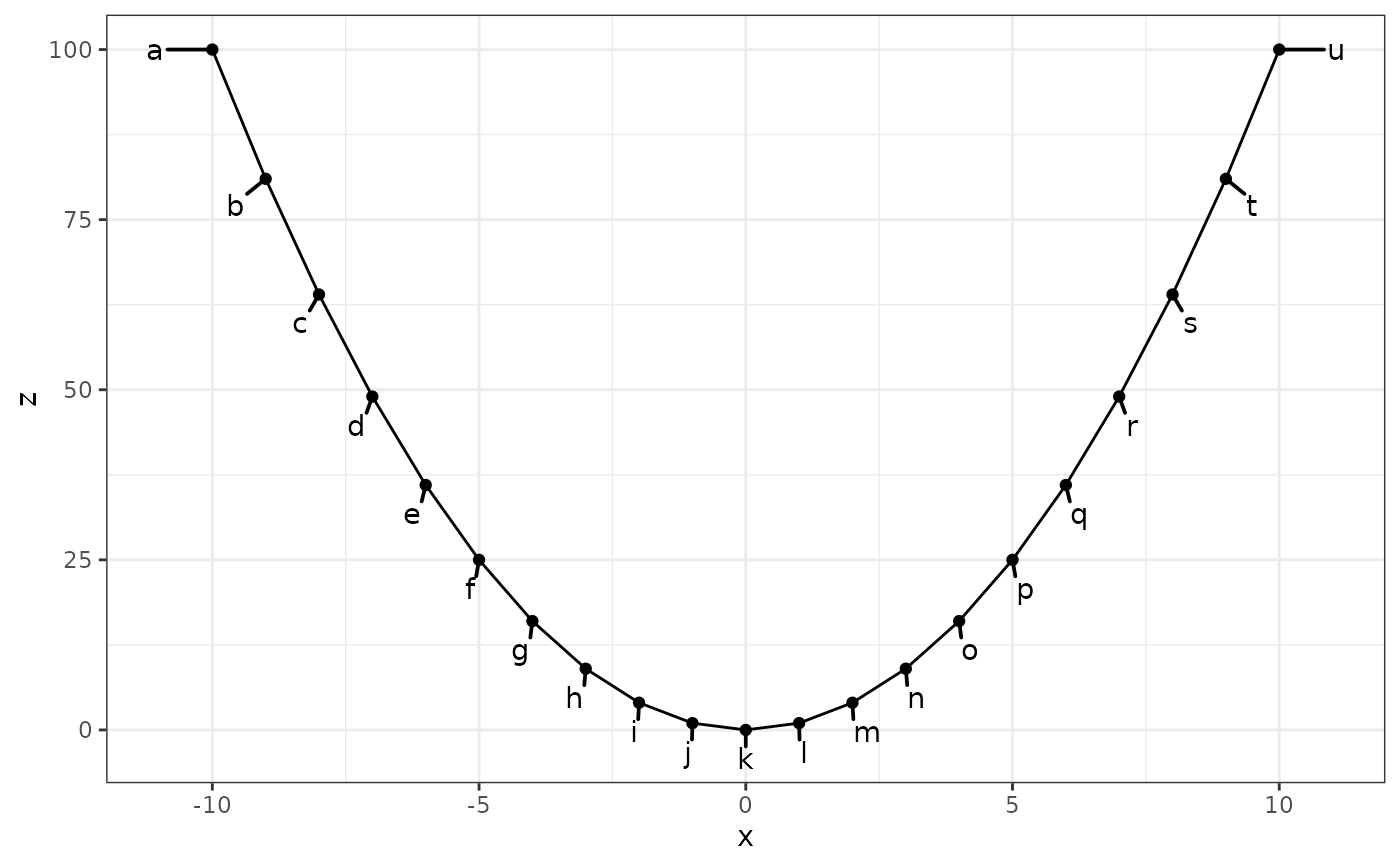
ggplot(df, aes(x, z)) +
  geom_point() +
  geom_line() +
  geom_text_s(aes(label = y),
              position = position_nudge_center(x = 0.9,
                                               y = 2.7,
                                               center_x = mean,
                                               center_y = max))


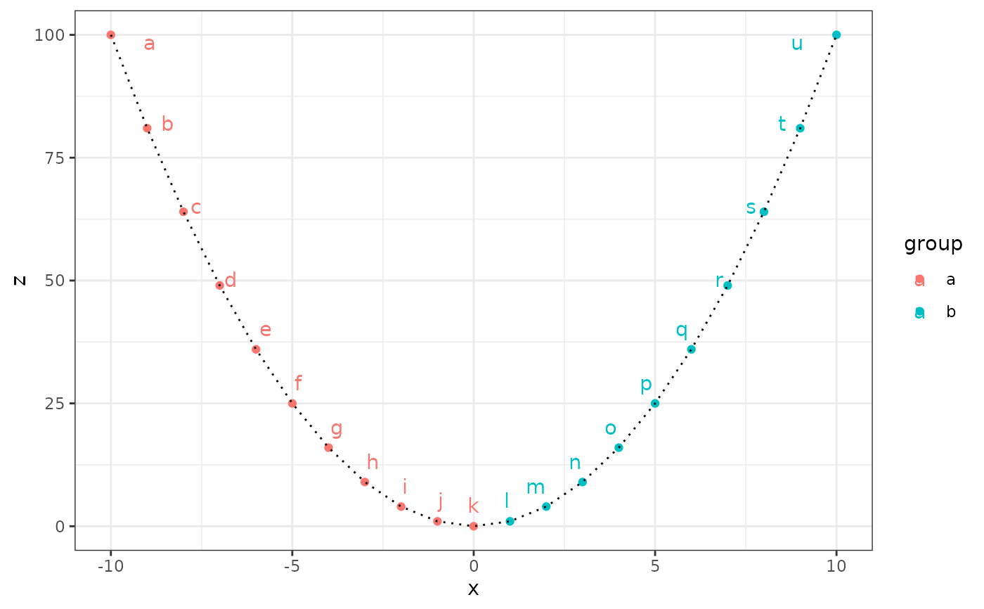
ggplot(df, aes(x, z, color = group)) +
  geom_point() +
  geom_line(color = "black", linetype = "dotted") +
  geom_text_s(aes(label = y),
              position = position_nudge_center(x = -1.2,
                                               y = -3,
                                               center_x = 0,
                                               center_y = "above_max"))


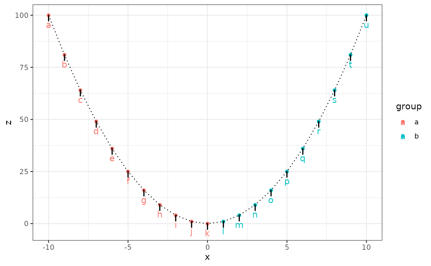
ggplot(df, aes(x, z, color = group)) +
  geom_point() +
  geom_line(color = "black", linetype = "dotted") +
  geom_text(aes(label = y),
            vjust = "inward", hjust = "inward",
            position = position_nudge_center(x = -0.9,
                                             y = -2.7,
                                             center_x = mean,
                                             center_y = max,
                                             obey_grouping = FALSE))