Computes and draws a function as a continuous curve. This makes it easy to superimpose a function on top of an existing plot. The function is called with a grid of evenly spaced values along the x axis, and the results are drawn (by default) with a line.

geom_function(
  mapping = NULL,
  data = NULL,
  stat = "function",
  position = "identity",
  ...,
  arrow = NULL,
  arrow.fill = NULL,
  lineend = "butt",
  linejoin = "round",
  linemitre = 10,
  na.rm = FALSE,
  show.legend = NA,
  inherit.aes = TRUE
)

stat_function(
  mapping = NULL,
  data = NULL,
  geom = "function",
  position = "identity",
  ...,
  fun,
  xlim = NULL,
  n = 101,
  args = list(),
  na.rm = FALSE,
  show.legend = NA,
  inherit.aes = TRUE
)

Arguments

mapping

Set of aesthetic mappings created by aes(). If specified and inherit.aes = TRUE (the default), it is combined with the default mapping at the top level of the plot. You must supply mapping if there is no plot mapping.

data

Ignored by stat_function(), do not use.

stat

The statistical transformation to use on the data for this layer. When using a geom_*() function to construct a layer, the stat argument can be used to override the default coupling between geoms and stats. The stat argument accepts the following:

  • A Stat ggproto subclass, for example StatCount.

  • A string naming the stat. To give the stat as a string, strip the function name of the stat_ prefix. For example, to use stat_count(), give the stat as "count".

  • For more information and other ways to specify the stat, see the layer stat documentation.

position

A position adjustment to use on the data for this layer. This can be used in various ways, including to prevent overplotting and improving the display. The position argument accepts the following:

  • The result of calling a position function, such as position_jitter(). This method allows for passing extra arguments to the position.

  • A string naming the position adjustment. To give the position as a string, strip the function name of the position_ prefix. For example, to use position_jitter(), give the position as "jitter".

  • For more information and other ways to specify the position, see the layer position documentation.

...

Other arguments passed on to layer()'s params argument. These arguments broadly fall into one of 4 categories below. Notably, further arguments to the position argument, or aesthetics that are required can not be passed through .... Unknown arguments that are not part of the 4 categories below are ignored.

  • Static aesthetics that are not mapped to a scale, but are at a fixed value and apply to the layer as a whole. For example, colour = "red" or linewidth = 3. The geom's documentation has an Aesthetics section that lists the available options. The 'required' aesthetics cannot be passed on to the params. Please note that while passing unmapped aesthetics as vectors is technically possible, the order and required length is not guaranteed to be parallel to the input data.

  • When constructing a layer using a stat_*() function, the ... argument can be used to pass on parameters to the geom part of the layer. An example of this is stat_density(geom = "area", outline.type = "both"). The geom's documentation lists which parameters it can accept.

  • Inversely, when constructing a layer using a geom_*() function, the ... argument can be used to pass on parameters to the stat part of the layer. An example of this is geom_area(stat = "density", adjust = 0.5). The stat's documentation lists which parameters it can accept.

  • The key_glyph argument of layer() may also be passed on through .... This can be one of the functions described as key glyphs, to change the display of the layer in the legend.

arrow

Arrow specification, as created by grid::arrow().

arrow.fill

fill colour to use for the arrow head (if closed). NULL means use colour aesthetic.

lineend

Line end style (round, butt, square).

linejoin

Line join style (round, mitre, bevel).

linemitre

Line mitre limit (number greater than 1).

na.rm

If FALSE, the default, missing values are removed with a warning. If TRUE, missing values are silently removed.

show.legend

logical. Should this layer be included in the legends? NA, the default, includes if any aesthetics are mapped. FALSE never includes, and TRUE always includes. It can also be a named logical vector to finely select the aesthetics to display. To include legend keys for all levels, even when no data exists, use TRUE. If NA, all levels are shown in legend, but unobserved levels are omitted.

inherit.aes

If FALSE, overrides the default aesthetics, rather than combining with them. This is most useful for helper functions that define both data and aesthetics and shouldn't inherit behaviour from the default plot specification, e.g. annotation_borders().

geom

The geometric object to use to display the data for this layer. When using a stat_*() function to construct a layer, the geom argument can be used to override the default coupling between stats and geoms. The geom argument accepts the following:

  • A Geom ggproto subclass, for example GeomPoint.

  • A string naming the geom. To give the geom as a string, strip the function name of the geom_ prefix. For example, to use geom_point(), give the geom as "point".

  • For more information and other ways to specify the geom, see the layer geom documentation.

fun

Function to use. Either 1) an anonymous function in the base or rlang formula syntax (see rlang::as_function()) or 2) a quoted or character name referencing a function; see examples. Must be vectorised.

xlim

Optionally, specify the range of the function.

n

Number of points to interpolate along the x axis.

args

List of additional arguments passed on to the function defined by fun.

Computed variables

These are calculated by the 'stat' part of layers and can be accessed with delayed evaluation.

  • after_stat(x)
    x values along a grid.

  • after_stat(y)
    values of the function evaluated at corresponding x.

Aesthetics

geom_function() understands the following aesthetics. Required aesthetics are displayed in bold and defaults are displayed for optional aesthetics:

x
y
alphaNA
colour→ via theme()
group→ inferred
linetype→ via theme()
linewidth→ via theme()

Learn more about setting these aesthetics in vignette("ggplot2-specs").

Examples


# geom_function() is useful for overlaying functions
set.seed(1492)
ggplot(data.frame(x = rnorm(100)), aes(x)) +
  geom_density() +
  geom_function(fun = dnorm, colour = "red")


# To plot functions without data, specify range of x-axis
base <-
  ggplot() +
  xlim(-5, 5)

base + geom_function(fun = dnorm)


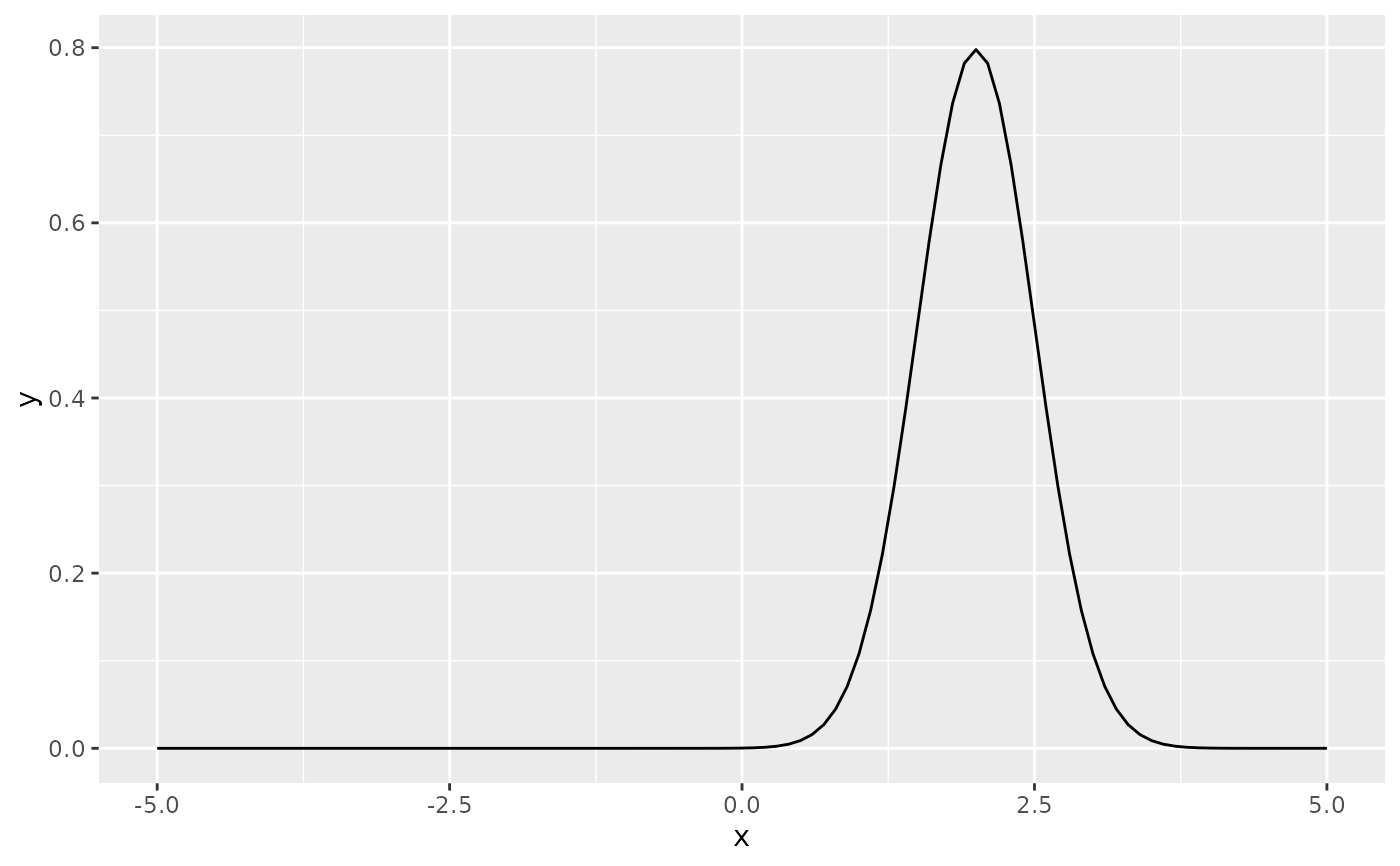
base + geom_function(fun = dnorm, args = list(mean = 2, sd = .5))


# The underlying mechanics evaluate the function at discrete points
# and connect the points with lines
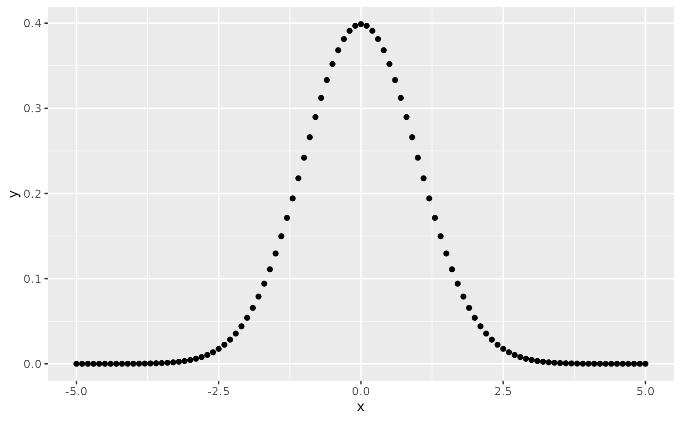
base + stat_function(fun = dnorm, geom = "point")


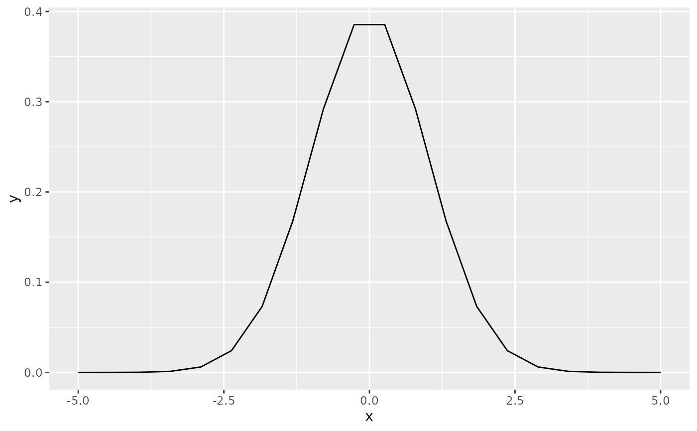
base + stat_function(fun = dnorm, geom = "point", n = 20)


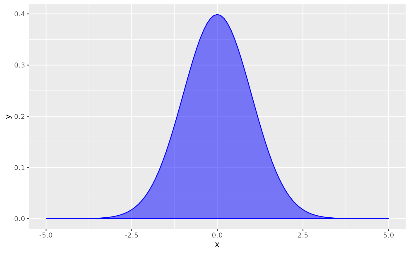
base + stat_function(fun = dnorm, geom = "polygon", color = "blue", fill = "blue", alpha = 0.5)


base + geom_function(fun = dnorm, n = 20)


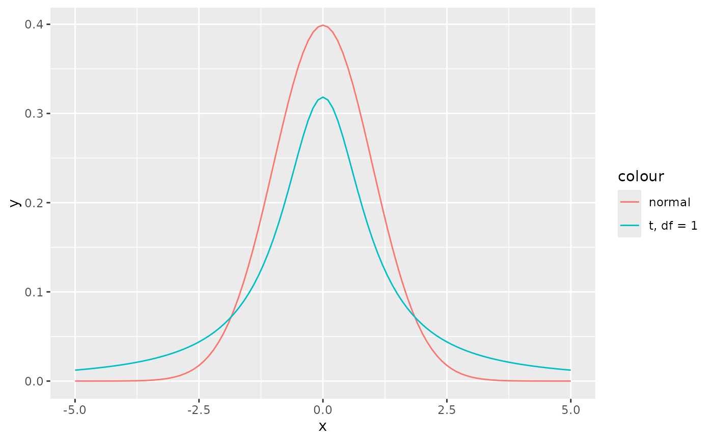
# Two functions on the same plot
base +
  geom_function(aes(colour = "normal"), fun = dnorm) +
  geom_function(aes(colour = "t, df = 1"), fun = dt, args = list(df = 1))


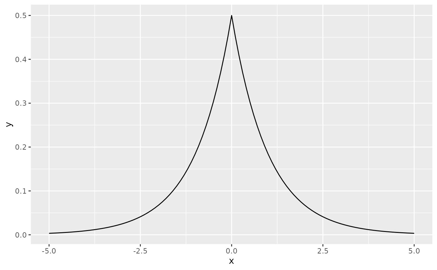
# Using a custom anonymous function
base + geom_function(fun = \(x) 0.5 * exp(-abs(x)))

# or using lambda syntax:
# base + geom_function(fun = ~ 0.5 * exp(-abs(.x)))
# or using a custom named function:
# f <- function(x) 0.5 * exp(-abs(x))
# base + geom_function(fun = f)

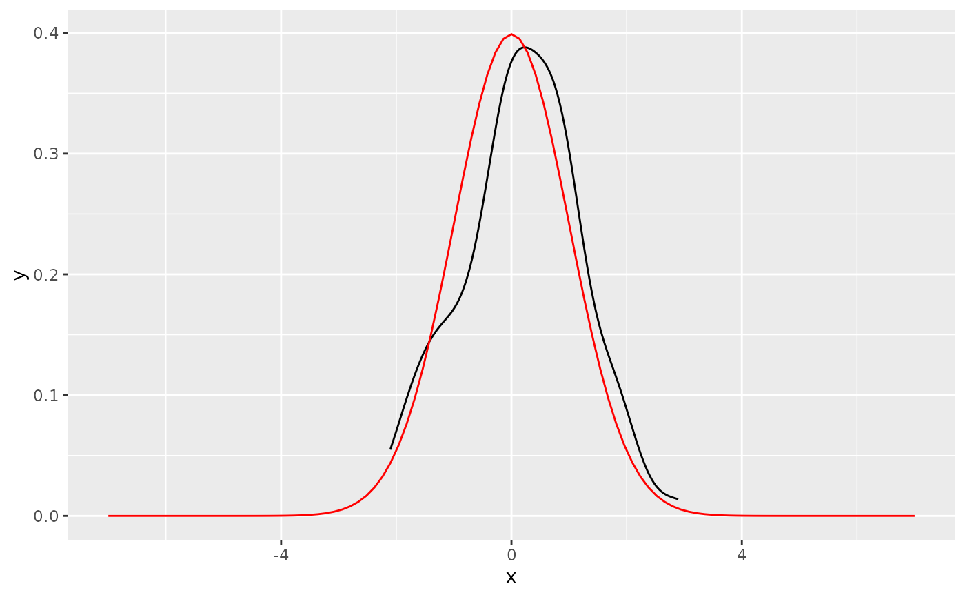
# Using xlim to restrict the range of function
ggplot(data.frame(x = rnorm(100)), aes(x)) +
geom_density() +
geom_function(fun = dnorm, colour = "red", xlim=c(-1, 1))


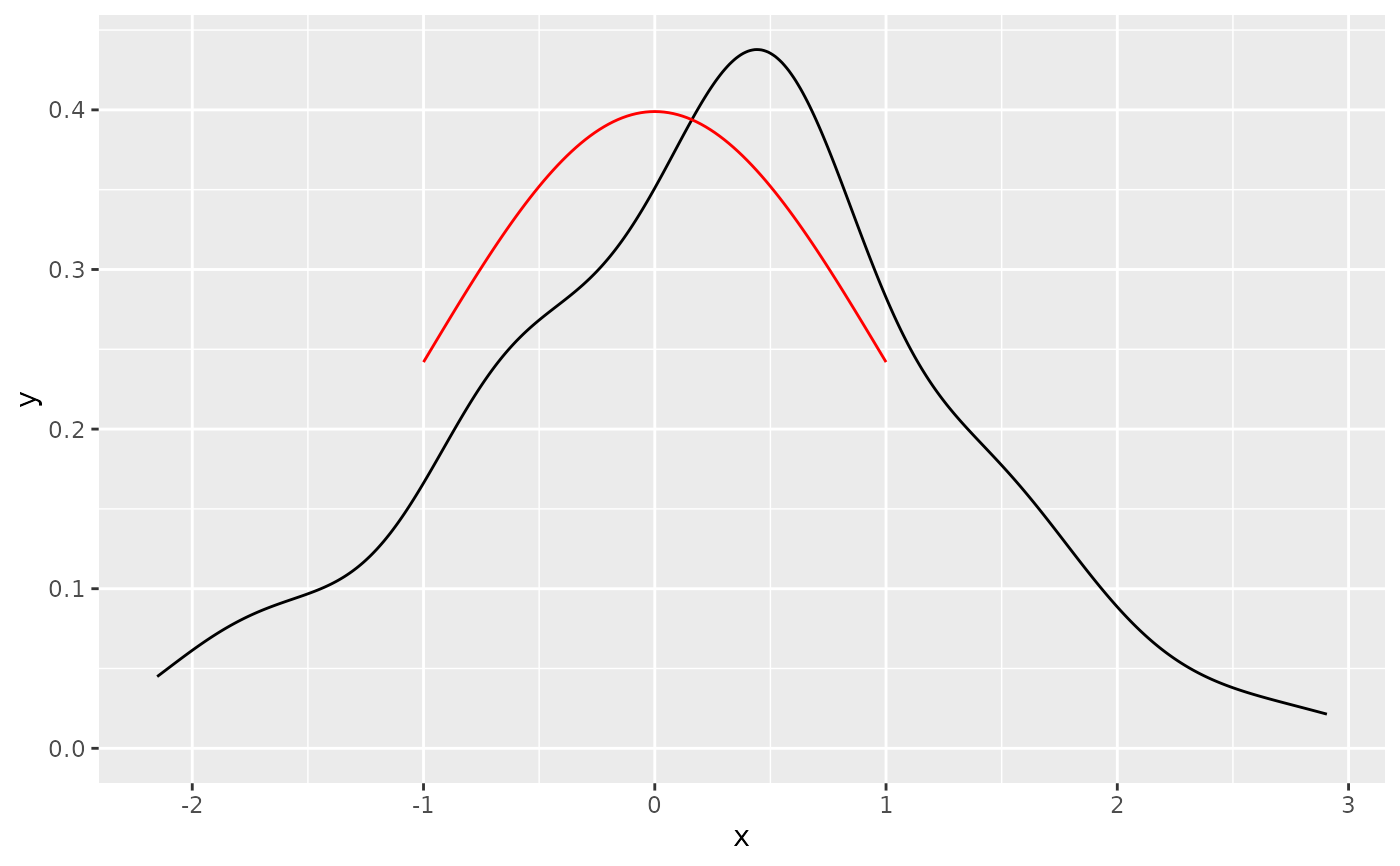
# Using xlim to widen the range of function
ggplot(data.frame(x = rnorm(100)), aes(x)) +
geom_density() +
geom_function(fun = dnorm, colour = "red", xlim=c(-7, 7))