vignettes/plot_ts.Rmd
plot_ts.RmdThis document explains time series related plotting using ggplot2 and ggfortify.
ggfortify let ggplot2 know how to interpret ts objects. After loading ggfortify, you can use ggplot2::autoplot function for ts objects.

To change line colour and line type, use ts.colour and ts.linetype options. Use help(autoplot.ts) (or help(autoplot.*) for any other objects) to check available options.
autoplot(AirPassengers, ts.colour = 'red', ts.linetype = 'dashed')
Multivariate time series will be drawn with facets.

Specify facets = FALSE to draw on single axes.
autoplot(Canada, facets = FALSE)
Also, autoplot can handle other time-series-likes. Supported packages are:
zoo::zooregxts::xtstimeSeries::timSeriestseries::irts
library(xts)
autoplot(as.xts(AirPassengers), ts.colour = 'green')
library(timeSeries)
autoplot(as.timeSeries(AirPassengers), ts.colour = ('dodgerblue3'))You can change ggplot2 geometrics specifying by its name. Geometrics currently supported are line, bar, ribbon and point.
autoplot(AirPassengers, ts.geom = 'bar', fill = 'blue')
autoplot(AirPassengers, ts.geom = 'ribbon', fill = 'green')
autoplot(AirPassengers, ts.geom = 'point', shape = 3)
As described above, multivariate timeseries can be drawn in a single grid specifying facets = FALSE. Time series are not stacked by default. Specifying stacked = TRUE allows stacking.
mts <- ts(data.frame(a = c(1, 2, 3, 4, 4, 3), b = c(3, 2, 3, 2, 2, 1)), start = 2010)
autoplot(mts, ts.geom = 'bar', facets = FALSE)
autoplot(mts, ts.geom = 'bar', facets = FALSE, stacked = TRUE)
autoplot(mts, ts.geom = 'ribbon', facets = FALSE)
autoplot(mts, ts.geom = 'ribbon', facets = FALSE, stacked = TRUE)
ggfortify supports forecast object in the forecast package.
library(forecast)
d.arima <- auto.arima(AirPassengers)
d.forecast <- forecast(d.arima, level = c(95), h = 50)
autoplot(d.forecast)
There are some options to change basic settings.
autoplot(d.forecast, ts.colour = 'firebrick1', predict.colour = 'red',
predict.linetype = 'dashed', conf.int = FALSE)
ggfortify supports varpred object in vars package.
library(vars)
d.vselect <- VARselect(Canada, lag.max = 5, type = 'const')$selection[1]
d.var <- VAR(Canada, p = d.vselect, type = 'const')Available options are the same as forecast.
autoplot(predict(d.var, n.ahead = 50), ts.colour = 'dodgerblue4',
predict.colour = 'blue', predict.linetype = 'dashed')
{ggfortify, eval=hasDep} supports cpt object in changepoint package.
library(changepoint)
autoplot(cpt.meanvar(AirPassengers))
You can change some options for cpt.
autoplot(cpt.meanvar(AirPassengers), cpt.colour = 'blue', cpt.linetype = 'solid')
ggfortify supports breakpoints object in strucchange package. Same plotting options as changepoint are available.
library(strucchange)
autoplot(breakpoints(Nile ~ 1), ts.colour = 'blue', ts.linetype = 'dashed',
cpt.colour = 'dodgerblue3', cpt.linetype = 'solid')
{KFAS} package
You can use autoplot in almost the same manner as {dlm}. Note that autoplot draws smoothed result if it exists in KFAS::KFS instance, and KFAS::KFS contains smoothed result by default.
library(KFAS)
model <- SSModel(
Nile ~ SSMtrend(degree=1, Q=matrix(NA)), H=matrix(NA)
)
fit <- fitSSM(model=model, inits=c(log(var(Nile)),log(var(Nile))), method="BFGS")
smoothed <- KFS(fit$model)
autoplot(smoothed)
If you want filtered result, specify smoothing='none' when calling KFS. For details, see help(KFS).

Also, KFAS::signal will retrieve specific state from KFAS::KFS instance. The result will be a list which contains the retrieved state as ts in signal attribute. ggfortify can autoplot it using class inference.
## [1] "list"
Because signal is a ts instance, you can use autoplot and p option as the same as dlm::dlmSmooth example.

ggfortify supports following time series related statistics in stats package:
stl, decomposed.ts
acf, pacf, ccf
spec.ar, spec.pgram
cpgram (covered by ggcpgram)
NOTE With acf and spec.*, specify plot = FALSE to suppress default plotting outputs.

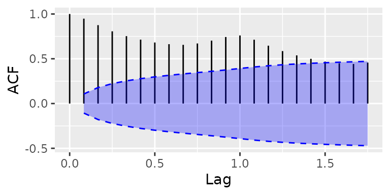
You can pass some options when plotting acf via autoplot. Built-in acf calcurates the confidence interval at plotting time and doesn’t hold the result, equivalent options can be passed to autoplot. Following example shows to change the value of confidence interval and method (use ma assuming the input follows MA model).
autoplot(acf(AirPassengers, plot = FALSE), conf.int.fill = '#0000FF', conf.int.value = 0.8, conf.int.type = 'ma')

ggcpgram should output the cumulative periodogram as the same as cpgram. Because cpgram doesn’t have return value, we cannot use autoplot(cpgram(...)).

ggtsdiag should output the similar diagram as tsdiag.
library(forecast)
ggtsdiag(auto.arima(AirPassengers))
ggfreqplot is a genelarized month.plot. You can pass freq if you want, otherwise time-series’s frequency will be used.
ggfreqplot(AirPassengers)
ggfreqplot(AirPassengers, freq = 4)