The object grid.list refers to a list that contains information for evaluating a function on a 2-dimensional grid of points. If a function has more than two independent variables then one also needs to specify the constant levels for the variables that are not being varied. This format is used in several places in fields for functions that evaluate function estimates and plot surfaces. These functions provide some default conversions among information and the gird.list. The function discretize.image is a useful tool for "registering" irregular 2-d points to a grid.

makeMultiIndex(M)
parse.grid.list( grid.list, order.variables="xy")
fields.x.to.grid(x,nx=80, ny=80, xy=c(1,2))
fields.convert.grid( midpoint.grid )
discretize.image(x, m = 64, n = 64, grid = NULL, 
                 expand = c(1 + 1e-08, 1 + 1e-08),
                 boundary.grid = FALSE, na.rm = TRUE)
make.surface.grid( grid.list)
unrollZGrid( grid.list, ZGrid)

Arguments

M

An vector of integers.

grid.list

No surprises here – a grid list! These can be unequally spaced.

order.variables

If "xy" the x variable will be subsequently plotted as the horizontal variable. If "yx" the x variable will be on the vertical axis.

x

A matrix of independent variables such as the locations of observations given to Krig.

nx

Number of grid points for x variable.

ny

Number of grid points for y variable.

m

Number of grid points for x variable.

n

Number of grid points for y variable.

na.rm

Remove missing values if TRUE

xy

The column positions that locate the x and y variables for the grid.

grid

A grid list!

expand

A scalar or two column vector that will expand the grid beyond the range of the observations.

midpoint.grid

Grid midpoints to convert to grid boundaries.

boundary.grid

If TRUE interpret grid points as boundaries of grid boxes. If FALSE interpret as the midpoints of the boxes.

ZGrid

An array or list form of covariates to use for prediction. This must match the grid.list argument. e.g. ZGrid and grid.list describe the same grid. If ZGrid is an array then the first two indices are the x and y locations in the grid. The third index, if present, indexes the covariates. e.g. For evaluation on a 10X15 grid and with 2 covariates. dim( ZGrid) == c(10,15, 2). If ZGrid is a list then the components x and y shold match those of grid.list and the z component follows the shape described above for the no list case.

Details

makeMultiIndex creates an expanded set of indices to referencce a regular grid. M are L integers with product prodM Will create a prodM by L matrix that is all combinations of (1:M[i]) for i =1,2, ...L This is organized in the standard array ordering where the first column varies the fastest for M = c( 3,2,4) the result will be a 24X3 matrix with the entries:


                          1,1,1
                          2,1,1
                          3,1,1
                          1,2,1
                          2,2,1
                          3,2,1
                      etc ...
		          ...
             and  ending with
                          2,2,4
                          3,2,4
 

All about grid lists:

The form of a grid.list is

list( var.name1= what1 , var.name2=what2 , ... var.nameN=what3)

Here var.names are the names of the independent variables. The what options describe what should be done with this variable when generating the grid. These should either an increasing sequence of points or a single vaules. Obviously there should be only be two variables with sequences to define a grid for a surface.

Most of time the gridding sequences are equally spaced and are easily generated using the seq function. Also throughout fields the grid points are typically the midpoints of the grid rather the grid box boundaries. However, these functions can handle unequally spaced grids and the logical boundary.grid can indicate a grid being the box boundaries.

The variables in the list components are assumed to be in the same order as they appear in the data matrix.

A useful function that expands the grid from the grid.list description into a full set of locations is make.surface.grid and is just a wrapper around the R base function expand.grid. A typical operation is to go from a grid.list to the set of grid locations. Evaluate a fucntion at these lcoations and then reformat this as an image for plotting. Here is how to do this cleanly:


grid.list<- list( x= 1:10, y=1:15)
xg<- make.surface.grid(grid.list)
# look at a surface dependin on xg locations
z<- xg[,1] + 2*xg[,2]
out<- list( x=grid.list$x, y= grid.list$y, z=matrix( z, nrow=10, ncol=15))
# now for example
image.plot( out)

The key here is that xg and matrix both organize the grid in the same order.

Some fields internal functions that support interpreting grid list format are:

fields.x.to.grid: Takes an "x" matrix of locations or independent variables and creates a reasonable grid list. This is used to evaluate predicted surfaces when a grid list is not explicited given to predictSurface. The variables (i.e. columns of x) that are not part of the grid are set to the median values. The x grid values are nx equally spaced points in the range x[, xy[1]]. The y grid values are ny equally spaced points in the range x[, xy[2]].

parse.grid.list: Takes a grid list and returns the information in a more expanded list form that is easy to use. This is used, for example, by predictSurface to figure out what to do!

fields.convert.grid: Takes a vector of n values assumed to be midpoints of a grid and returns the n+1 boundaries. See how this is used in discretize.image with the cut function. This function will handle unequally spaced grid values.

discretize.image: Takes a vector of locations and a 2-d grid and figures out to which boxes they belong. The output matrix ind has the grid locations. If boundary.grid is FALSE then the grid list (grid) is assumed to be grid midpoints. The grid boundaries are taken to be the point half way between these midpoints. The first and last boundaries points are determined by extrapolating so that the first and last box has the midpoint in its center. (See the code in fields.convert.grid for details.) If grid is NULL then midpoints are found from m and n and the range of the x matrix.

unrollZGrid Checks that the ZGrid object is compatible with th e grid.list and concatenates the grid arrays into vectors. This version of the covariates are used the usual predict function.

See also

as.surface, predictSurface, plot.surface, surface, expand.grid, as.image

Examples


#Given below are some examples of grid.list objects and the results  
#when they are used with make.surface.grid. Note that  
#make.surface.grid returns a matrix that retains the grid.list  
#information as an attribute. 

grid.l<- list( 1:3, 2:5) 
make.surface.grid(grid.l)
#>       [,1] [,2]
#>  [1,]    1    2
#>  [2,]    2    2
#>  [3,]    3    2
#>  [4,]    1    3
#>  [5,]    2    3
#>  [6,]    3    3
#>  [7,]    1    4
#>  [8,]    2    4
#>  [9,]    3    4
#> [10,]    1    5
#> [11,]    2    5
#> [12,]    3    5
#> attr(,"grid.list")
#> attr(,"grid.list")[[1]]
#> [1] 1 2 3
#> 
#> attr(,"grid.list")[[2]]
#> [1] 2 3 4 5
#> 

  
grid.l <- list( 1:3, 10, 1:3) 
make.surface.grid(grid.l) 
#>       [,1] [,2] [,3]
#>  [1,]    1   10    1
#>  [2,]    2   10    1
#>  [3,]    3   10    1
#>  [4,]    1   10    2
#>  [5,]    2   10    2
#>  [6,]    3   10    2
#>  [7,]    1   10    3
#>  [8,]    2   10    3
#>  [9,]    3   10    3
#> attr(,"grid.list")
#> attr(,"grid.list")[[1]]
#> [1] 1 2 3
#> 
#> attr(,"grid.list")[[2]]
#> [1] 10
#> 
#> attr(,"grid.list")[[3]]
#> [1] 1 2 3
#> 

#The next  example shows how the grid.list can be used to  
#control surface plotting and evaluation of an estimated function. 
# first create a test function  

set.seed( 124)

X<- 2*cbind( runif(30), runif(30), runif(30)) -1
  
dimnames( X)<- list(NULL, c("X1","X2","X3")) 
y<- X[,1]**2 + X[,2]**2 + exp(X[,3])   

# fit an  interpolating thin plate spline  
out<- Tps( X,y) 
#> Warning: 
#> Grid searches over lambda (nugget and sill variances) with  minima at the endpoints: 
#>   (GCV) Generalized Cross-Validation 
#>    minimum at  right endpoint  lambda  =  0.0005215037 (eff. df= 28.49999 )

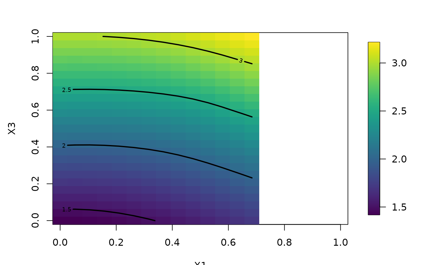
grid.l<- list( X1= seq( 0,1,,20), X2=.5, X3=seq(0,1,,25)) 
surface( out, grid.list=grid.l) 

#  surface plot based on a 20X25 grid in X1 an X3  
#                       over the square [0,2] and [0,2]   
#                       holding X2 equal to 1.0. 
#


# test of discretize to make sure points on boundaries are counted right
set.seed(123)
x<- matrix( runif(200), 100,2)
look<- discretize.image( x, m=2,n=2)
xc<- seq(min(x[,1]), max(x[,1]),,5)
xc<- xc[2:4]
yc<- seq(min(x[,2]), max(x[,2]),,5)
yc<- yc[2:4]
grid <-  list( x= xc, y= yc)
look2<- discretize.image( x, m=2,n=2)

table( look$index )
#>       index2
#> index1  1  2
#>      1 25 28
#>      2 25 22
table( look2$index )
#>       index2
#> index1  1  2
#>      1 25 28
#>      2 25 22

# indicator image of discretized locations
look<- discretize.image( RMprecip$x, m=15, n=15)
image.plot( look$grid$x, look$grid$y,look$hist )  
# actual locations
points( RMprecip$x,col="magenta", pch=".")