Skip to contents

Statewide production data for primary metals industry (SIC 33).

Usage

data("SIC33")

Format

A data frame containing 27 observations on 3 variables.

output

Value added.

labor

Labor input.

capital

Capital stock.

Source

Online complements to Greene (2003). Table F6.1.

https://pages.stern.nyu.edu/~wgreene/Text/tables/tablelist5.htm

References

Greene, W.H. (2003). Econometric Analysis, 5th edition. Upper Saddle River, NJ: Prentice Hall.

See also

Examples

#> Loading required namespace: scatterplot3d
data("SIC33", package = "AER")

## Example 6.2 in Greene (2003)
## Translog model
fm_tl <- lm(output ~ labor + capital + I(0.5 * labor^2) + I(0.5 * capital^2) + I(labor * capital),
  data = log(SIC33))
## Cobb-Douglas model
fm_cb <- lm(output ~ labor + capital, data = log(SIC33))

## Table 6.2 in Greene (2003)
deviance(fm_tl)
#> [1] 0.6799272
deviance(fm_cb)
#> [1] 0.8516337
summary(fm_tl)
#> 
#> Call:
#> lm(formula = output ~ labor + capital + I(0.5 * labor^2) + I(0.5 * 
#>     capital^2) + I(labor * capital), data = log(SIC33))
#> 
#> Residuals:
#>      Min       1Q   Median       3Q      Max 
#> -0.33990 -0.10106 -0.01238  0.04605  0.39281 
#> 
#> Coefficients:
#>                    Estimate Std. Error t value Pr(>|t|)  
#> (Intercept)         0.94420    2.91075   0.324   0.7489  
#> labor               3.61364    1.54807   2.334   0.0296 *
#> capital            -1.89311    1.01626  -1.863   0.0765 .
#> I(0.5 * labor^2)   -0.96405    0.70738  -1.363   0.1874  
#> I(0.5 * capital^2)  0.08529    0.29261   0.291   0.7735  
#> I(labor * capital)  0.31239    0.43893   0.712   0.4845  
#> ---
#> Signif. codes:  0 ‘***’ 0.001 ‘**’ 0.01 ‘*’ 0.05 ‘.’ 0.1 ‘ ’ 1
#> 
#> Residual standard error: 0.1799 on 21 degrees of freedom
#> Multiple R-squared:  0.9549,	Adjusted R-squared:  0.9441 
#> F-statistic: 88.85 on 5 and 21 DF,  p-value: 2.121e-13
#> 
summary(fm_cb)
#> 
#> Call:
#> lm(formula = output ~ labor + capital, data = log(SIC33))
#> 
#> Residuals:
#>      Min       1Q   Median       3Q      Max 
#> -0.30385 -0.10119 -0.01819  0.05582  0.50559 
#> 
#> Coefficients:
#>             Estimate Std. Error t value Pr(>|t|)    
#> (Intercept)  1.17064    0.32678   3.582  0.00150 ** 
#> labor        0.60300    0.12595   4.787 7.13e-05 ***
#> capital      0.37571    0.08535   4.402  0.00019 ***
#> ---
#> Signif. codes:  0 ‘***’ 0.001 ‘**’ 0.01 ‘*’ 0.05 ‘.’ 0.1 ‘ ’ 1
#> 
#> Residual standard error: 0.1884 on 24 degrees of freedom
#> Multiple R-squared:  0.9435,	Adjusted R-squared:  0.9388 
#> F-statistic: 200.2 on 2 and 24 DF,  p-value: 1.067e-15
#> 
vcov(fm_tl)
#>                    (Intercept)       labor     capital I(0.5 * labor^2)
#> (Intercept)         8.47248687 -2.38790338 -0.33129294      -0.08760011
#> labor              -2.38790338  2.39652901 -1.23101576      -0.66580411
#> capital            -0.33129294 -1.23101576  1.03278652       0.52305244
#> I(0.5 * labor^2)   -0.08760011 -0.66580411  0.52305244       0.50039330
#> I(0.5 * capital^2) -0.23317345  0.03476689  0.02636926       0.14674300
#> I(labor * capital)  0.36354446  0.18311307 -0.22554189      -0.28803386
#>                    I(0.5 * capital^2) I(labor * capital)
#> (Intercept)               -0.23317345          0.3635445
#> labor                      0.03476689          0.1831131
#> capital                    0.02636926         -0.2255419
#> I(0.5 * labor^2)           0.14674300         -0.2880339
#> I(0.5 * capital^2)         0.08562001         -0.1160405
#> I(labor * capital)        -0.11604045          0.1926571
vcov(fm_cb)
#>             (Intercept)        labor      capital
#> (Intercept)  0.10678650 -0.019835398  0.001188850
#> labor       -0.01983540  0.015864400 -0.009616201
#> capital      0.00118885 -0.009616201  0.007283931

## Cobb-Douglas vs. Translog model
anova(fm_cb, fm_tl)
#> Analysis of Variance Table
#> 
#> Model 1: output ~ labor + capital
#> Model 2: output ~ labor + capital + I(0.5 * labor^2) + I(0.5 * capital^2) + 
#>     I(labor * capital)
#>   Res.Df     RSS Df Sum of Sq      F Pr(>F)
#> 1     24 0.85163                           
#> 2     21 0.67993  3   0.17171 1.7678 0.1841
## hypothesis of constant returns
linearHypothesis(fm_cb, "labor + capital = 1")
#> 
#> Linear hypothesis test:
#> labor  + capital = 1
#> 
#> Model 1: restricted model
#> Model 2: output ~ labor + capital
#> 
#>   Res.Df     RSS Df Sum of Sq      F Pr(>F)
#> 1     25 0.85574                           
#> 2     24 0.85163  1 0.0041075 0.1158 0.7366

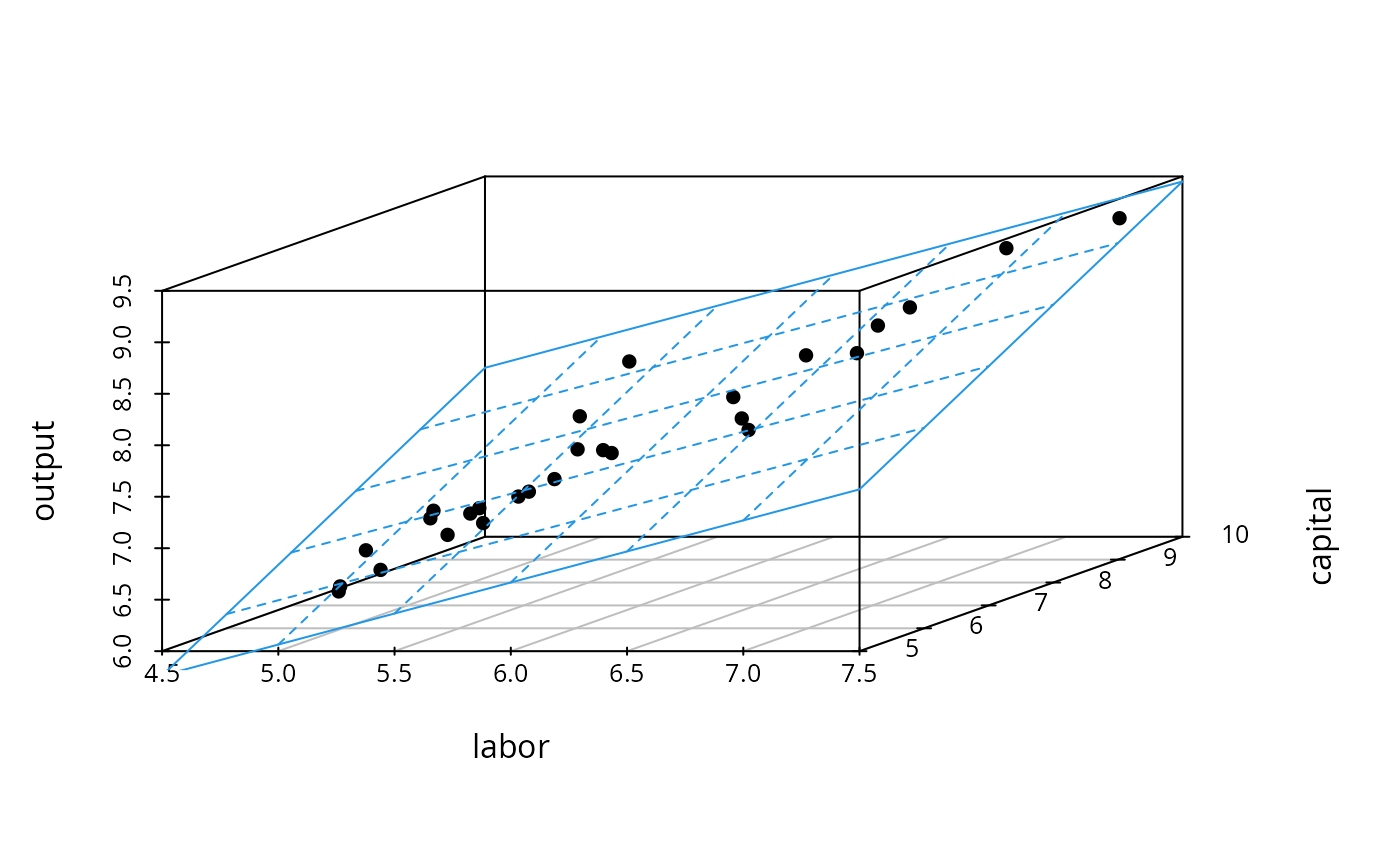
## 3D Visualization
library("scatterplot3d")
  s3d <- scatterplot3d(log(SIC33)[,c(2, 3, 1)], pch = 16)
  s3d$plane3d(fm_cb, lty.box = "solid", col = 4)


## Interactive 3D Visualization
# \donttest{
if(require("rgl")) {
  x <- log(SIC33)[,2]
  y <- log(SIC33)[,3]
  z <- log(SIC33)[,1]
  plot3d(x, y, z, type = "s", col = "gray", radius = 0.1)
  x <- seq(4.5, 7.5, by = 0.5)
  y <- seq(5.5, 10, by = 0.5)
  z <- outer(x, y, function(x, y) predict(fm_cb, data.frame(labor = x, capital = y)))
  surface3d(x, y, z, color = "blue", alpha = 0.5, shininess = 128)
}
#> Loading required package: rgl
#> Warning: RGL: unable to open X11 display
#> Warning: 'rgl.init' failed, will use the null device.
#> See '?rgl.useNULL' for ways to avoid this warning.


# }