The function eventstar finds the minimum (\(q^*\)) of the evenness profile based on the Tsallis entropy. This scale factor of the entropy represents a specific weighting of species relative frequencies that leads to minimum evenness of the community (Mendes et al. 2008).

eventstar(x, qmax = 5)

Arguments

x

A community matrix or a numeric vector.

qmax

Maximum scale parameter of the Tsallis entropy to be used in finding the minimum of Tsallis based evenness in the range c(0, qmax).

Details

The function eventstar finds a characteristic value of the scale parameter \(q\) of the Tsallis entropy corresponding to minimum of the evenness (equitability) profile based on Tsallis entropy. This value was proposed by Mendes et al. (2008) as \(q^*\).

The \(q^\ast\) index represents the scale parameter of the one parameter Tsallis diversity family that leads to the greatest deviation from the maximum equitability given the relative abundance vector of a community.

The value of \(q^\ast\) is found by identifying the minimum of the evenness profile over scaling factor \(q\) by one-dimensional minimization. Because evenness profile is known to be a convex function, it is guaranteed that underlying optimize function will find a unique solution if it is in the range c(0, qmax).

The scale parameter value \(q^\ast\) is used to find corresponding values of diversity (\(H_{q^\ast}\)), evenness (\(H_{q^\ast}(\max)\)), and numbers equivalent (\(D_{q^\ast}\)). For calculation details, see tsallis and Examples below.

Mendes et al. (2008) advocated the use of \(q^\ast\) and corresponding diversity, evenness, and Hill numbers, because it is a unique value representing the diversity profile, and is is positively associated with rare species in the community, thus it is a potentially useful indicator of certain relative abundance distributions of the communities.

Value

A data frame with columns:

qstar

scale parameter value \(q\ast\) corresponding to minimum value of Tsallis based evenness profile.

Estar

Value of evenness based on normalized Tsallis entropy at \(q^\ast\).

Hstar

Value of Tsallis entropy at \(q^\ast\).

Dstar

Value of Tsallis entropy at \(q^\ast\) converted to numbers equivalents (also called as Hill numbers, effective number of species, ‘true’ diversity; cf. Jost 2007).

See tsallis for calculation details.

References

Mendes, R.S., Evangelista, L.R., Thomaz, S.M., Agostinho, A.A. and Gomes, L.C. (2008) A unified index to measure ecological diversity and species rarity. Ecography 31, 450–456.

Jost, L. (2007) Partitioning diversity into independent alpha and beta components. Ecology 88, 2427–2439.

Tsallis, C. (1988) Possible generalization of Boltzmann-Gibbs statistics. J. Stat. Phis. 52, 479–487.

Note

Values for \(q^\ast\) found by Mendes et al. (2008) ranged from 0.56 and 1.12 presenting low variability, so an interval between 0 and 5 should safely encompass the possibly expected \(q^\ast\) values in practice, but profiling the evenness and changing the value of the qmax argument is advised if output values near the range limits are found.

Author

Eduardo Ribeiro Cunha edurcunha@gmail.com and Heloisa Beatriz Antoniazi Evangelista helobeatriz@gmail.com, with technical input of Péter Sólymos.

See also

Tsallis entropy: tsallis

Examples

data(BCI)
(x <- eventstar(BCI[1:5,]))
#>       qstar     Estar     Hstar    Dstar
#> 1 0.6146389 0.4263687 10.524584 67.03551
#> 2 0.6249249 0.4080263  9.534034 57.66840
#> 3 0.6380858 0.4062032  9.225458 57.69174
#> 4 0.6245808 0.4062213 10.140189 65.50247
#> 5 0.6404825 0.4219957  9.828138 66.96440
## profiling
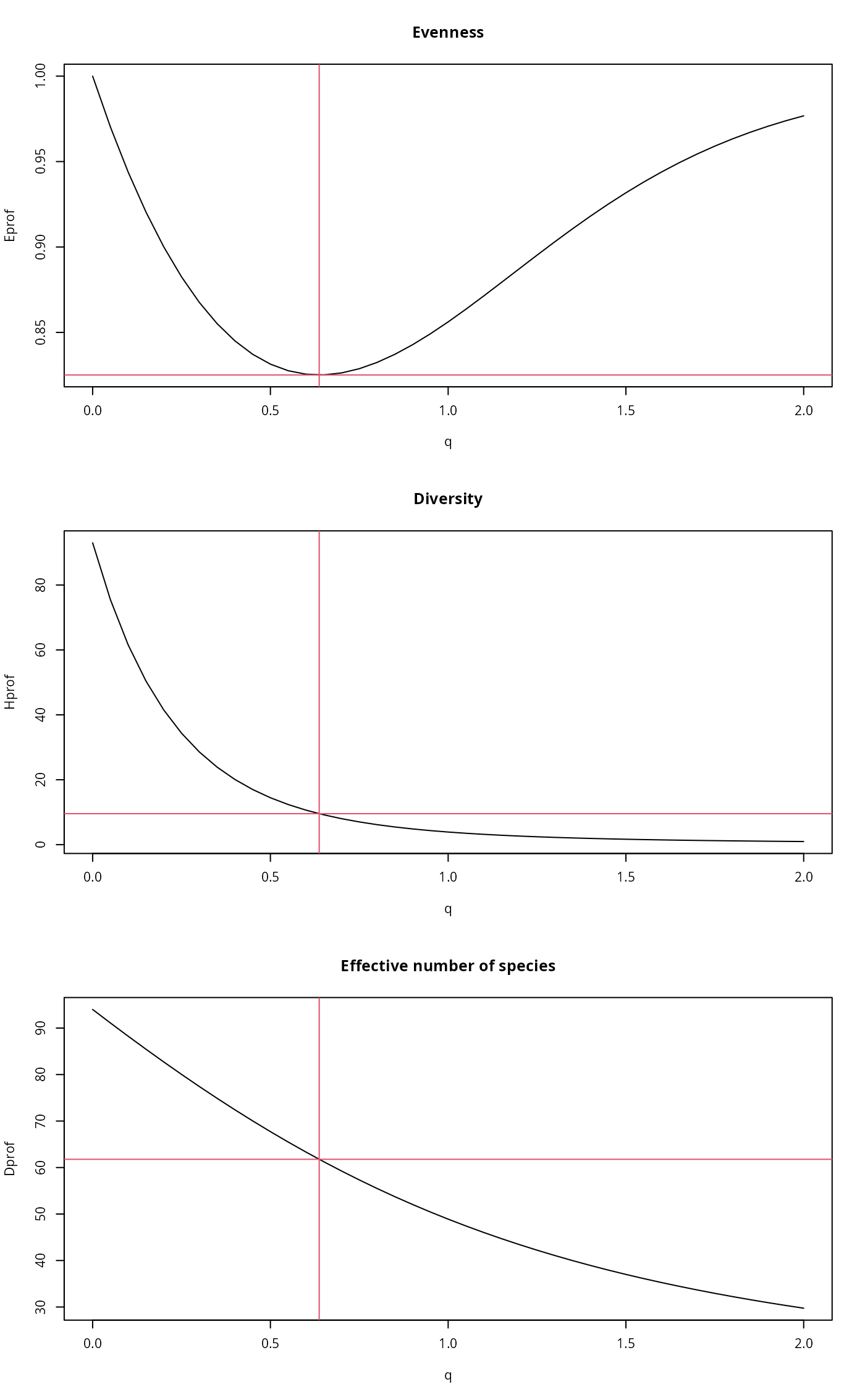
y <- as.numeric(BCI[10,])
(z <- eventstar(y))
#>       qstar     Estar    Hstar    Dstar
#> 1 0.6372529 0.4117557 9.546332 61.77715
q <- seq(0, 2, 0.05)
Eprof <- tsallis(y, scales=q, norm=TRUE)
Hprof <- tsallis(y, scales=q)
Dprof <- tsallis(y, scales=q, hill=TRUE)
opar <- par(mfrow=c(3,1))
plot(q, Eprof, type="l", main="Evenness")
abline(v=z$qstar, h=tsallis(y, scales=z$qstar, norm=TRUE), col=2)
plot(q, Hprof, type="l", main="Diversity")
abline(v=z$qstar, h=tsallis(y, scales=z$qstar), col=2)
plot(q, Dprof, type="l", main="Effective number of species")
abline(v=z$qstar, h=tsallis(y, scales=z$qstar, hill=TRUE), col=2)

par(opar)