Skip to contents

segreg (stepreg) fits (generalized) linear segmented (stepmented) regression via a symbolic description of the linear predictor. This is an alternative but equivalent function, introduced since version 2.0-0 (segreg) and 2.1-0 (stepreg), to segmented.(g)lm or stepmented.(g)lm.

Usage

segreg(formula, data, subset, weights, na.action, family = lm, offset, 
    control = seg.control(), transf = NULL, contrasts = NULL, model = TRUE, 
    x = FALSE, var.psi = TRUE, ...)
      
stepreg(formula, data, subset, weights, na.action, family = lm, offset, 
    control = seg.control(), transf = NULL, contrasts = NULL, model = TRUE, 
    x = FALSE, var.psi = FALSE, ...)

Arguments

formula

A standard model formula also including one or more 'segmented'/'stepmented' terms via the function seg

data

The possible dataframe where the variables are stored

subset

Possible subset, as in lm or glm

weights

Possible weight vector, see weights in lm or glm

na.action

a function which indicates what happen when the data contain NA values. See na.action in lm or glm.

family

The family specification, similar to family in glm. Default to 'lm' for segmented/stepmented linear models.

offset

A possible offset term.

control

See seg.control

transf

an optional character string (with "y" as argument) meaning a function to apply to the response variable before fitting

contrasts

see contrasts in glm

model

If TRUE, the model frame is returned.

x

If TRUE, the model matrix is returned.

var.psi

logical, meaning if the standard errors for the breakpoint estimates should be returned in the object fit. If FALSE, the standard errors will be computed by vcov.segmented or summary.segmented. Setting var.psi=FALSE could speed up model estimation for very large datasets. Default to TRUE for segreg and FALSE for stepreg.

...

Ignored

Details

The function allows to fit segmented/stepmented (G)LM regression models using a formula interface. Results will be the same of those coming from the traditional segmented.lm and segmented.glm (or stepmented.lm or stepmented.glm), but there are some additional facilities: i) it is possible to estimate strightforwardly the segmented/stepmented relationships in each level of a categorical variable, see argument by in seg; ii) it is possible to constrain some slopes of the segmented relationship, see argument est or R in seg.

See segmented and stepmented for some details on the fit objects.

Value

An object of class "segmented" (or "stepmented") which inherits from the class "lm" or "glm" depending on family specification. See segmented.lm.

References

Muggeo, V.M.R. (2003) Estimating regression models with unknown break-points. Statistics in Medicine 22, 3055-3071.

Author

Vito Muggeo

Note

When the formula includes even a single segmented term with constraints (specified via the argument est in seg()), the relevant coefficients returned do not represent the slope differences as in segmented.lm or segmented.glm. The values depend on the constraints and are not usually interpretable. Use slope the recover the actual slopes of the segmented relationships.

Warning

Currently for fits returned by segreg, confint.segmented only works if method="delta". Constraints on the mean levels (possibly via argument 'est' of seg) are not yet allowed when calling stepreg. For stepreg fits, when printing the iterative process (i.e. display=TRUE in seg.control()), the changepoints displayed are based on the working approximation of the indicator function. Thus, also the last value (at convergence) will be different from the one reported in the component psi.rounded of the fit.

See also

Examples

###########################
#An example using segreg()
###########################

set.seed(10)
x<-1:100
z<-runif(100)
w<-runif(100,-10,-5)
y<-2+1.5*pmax(x-35,0)-1.5*pmax(x-70,0)+10*pmax(z-.5,0)+rnorm(100,0,2)

##the traditional approach
out.lm<-lm(y~x+z+w)
o<-segmented(out.lm, seg.Z=~x+z, psi=list(x=c(30,60),z=.4))

o1<-segreg(y ~ w+seg(x,npsi=2)+seg(z))
all.equal(fitted(o), fitted(o1))
#> [1] TRUE

#put some constraints on the slopes
o2<-segreg(y ~ w+seg(x,npsi=2, est=c(0,1,0))+seg(z))
o3<-segreg(y ~ w+seg(x,npsi=2, est=c(0,1,0))+seg(z, est=c(0,1)))

slope(o2)
#> $x
#>          Est.  St.Err. t value CI(95%).l CI(95%).u
#> slope1 0.0000 0.000000     NaN    0.0000    0.0000
#> slope2 1.4634 0.032363  45.219    1.3992    1.5277
#> slope3 0.0000 0.000000     NaN    0.0000    0.0000
#> 
#> $z
#>           Est. St.Err.  t value CI(95%).l CI(95%).u
#> slope1 -3.3934  3.4575 -0.98148  -10.2600    3.4734
#> slope2  8.4529  1.4613  5.78460    5.5507   11.3550
#> 
slope(o3)
#> $x
#>          Est.  St.Err. t value CI(95%).l CI(95%).u
#> slope1 0.0000 0.000000     NaN    0.0000    0.0000
#> slope2 1.4652 0.032543  45.023    1.4005    1.5298
#> slope3 0.0000 0.000000     NaN    0.0000    0.0000
#> 
#> $z
#>          Est. St.Err. t value CI(95%).l CI(95%).u
#> slope1 0.0000  0.0000     NaN    0.0000     0.000
#> slope2 8.5954  1.8123  4.7427    4.9964    12.194
#> 

##see ?plant for an additional example


###########################
#An example using stepreg()
###########################

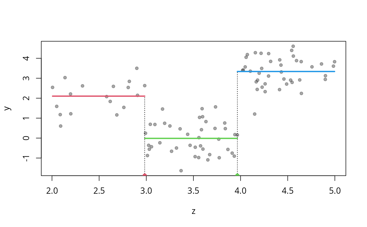
### Two stepmented covariates (with 1 and 2 breakpoints)
n=100
x<-1:n/n
z<-runif(n,2,5)
w<-rnorm(n)
mu<- 2+ 1*(x>.6)-2*(z>3)+3*(z>4)
y<- mu + rnorm(n)*.8

os <-stepreg(y~seg(x)+seg(z,2)+w) #also includes 'w' as a possible linear term
os
#> Call: stepreg(formula = y ~ seg(x) + seg(z, 2) + w)
#> 
#> Coefficients of the linear terms:
#> (Intercept)            w         U1.x         U1.z         U2.z  
#>     2.10292     -0.03475      0.96914     -2.11676      3.35219  
#> 
#> Estimated Jump-Point(s):
#>  psi1.x   psi1.z   psi2.z  
#> 0.61000  2.98339  3.96624  
summary(os)
#> 
#> 	***Regression Model with Step Relationship(s)***
#> 
#> Call: 
#> stepreg(formula = y ~ seg(x) + seg(z, 2) + w)
#> 
#> Estimated Jump-Point(s):
#>           Est. St.Err
#> psi1.x 0.6100 0.0416
#> psi1.z 2.9834 0.0203
#> psi2.z 3.9662 0.0077
#> 
#> Coefficients of the linear terms:
#>             Estimate Std. Error t value Pr(>|t|)    
#> (Intercept)  2.10292    0.18982  11.079   <2e-16 ***
#> w           -0.03475    0.08078  -0.430    0.668    
#> U1.x         0.96914    0.17104   5.666       NA    
#> U1.z        -2.11676    0.23878  -8.865       NA    
#> U2.z         3.35219    0.18669  17.956       NA    
#> ---
#> Signif. codes:  0 ‘***’ 0.001 ‘**’ 0.01 ‘*’ 0.05 ‘.’ 0.1 ‘ ’ 1
#> 
#> Residual standard error: 0.7749 on 92 degrees of freedom
#> Multiple R-Squared: 0.8193,  Adjusted R-squared: 0.8055 
#> 
#> Boot restarting based on 8 samples.
#> Number of iterations in the last fit: 3 (rel. change 0)
plot(os, "z", col=2:4) #plot the effect of z