Compute Psi / Chi / Wgt / Rho functions for M-estimation, i.e., including MM, etc. For definitions and details, please use the vignette “\(\psi\)-Functions Available in Robustbase”.

MrhoInf(x) computes \(\rho(\infty)\), i.e., the normalizing or scaling constant for the transformation from \(\rho(\cdot)\) to \(\tilde\rho(\cdot)\), where the latter, aka as \(\chi()\) fulfills \(\tilde\rho(\infty) = 1\) which makes only sense for “redescending” psi functions, i.e., not for "huber".

Mwgt(x, *) computes \(\psi(x)/x\) (fast and numerically accurately).

Mpsi(x, cc, psi, deriv = 0)
Mchi(x, cc, psi, deriv = 0)
Mwgt(x, cc, psi)
MrhoInf(cc, psi)

.Mwgt.psi1(psi, cc = .Mpsi.tuning.default(psi))
.regularize.Mpsi(psi, redescending = TRUE)

Arguments

x

numeric (“abscissa” values) vector, possibly with attributes such as dim or names, etc. These are preserved for the M*() functions (but not the .M() ones).

cc

numeric tuning constant, for some psi of length \(> 1\).

psi

a string specifying the psi / chi / rho / wgt function; either "huber", or one of the same possible specifiers as for psi in lmrob.control, i.e. currently, "bisquare", "lqq", "welsh", "optimal", "hampel", or "ggw".

deriv

an integer, specifying the order of derivative to consider; particularly, Mpsi(x, *, deriv = -1) is the principal function of \(\psi()\), typically denoted \(\rho()\) in the literature. For some psi functions, currently "huber", "bisquare", "hampel", and "lqq", deriv = 2 is implemented, for the other psi's only \(d \in \{-1,0,1\}\)

redescending

logical indicating in .regularize.Mpsi(psi,.) if the psi function is redescending.

Details

Theoretically, Mchi() would not be needed explicitly as it can be computed from Mpsi() and MrhoInf(), namely, by

Mchi(x, *, deriv = d)  ==  Mpsi(x, *, deriv = d-1) / MrhoInf(*)

for \(d = 0, 1, 2\) (and ‘*’ containing par, psi, and equality is in the sense of all.equal(x,y, tol) with a small tol.

Similarly, Mwgt would not be needed strictly, as it could be defined via Mpsi), but the explicit definition takes care of 0/0 and typically is of a more simple form.

For experts, there are slightly even faster versions, .Mpsi(), .Mwgt(), etc.

.Mwgt.psi1() mainly a utility for nlrob(), returns a function with similar semantics as psi.hampel, psi.huber, or psi.bisquare from package MASS. Namely, a function with arguments (x, deriv=0), which for deriv=0 computes Mwgt(x, cc, psi) and otherwise computes Mpsi(x, cc, psi, deriv=deriv).

.Mpsi(), .Mchi(), .Mwgt(), and .MrhoInf() are low-level versions of Mpsi(), Mchi(), Mwgt(), and MrhoInf(), respectively, and .psi2ipsi() provides the psi-function integer codes needed for ipsi argument of the .M*() functions.

For psi = "ggw", the \(\rho()\) function has no closed form and must be computed via numerical integration, apart from 6 special cases including the defaults, see the ‘Details’ in help(.psi.ggw.findc).

.Mpsi.regularize() may (rarely) be used to regularize a psi function.

Value

a numeric vector of the same length as x, with corresponding function (or derivative) values.

References

See the vignette about “\(\psi\)-Functions Available in Robustbase”.

Author

Manuel Koller, notably for the original C implementation; tweaks and speedup via .Call and .M*() etc by Martin Maechler.

See also

psiFunc and the psi_func class, both of which provide considerably more on the R side, but are less optimized for speed.

.Mpsi.tuning.defaults, etc, for tuning constants' defaults forlmrob(), and .psi.ggw.findc() utilities to construct such constants' vectors.

Examples

x <- seq(-5,7, by=1/8)
matplot(x, cbind(Mpsi(x, 4, "biweight"),
                 Mchi(x, 4, "biweight"),
                 Mwgt(x, 4, "biweight")), type = "l")
abline(h=0, v=0, lty=2, col=adjustcolor("gray", 0.6))


hampelPsi
#> Hampel psi function (k1 = 1.487, k2 = 2.974, k3 = 5.948) 
(ccHa <- hampelPsi @ xtras $ tuningP $ k)
#> [1] 1.486989 2.973978 5.947955
psHa <- hampelPsi@psi(x)

## using Mpsi():
Mp.Ha <- Mpsi(x, cc = ccHa, psi = "hampel")
stopifnot(all.equal(Mp.Ha, psHa, tolerance = 1e-15))

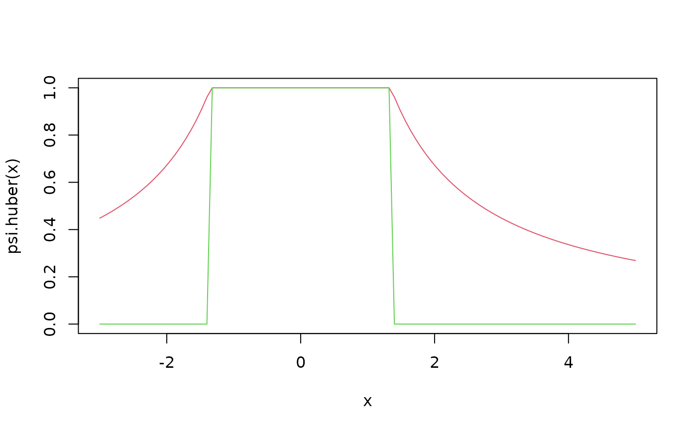
psi.huber <- .Mwgt.psi1("huber")
if(getRversion() >= "3.0.0")
stopifnot(identical(psi.huber, .Mwgt.psi1("huber", 1.345),
                    ignore.env=TRUE))
curve(psi.huber(x), -3, 5, col=2, ylim = 0:1)
curve(psi.huber(x, deriv=1), add=TRUE, col=3)


## and show that this is indeed the same as  MASS::psi.huber() :
x <- runif(256, -2,3)
stopifnot(all.equal(psi.huber(x), MASS::psi.huber(x)),
          all.equal(                 psi.huber(x, deriv=1),
                    as.numeric(MASS::psi.huber(x, deriv=1))))

## and how to get  MASS::psi.hampel():
psi.hampel <- .Mwgt.psi1("Hampel", c(2,4,8))
x <- runif(256, -4, 10)
stopifnot(all.equal(psi.hampel(x), MASS::psi.hampel(x)),
          all.equal(                 psi.hampel(x, deriv=1),
                    as.numeric(MASS::psi.hampel(x, deriv=1))))

## "lqq" / "LQQ" and its tuning constants:
ctl0 <- lmrob.control(psi = "lqq", tuning.psi=c(-0.5, 1.5, 0.95, NA))
ctl  <- lmrob.control(psi = "lqq", tuning.psi=c(-0.5, 1.5, 0.90, NA))
ctl0$tuning.psi  ## keeps the vector _and_ has "constants" attribute:
#> [1] -0.50  1.50  0.95    NA
#> attr(,"constants")
#> [1] 1.4734061 0.9822707 1.5000000
## [1] -0.50  1.50  0.95    NA
## attr(,"constants")
## [1] 1.4734061 0.9822707 1.5000000
ctl$tuning.psi ## ditto:
#> [1] -0.5  1.5  0.9   NA
#> attr(,"constants")
#> [1] 1.213726 0.809151 1.500000
## [1] -0.5  1.5  0.9  NA \  .."constants"   1.213726 0.809151 1.500000
stopifnot(all.equal(Mpsi(0:2, cc = ctl$tuning.psi, psi = ctl$psi),
                    c(0, 0.977493, 1.1237), tol = 6e-6))
x <- seq(-4,8, by = 1/16)
## Show how you can use .Mpsi() equivalently to Mpsi()
stopifnot(all.equal( Mpsi(x, cc = ctl$tuning.psi, psi = ctl$psi),
                    .Mpsi(x, ccc = attr(ctl$tuning.psi, "constants"),
                             ipsi = .psi2ipsi("lqq"))))
stopifnot(all.equal( Mpsi(x, cc = ctl0$tuning.psi, psi = ctl0$psi, deriv=1),
                    .Mpsi(x, ccc = attr(ctl0$tuning.psi, "constants"),
                             ipsi = .psi2ipsi("lqq"),              deriv=1)))


## M*() preserving attributes :
x <- matrix(x, 32, 8, dimnames=list(paste0("r",1:32), col=letters[1:8]))
#> Warning: data length [193] is not a sub-multiple or multiple of the number of rows [32]
comment(x) <- "a vector which is a matrix"
px <- Mpsi(x, cc = ccHa, psi = "hampel")
stopifnot(identical(attributes(x), attributes(px)))

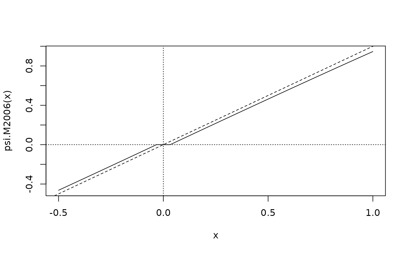
## The "optimal" psi exists in two versions "in the litterature": ---
## Maronna et al. 2006, 5.9.1, p.144f:
psi.M2006 <- function(x, c = 0.013)
  sign(x) * pmax(0, abs(x) - c/dnorm(abs(x)))
## and the other is the one in robustbase from 'robust': via Mpsi(.., "optimal")
## Here are both for 95% efficiency:
(c106 <- .Mpsi.tuning.default("optimal"))
#> [1] 1.060158
c1 <- curve(Mpsi(x, cc = c106, psi="optimal"), -5, 7, n=1001)
c2 <- curve(psi.M2006(x), add=TRUE, n=1001, col=adjustcolor(2,0.4), lwd=2)
abline(0,1, v=0, h=0, lty=3)

## the two psi's are similar, but really quite different

## a zoom into Maronna et al's:
c3 <- curve(psi.M2006(x), -.5, 1, n=1001); abline(h=0,v=0, lty=3);abline(0,1, lty=2)