llqr estimates the \(\tau\)th conditional quantile of y given x based on a local linear fit. The estimation is performed at each of the design points or, if specified, at a single observation point x0.

llqr(x, y, tau = 0.5, h = NULL, method = "rule", x0 = NULL)

Arguments

x

A design matrix (n x p). The rows represent observations and the columns represent predictor variables.

y

A vector of the response variable.

tau

A quantile level, a number strictly between 0 and 1.

h

A univariate bandwidth. If not specified, the bandwidth is estimated using either "rule" or "CV". See method below for details.

method

A character string specifying the method to select the bandwidth, if it is missing. Use "rule" for the rule-of-thumb bandwidth of Yu and Jones (1994) or "CV" for the method of cross-validation.

x0

A single observation for which to perform the estimation. It needs to be a scalar (for a univariate predictor) or a vector (for a multivariate predictor). If x0 is missing, the estimation will be performed on the design matrix x.

Value

llqr computes the local linear \(\tau\)th conditional quantile function of y given x and returns:

ll_est:

The estimated function value at the design points x or, if specified, at the point x0.

h:

The bandwidth for the local linear quantile regression fit. If not specified by the user, h is estimated using either the rule-of-thumb given by Yu and Jones (1994) or the cross-validation criterion.

Details

The function computes the local linear quantile regression fit for a specified quantile level \(\tau\) at the design points of the matrix x or at a pre-specified point x0. The estimation is based on a standard normal kernel and a univariate bandwidth. The bandwidth, if not specified by the user, is defined using either the rule-of-thumb given by Yu and Jones (1994) or the cross-validation criterion.

The estimation applies to univariate and multivariate predictor variables. For the latter, the local linear fit uses the multivariate standard normal kernel. Note that if the estimation is performed at a pre-specified point x0, then x0 should be a scalar (for univariate predictor) or a vector (for multivariate predictor).

Warning

The user needs to be careful about the bandwidth selection. When the dimension of the predictor variable is large compared to the sample size, local linear fitting meets the 'curse of dimensionality' problem. In situations like that, the bandwidth selected by the rule-of-thumb or the cross- validation criterion might be small and lead to a sparse neighborhood. This will cause the function to fail. For these cases, we advice the user to specify a bandwidth in the function. See the last example below.

References

Yu, K., and Jones, M.C. (1998), Local linear quantile regression. Journal of the American Statistical Association, 93, 228-237.

Examples


# Example 1
# estimate the function at a specific quantile level for simulated data
set.seed(1234)
n <- 100
x <- rnorm(n)
error <- rnorm(n)
y <- (x + 1)^3 + 0.1 * (x - 2)^3 + error
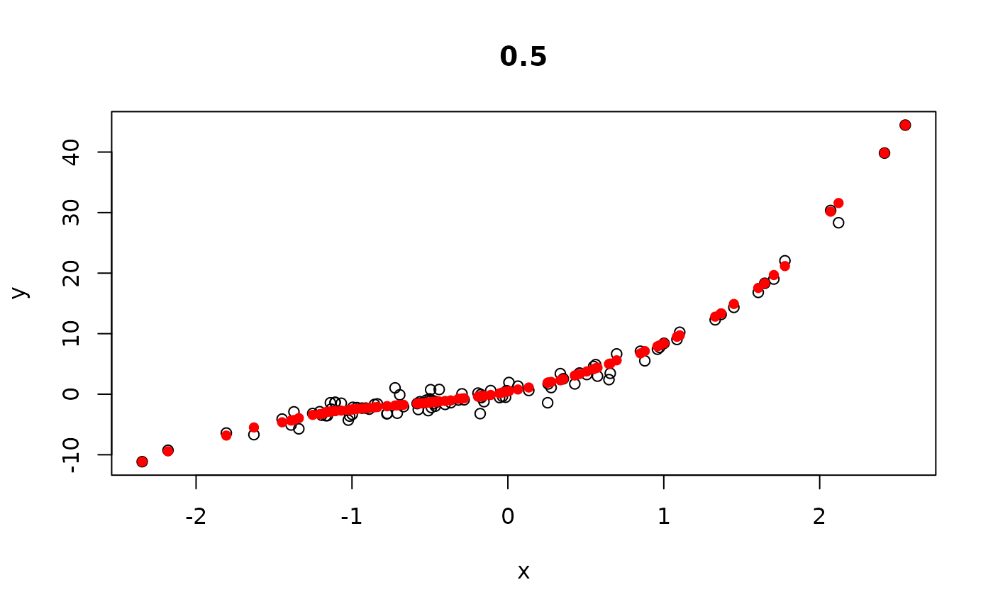
tau <- 0.5
plot(x, y, main = tau)
points(x, llqr(x, y, tau = tau)$ll_est, col = 'red', pch = 16)


# Example 2
# estimate the function at a point x0
set.seed(1234)
n <- 100
x <- rnorm(n)
error <- rnorm(n)
y <- (x + 1)^3 + 0.1 * (x - 2)^3 + error
tau <- 0.5
x0 <- 1
llqr(x, y, tau = tau, x0 = x0)
#> $ll_est
#> (Intercept) 
#>    8.388521 
#> 
#> $h
#> [1] 0.3007776
#> 

# Example 3
# estimate the function for different quantile levels
data(mcycle, package = "MASS")
attach(mcycle)
plot(times, accel, xlab = "milliseconds", ylab = "acceleration")
taus <- c(0.1, 0.25, 0.5, 0.75, 0.9)
for(i in 1:length(taus)) {
 fit <- llqr(times, accel, tau = taus[i])$ll_est
 lines(times, fit, lty = i)
}
legend(45, -50, c("tau=0.1","tau=0.25","tau=0.5","tau=0.75", "tau=0.9"),
    lty=1:length(taus))


# Example 4
# demonstrate a situation where the dimension of the predictor is large and
# the local linear fitting meets the 'curse of dimensionality' problem
set.seed(1234)
n <- 100
p <- 10
x <- matrix(rnorm(n * p), n, p)
error <- rnorm(n)
y <- 3 * x[, 1] + x[, 2] + error
tau <- 0.5
# use the following instead of llqr(x, y, tau = tau)
fit.alt <- llqr(x, y, tau = tau, h=1)
fit.alt
#> $ll_est
#>   [1] -4.41200713  0.65903599  1.78017180 -6.90420017  1.16432725 -0.22072591
#>   [7] -1.68156306 -1.69620229 -2.01220451 -2.27643116 -0.34689561 -2.07909895
#>  [13] -4.63907495  0.60495569  3.04722618  0.56630321 -3.22235238 -4.90667222
#>  [19] -2.11673110  6.03942553  0.24399776 -3.09168135  0.61890729  1.38774721
#>  [25] -0.66529941 -4.64232585  2.42122458 -3.86781898 -0.91380392 -3.80777117
#>  [31]  5.36812108 -2.61043629 -4.48273735 -1.61126469 -7.50969485 -4.77236760
#>  [37] -5.56903333 -6.07741322 -0.67869501 -1.34884202  4.21208577 -3.03087700
#>  [43] -2.49038461 -0.41656807 -0.51894199 -0.92432792 -0.82131061 -3.49313392
#>  [49] -2.79100770 -1.87385147 -6.01074528 -1.15840164 -1.62853080 -3.86216645
#>  [55]  1.47319453  3.43894902  4.42828061 -3.80196082  4.04327022 -4.67688408
#>  [61]  2.49060540  7.09879779 -1.04725330 -3.06496446  1.32013490  4.67861915
#>  [67] -2.20635731  4.34730416  3.55953216  2.73121453  0.40881452 -1.75323763
#>  [73] -3.13633882 -0.71951308  8.77032558 -1.04494614 -5.21057845 -0.06060558
#>  [79]  0.45298699 -2.00080627 -3.21206415  0.15536079 -2.84167911 -0.72510834
#>  [85]  4.01580625  4.46446683  3.66231151 -2.15756053 -1.04996651 -3.86656898
#>  [91] -0.39476955 -0.53107692  4.25858264  3.91939381  0.59801901  3.72374325
#>  [97] -1.44564587  1.43640322  2.95400088  4.26342837
#> 
#> $h
#> [1] 1
#>