It is common practice in statistical optimization to use log-parameterizations when a parameter ought to be positive. i.e. if an optimization parameter a should be non-negative then we use a=exp(b) and optimize with respect to the unconstrained parameter b. This often works well, but it does imply a rather limited working range for b: using 8 byte doubles, for example, if b's magnitude gets much above 700 then a overflows or underflows. This can cause problems for numerical optimization methods.

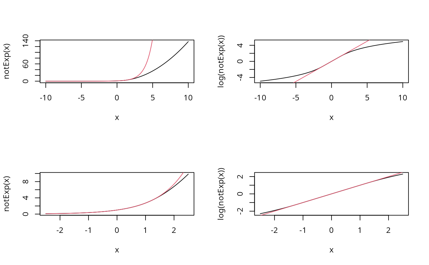
notExp is a monotonic function for mapping the real line into the positive real line with much less extreme underflow and overflow behaviour than exp. It is a piece-wise function, but is continuous to second derivative: see the source code for the exact definition, and the example below to see what it looks like.

notLog is the inverse function of notExp.

The major use of these functions was originally to provide more robust pdMat classes for lme for use by gamm. Currently the notExp2 and notLog2 functions are used in their place, as a result of changes to the nlme optimization routines.

notExp(x)

notLog(x)

Arguments

x

Argument array of real numbers (notExp) or positive real numbers (notLog).

Value

An array of function values evaluated at the supplied argument values.

Author

Simon N. Wood simon.wood@r-project.org

See also

Examples

## Illustrate the notExp function: 
## less steep than exp, but still monotonic.
require(mgcv)
x <- -100:100/10
op <- par(mfrow=c(2,2))
plot(x,notExp(x),type="l")
lines(x,exp(x),col=2)
plot(x,log(notExp(x)),type="l")
lines(x,log(exp(x)),col=2) # redundancy intended
x <- x/4
plot(x,notExp(x),type="l")
lines(x,exp(x),col=2)
plot(x,log(notExp(x)),type="l")
lines(x,log(exp(x)),col=2) # redundancy intended

par(op)
range(notLog(notExp(x))-x) # show that inverse works!
#> [1] -4.440892e-16  4.440892e-16