Plot regression line (with interactions) and partial residuals.
plotConf(
model,
var1 = NULL,
var2 = NULL,
data = NULL,
ci.lty = 0,
ci = TRUE,
level = 0.95,
pch = 16,
lty = 1,
lwd = 2,
npoints = 100,
xlim,
col = NULL,
colpt,
alpha = 0.5,
cex = 1,
delta = 0.07,
centermark = 0.03,
jitter = 0.2,
cidiff = FALSE,
mean = TRUE,
legend = ifelse(is.null(var1), FALSE, "topright"),
trans = function(x) {
x
},
partres = inherits(model, "lm"),
partse = FALSE,
labels,
vcov,
predictfun,
plot = TRUE,
new = TRUE,
...
)Model object (e.g. lm)
predictor (Continuous or factor)
Factor that interacts with var1
data.frame to use for prediction (model.frame is used as default)
Line type for confidence limits
Boolean indicating wether to draw pointwise 95% confidence limits
Level of confidence limits (default 95%)
Point type for partial residuals
Line type for estimated regression lines
Line width for regression lines
Number of points used to plot curves
Range of x axis
Color (for each level in var2)
Color of partial residual points
Alpha level
Point size
For categorical var1
For categorical var1
For categorical var1
For categorical var1
For categorical var1
Boolean (add legend)
Transform estimates (e.g. exponential)
Boolean indicating whether to plot partial residuals
.
Optional labels of var2
Optional variance estimates
Optional predict-function used to calculate confidence limits and predictions
If FALSE return only predictions and confidence bands
If FALSE add to current plot
additional arguments to lower level functions
list with following members:
Variable on the x-axis (var1)
Variable on the y-axis (partial residuals)
Matrix with confidence limits and predicted values
termplot
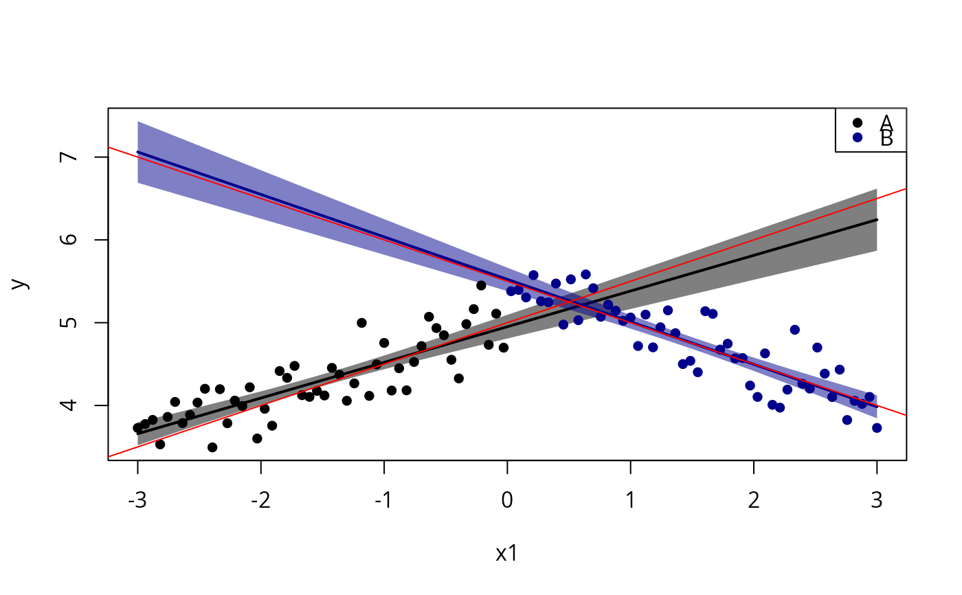
n <- 100
x0 <- rnorm(n)
x1 <- seq(-3,3, length.out=n)
x2 <- factor(rep(c(1,2),each=n/2), labels=c("A","B"))
y <- 5 + 2*x0 + 0.5*x1 + -1*(x2=="B")*x1 + 0.5*(x2=="B") + rnorm(n, sd=0.25)
dd <- data.frame(y=y, x1=x1, x2=x2)
lm0 <- lm(y ~ x0 + x1*x2, dd)
plotConf(lm0, var1="x1", var2="x2")
abline(a=5,b=0.5,col="red")
abline(a=5.5,b=-0.5,col="red")
### points(5+0.5*x1 -1*(x2=="B")*x1 + 0.5*(x2=="B") ~ x1, cex=2)
data(iris)
l <- lm(Sepal.Length ~ Sepal.Width*Species,iris)
plotConf(l,var2="Species")
plotConf(l,var1="Sepal.Width",var2="Species")
if (FALSE) { # \dontrun{
## lme4 model
dd$Id <- rbinom(n, size = 3, prob = 0.3)
lmer0 <- lme4::lmer(y ~ x0 + x1*x2 + (1|Id), dd)
plotConf(lmer0, var1="x1", var2="x2")
} # }