Plot regression line (with interactions) and partial residuals.

plotConf(
  model,
  var1 = NULL,
  var2 = NULL,
  data = NULL,
  ci.lty = 0,
  ci = TRUE,
  level = 0.95,
  pch = 16,
  lty = 1,
  lwd = 2,
  npoints = 100,
  xlim,
  col = NULL,
  colpt,
  alpha = 0.5,
  cex = 1,
  delta = 0.07,
  centermark = 0.03,
  jitter = 0.2,
  cidiff = FALSE,
  mean = TRUE,
  legend = ifelse(is.null(var1), FALSE, "topright"),
  trans = function(x) {
     x
 },
  partres = inherits(model, "lm"),
  partse = FALSE,
  labels,
  vcov,
  predictfun,
  plot = TRUE,
  new = TRUE,
  ...
)

Arguments

model

Model object (e.g. lm)

var1

predictor (Continuous or factor)

var2

Factor that interacts with var1

data

data.frame to use for prediction (model.frame is used as default)

ci.lty

Line type for confidence limits

ci

Boolean indicating wether to draw pointwise 95% confidence limits

level

Level of confidence limits (default 95%)

pch

Point type for partial residuals

lty

Line type for estimated regression lines

lwd

Line width for regression lines

npoints

Number of points used to plot curves

xlim

Range of x axis

col

Color (for each level in var2)

colpt

Color of partial residual points

alpha

Alpha level

cex

Point size

delta

For categorical var1

centermark

For categorical var1

jitter

For categorical var1

cidiff

For categorical var1

mean

For categorical var1

legend

Boolean (add legend)

trans

Transform estimates (e.g. exponential)

partres

Boolean indicating whether to plot partial residuals

partse

.

labels

Optional labels of var2

vcov

Optional variance estimates

predictfun

Optional predict-function used to calculate confidence limits and predictions

plot

If FALSE return only predictions and confidence bands

new

If FALSE add to current plot

...

additional arguments to lower level functions

Value

list with following members:

x

Variable on the x-axis (var1)

y

Variable on the y-axis (partial residuals)

predict

Matrix with confidence limits and predicted values

See also

termplot

Author

Klaus K. Holst

Examples

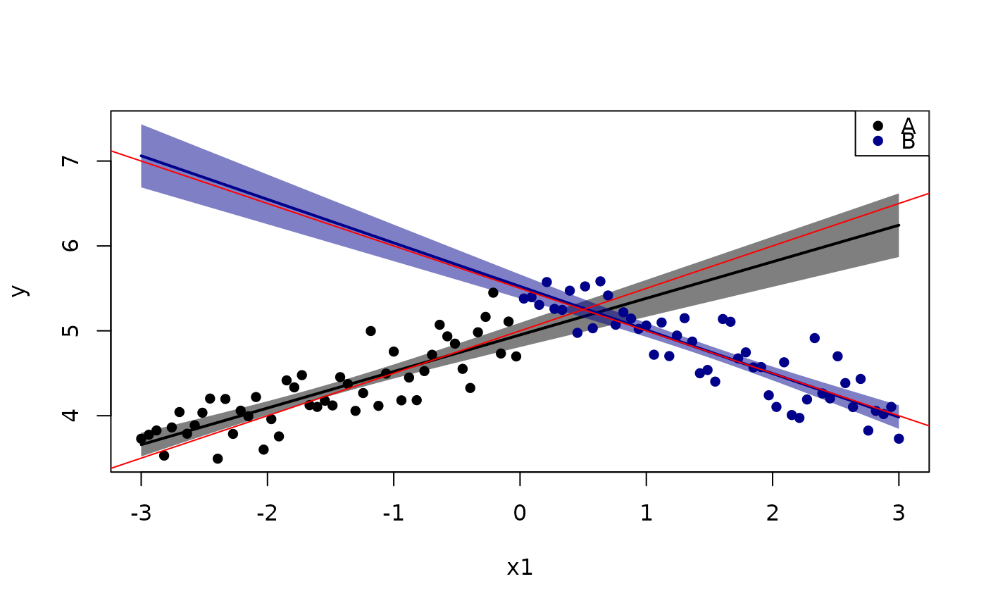
n <- 100
x0 <- rnorm(n)
x1 <- seq(-3,3, length.out=n)
x2 <- factor(rep(c(1,2),each=n/2), labels=c("A","B"))
y <- 5 + 2*x0 + 0.5*x1 + -1*(x2=="B")*x1 + 0.5*(x2=="B") + rnorm(n, sd=0.25)
dd <- data.frame(y=y, x1=x1, x2=x2)
lm0 <- lm(y ~ x0 + x1*x2, dd)
plotConf(lm0, var1="x1", var2="x2")
abline(a=5,b=0.5,col="red")
abline(a=5.5,b=-0.5,col="red")

### points(5+0.5*x1 -1*(x2=="B")*x1 + 0.5*(x2=="B") ~ x1, cex=2)

data(iris)
l <- lm(Sepal.Length ~ Sepal.Width*Species,iris)
plotConf(l,var2="Species")

plotConf(l,var1="Sepal.Width",var2="Species")


if (FALSE) { # \dontrun{
## lme4 model
dd$Id <- rbinom(n, size = 3, prob = 0.3)
lmer0 <- lme4::lmer(y ~ x0 + x1*x2 + (1|Id), dd)
plotConf(lmer0, var1="x1", var2="x2")
} # }