Density and scatter plots

# S3 method for class 'sim'
plot(
  x,
  estimate,
  se = NULL,
  true = NULL,
  names = NULL,
  auto.layout = TRUE,
  byrow = FALSE,
  type = "p",
  ask = grDevices::dev.interactive(),
  col = c("gray60", "orange", "darkblue", "seagreen", "darkred"),
  pch = 16,
  cex = 0.5,
  lty = 1,
  lwd = 0.3,
  legend,
  legendpos = "topleft",
  cex.legend = 0.8,
  plot.type = c("multiple", "single"),
  polygon = TRUE,
  density = 0,
  angle = -45,
  cex.axis = 0.8,
  alpha = 0.2,
  main,
  cex.main = 1,
  equal = FALSE,
  delta = 1.15,
  ylim = NULL,
  xlim = NULL,
  ylab = "",
  xlab = "",
  rug = FALSE,
  rug.alpha = 0.5,
  line.col = scatter.col,
  line.lwd = 1,
  line.lty = 1,
  line.alpha = 1,
  scatter.ylab = "Estimate",
  scatter.ylim = NULL,
  scatter.xlim = NULL,
  scatter.alpha = 0.5,
  scatter.col = col,
  border = col,
  true.lty = 2,
  true.col = "gray70",
  true.lwd = 1.2,
  density.plot = TRUE,
  scatter.plot = FALSE,
  running.mean = scatter.plot,
  ...
)

Arguments

x

sim object

estimate

columns with estimates

se

columns with standard error estimates

true

(optional) vector of true parameter values

names

(optional) names of estimates

auto.layout

Auto layout (default TRUE)

byrow

Add new plots to layout by row

type

plot type

ask

if TRUE user is asked for input, before a new figure is drawn

col

colour (for each estimate)

pch

plot symbol

cex

point size

lty

line type

lwd

line width

legend

legend

legendpos

legend position

cex.legend

size of legend text

plot.type

'single' or 'multiple' (default)

polygon

if TRUE fill the density estimates with colour

density

if non-zero add shading lines to polygon

angle

shading lines angle of polygon

cex.axis

Font size on axis

alpha

Semi-transparent level (1: non-transparent, 0: full)

main

Main title

cex.main

Size of title font

equal

Same x-axis and y-axis for all plots

delta

Controls the amount of space around axis limits

ylim

y-axis limits

xlim

x-axis limits

ylab

y axis label

xlab

x axis label

rug

if TRUE add rug representation of data to x-axis

rug.alpha

rug semi-transparency level

line.col

line colour (running mean, only for scatter plots)

line.lwd

line width (running mean, only for scatter plots)

line.lty

line type (running mean, only for scatter plots)

line.alpha

line transparency

scatter.ylab

y label for density plots

scatter.ylim

y-axis limits for density plots

scatter.xlim

x-axis limits for density plots

scatter.alpha

semi-transparency of scatter plot

scatter.col

scatter plot colour

border

border colour of density estimates

true.lty

true parameter estimate line type

true.col

true parameter colour

true.lwd

true parameter line width

density.plot

if TRUE add density plot

scatter.plot

if TRUE add scatter plot

running.mean

if TRUE add running average estimate to scatter plot

...

additional arguments to lower level functions

Examples

n <- 1000
val <- cbind(est1=rnorm(n,sd=1),est2=rnorm(n,sd=0.2),est3=rnorm(n,1,sd=0.5),
             sd1=runif(n,0.8,1.2),sd2=runif(n,0.1,0.3),sd3=runif(n,0.25,0.75))

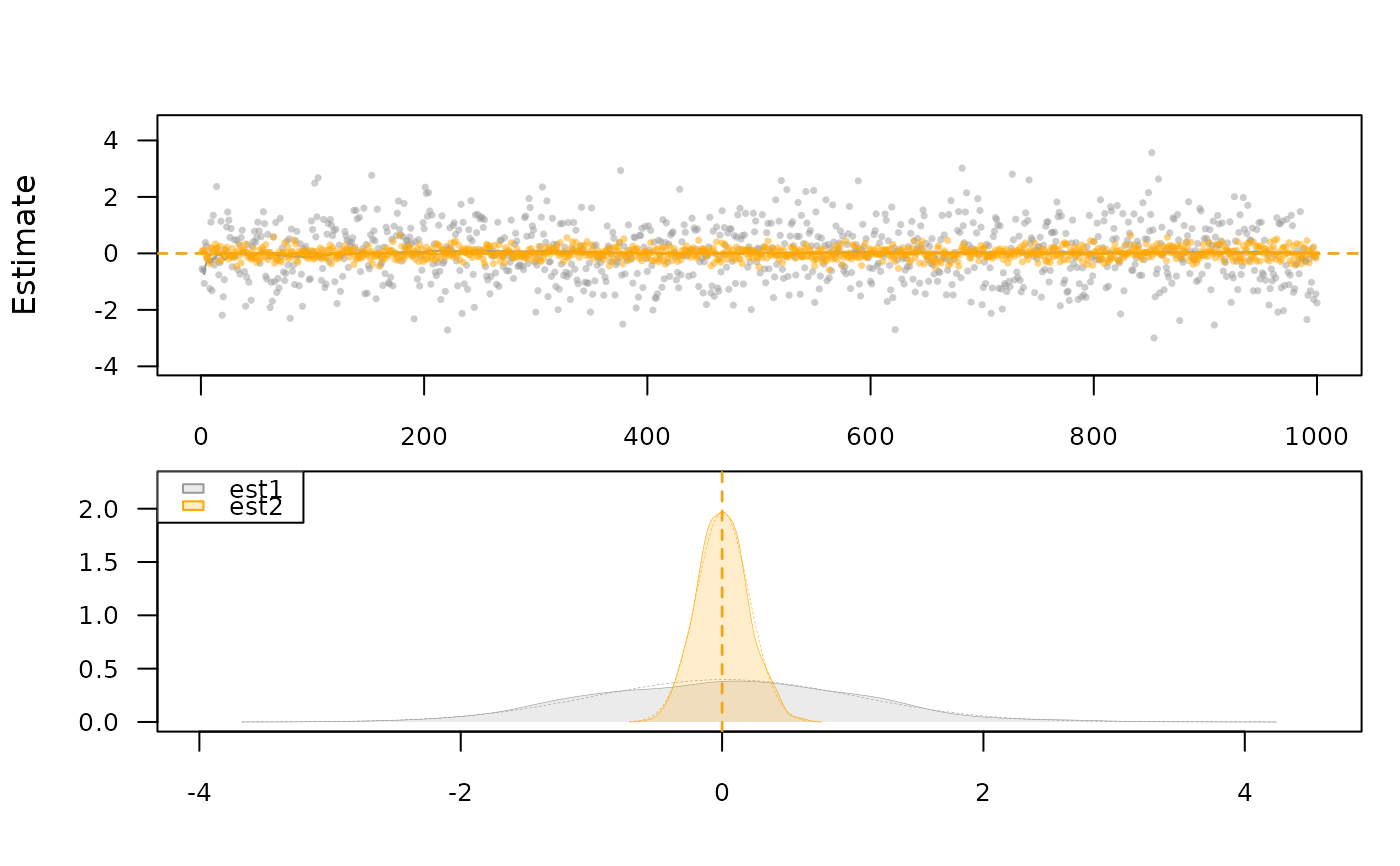
plot.sim(val,estimate=c(1,2),true=c(0,0),se=c(4,5),equal=TRUE,scatter.plot=TRUE)

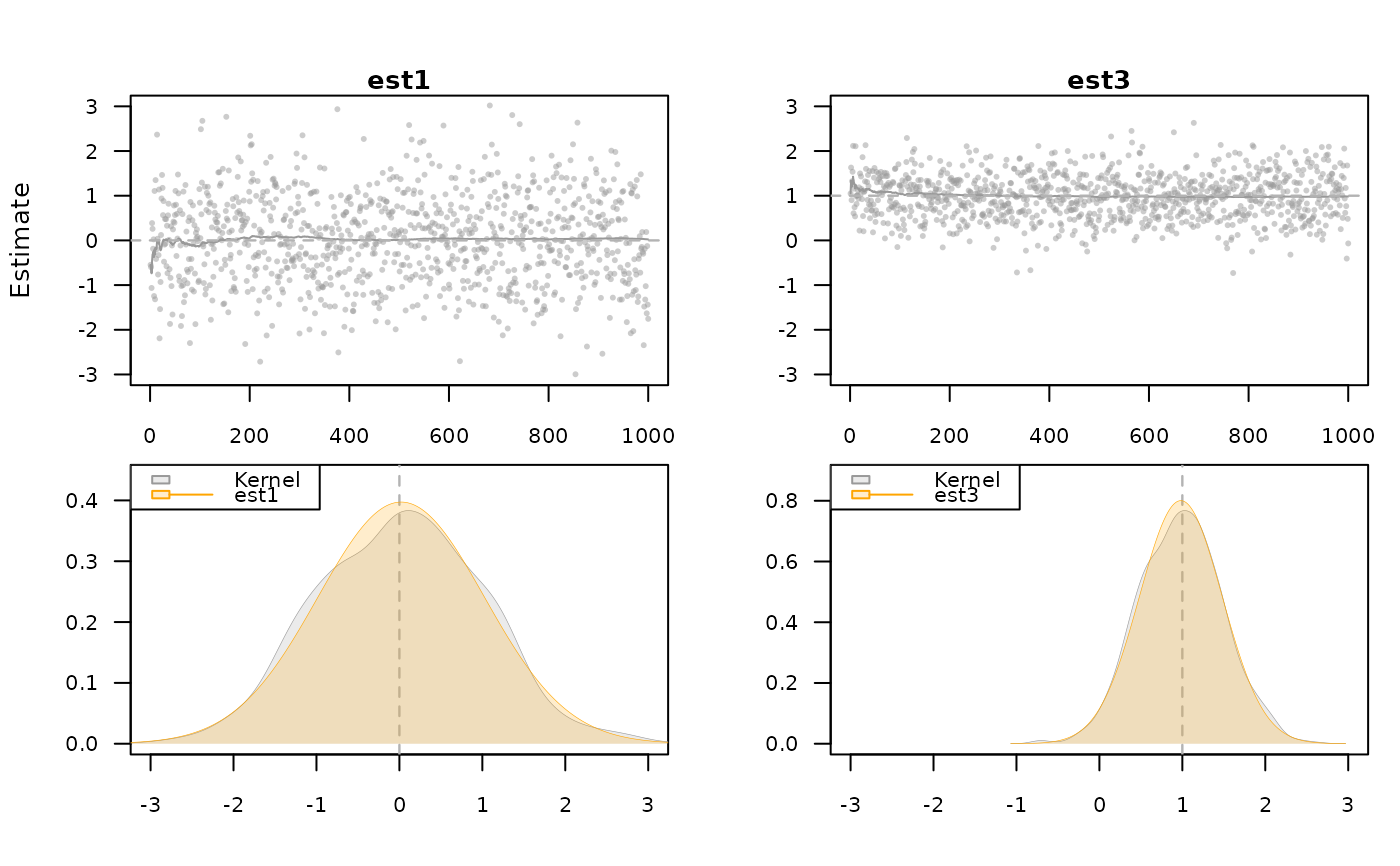
plot.sim(val,estimate=c(1,3),true=c(0,1),se=c(4,6),xlim=c(-3,3),
  scatter.ylim=c(-3,3),scatter.plot=TRUE)

plot.sim(val,estimate=c(1,2),true=c(0,0),se=c(4,5),equal=TRUE,
  plot.type="single",scatter.plot=TRUE)

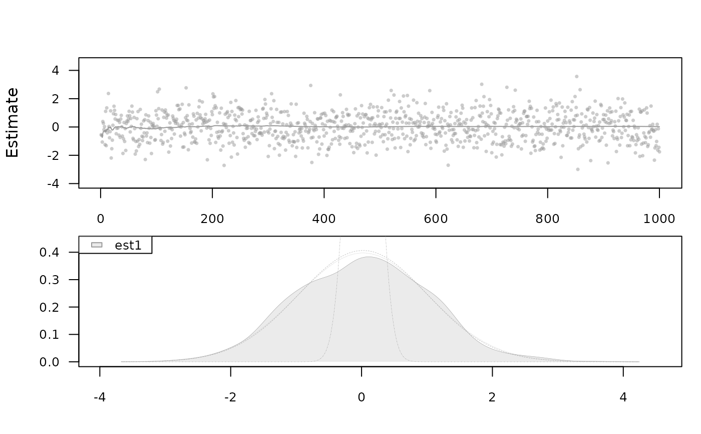
plot.sim(val,estimate=c(1),se=c(4,5,6),plot.type="single",scatter.plot=TRUE)

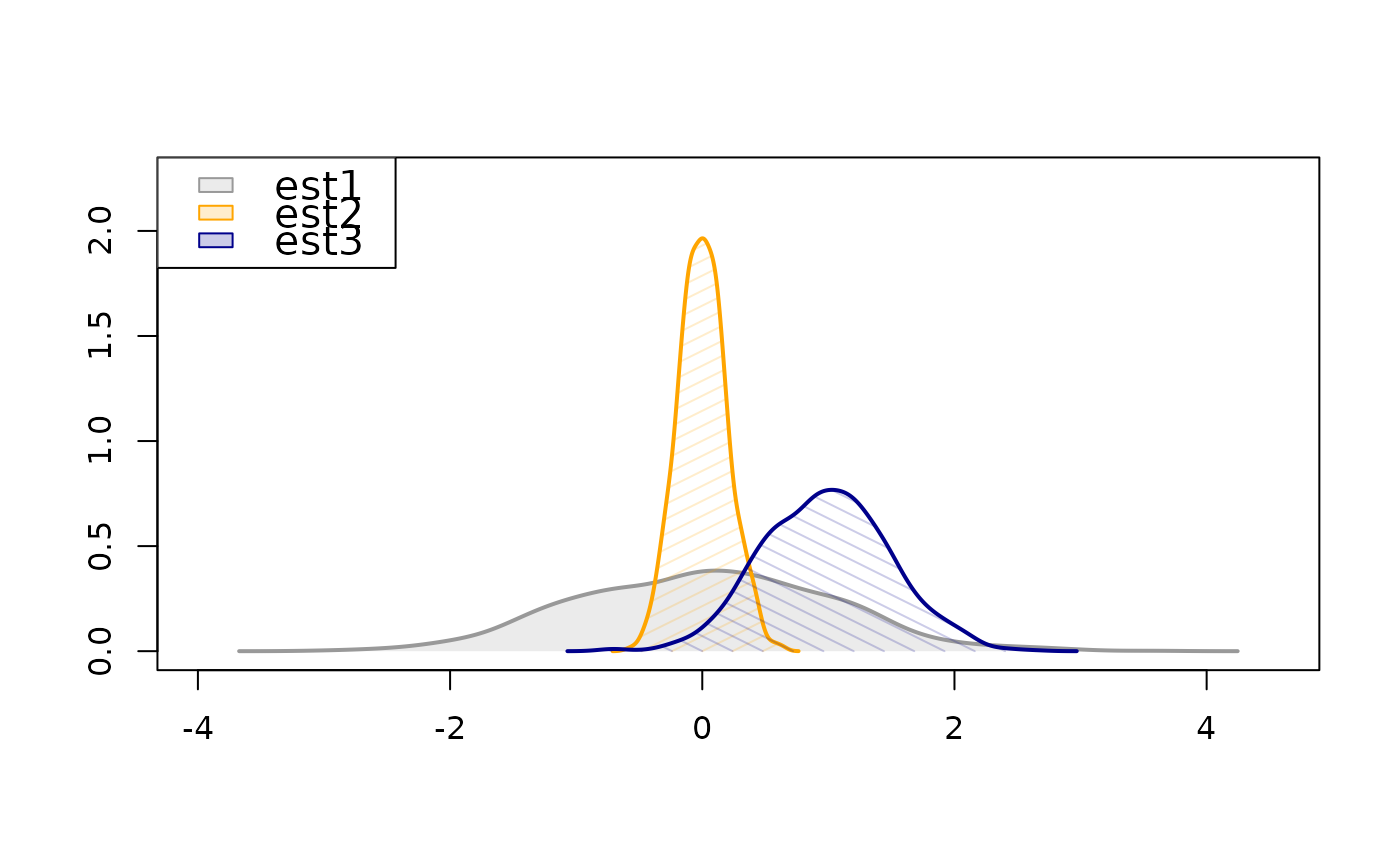
plot.sim(val,estimate=c(1,2,3),equal=TRUE,scatter.plot=TRUE)

plot.sim(val,estimate=c(1,2,3),equal=TRUE,byrow=TRUE,scatter.plot=TRUE)

plot.sim(val,estimate=c(1,2,3),plot.type="single",scatter.plot=TRUE)

plot.sim(val,estimate=1,se=c(3,4,5),plot.type="single",scatter.plot=TRUE)


density.sim(val,estimate=c(1,2,3),density=c(0,10,10), lwd=2, angle=c(0,45,-45),cex.legend=1.3)