The function returns a list of points which smoothly interpolate given data points, similar to a curve drawn by hand.

aspline(x, y = NULL, xout, n = 50, ties = mean, method = "improved",
degree = 3)
aSpline(x, y, xout, method = "improved", degree = 3)

Arguments

x, y

vectors giving the coordinates of the points to be interpolated. Alternatively a single plotting structure can be specified: see xy.coords.

xout

an optional set of values specifying where interpolation is to take place.

n

If xout is not specified, interpolation takes place at n equally spaced points spanning the interval [min(x), max(x)].

ties

Handling of tied x values. Either a function with a single vector argument returning a single number result or the string "ordered".

method

either "original" method after Akima (1970) or "improved" method (default) after Akima (1991)

degree

if improved algorithm is selected: degree of the polynomials for the interpolating function

Details

The original algorithm is based on a piecewise function composed of a set of polynomials, each of degree three, at most, and applicable to successive interval of the given points. In this method, the slope of the curve is determined at each given point locally by fitting a third degree polynomial to four consecutive points. Each polynomial representing a portion of the curve between a pair of given points is determined by the coordinates of and the slopes at the points. The data set is prolonged below and above minimum and maximum x values to enable estimation of derivatives at the boundary. The improved algorithm uses polynomials of degree two and one at the boundary. Additionally four overlapping sequences of points are used for the estimation via a residual based weighting scheme.

Value

x

x coordinates of the interpolated data as given by 'xout' or 'n'.

y

interpolated y values.

References

Akima, H. (1970) A new method of interpolation and smooth curve fitting based on local procedures, J. ACM 17(4), 589-602

Akima, H. (1991) A Method of Univariate Interpolation that Has the Accuracy of a Third-degree Polynomial. ACM Transactions on Mathematical Software, 17(3), 341-366.

Author

Albrecht Gebhardt <albrecht.gebhardt@aau.at>, Thomas Petzold <thomas.petzoldt@tu-dresden.de>

Note

'aspline' is a wrapper call for the underlying Rcpp function 'aSpline' which could also be called directly with 'x' and 'y' arguments if 'xout' is given and no 'ties' argument is needed.

This is a reimplementation of Akimas algorithms (original and improved version). It is only based on the original articles. It does not involve or resemble the Fortran code associated with those articles. For this reason results may differ slightly because different expressions can result in different numerical errors.

This code is under GPL in contrast to original Fortran code as provided in package 'akima'.

The function arguments are identical to the call in package 'akima', only the 'method' argument has its default now set to 'improved'.

See also

Examples

## regular spaced data
x <- 1:10
y <- c(rnorm(5), c(1,1,1,1,3))

xnew <- seq(-1, 11, 0.1)
plot(x, y, ylim=c(-3, 3), xlim=range(xnew))
## stats::spline() for comparison
lines(spline(x, y, xmin=min(xnew), xmax=max(xnew), n=200), col="blue")

lines(aspline(x, y, xnew, method="original"), col="red")
lines(aspline(x, y, xnew, method="improved"), col="black", lty="dotted")
lines(aspline(x, y, xnew, method="improved", degree=10), col="green", lty="dashed")


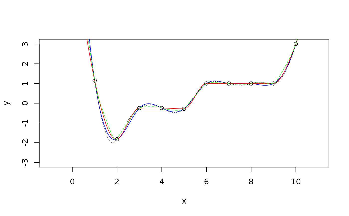
## irregular spaced data
x <- sort(runif(10, max=10))
y <- c(rnorm(5), c(1,1,1,1,3))

xnew <- seq(-1, 11, 0.1)
plot(x, y, ylim=c(-3, 3), xlim=range(xnew))
## stats::spline() for comparison
lines(spline(x, y, xmin=min(xnew), xmax=max(xnew), n=200), col="blue")

lines(aspline(x, y, xnew, method="original"), col="red")
lines(aspline(x, y, xnew, method="improved"), col="black", lty="dotted")
lines(aspline(x, y, xnew, method="improved", degree=10), col="green", lty="dashed")


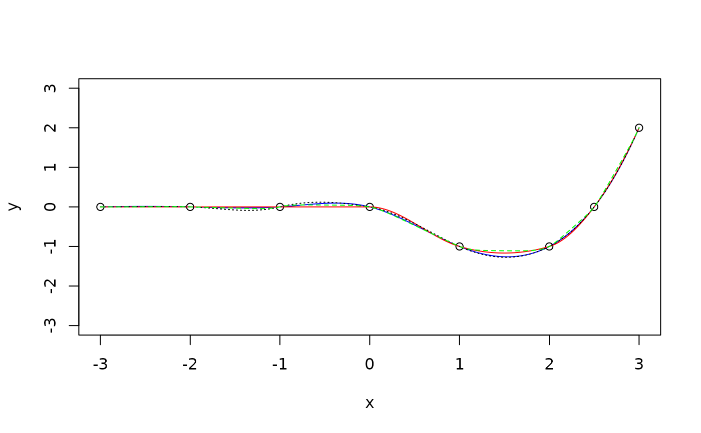
## an example of Akima, 1991
x <- c(-3, -2, -1, 0,  1,  2, 2.5, 3)
y <- c( 0,  0,  0, 0, -1, -1, 0,   2)

plot(x, y, ylim=c(-3, 3))
## stats::spline() for comparison
lines(spline(x, y, n=200), col="blue")

lines(aspline(x, y, n=200, method="original"), col="red")
lines(aspline(x, y, n=200, method="improved"), col="black", lty="dotted")
lines(aspline(x, y, n=200, method="improved", degree=10), col="green", lty="dashed")