Creates breaks for numeric axes to be used in the functions scale_x_continuous() and scale_y_continuous(). Can be used to increase the number of x and y ticks by specifying the option n. It's also possible to control axis breaks by specifying a step between ticks. For example, if by = 5, a tick mark is shown on every 5.

get_breaks(n = NULL, by = NULL, from = NULL, to = NULL)

Arguments

n

number of breaks.

by

number: the step between breaks.

from

the starting value of breaks. By default, 0 is used for positive variables

to

the end values of breaks. This corresponds generally to the maximum limit of the axis.

Value

a break function

Examples


# Generate 5 breaks for a variable x
get_breaks(n = 5)(x = 1:100)
#> [1]   0  25  50  75 100

# Generate breaks using an increasing step
get_breaks(by = 10)(x = 1:100)
#>  [1]   0  10  20  30  40  50  60  70  80  90 100

# Combine with ggplot scale_xx functions
library(ggplot2)

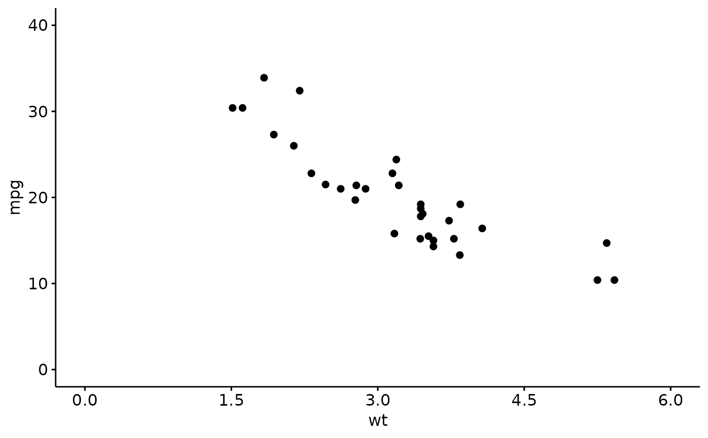
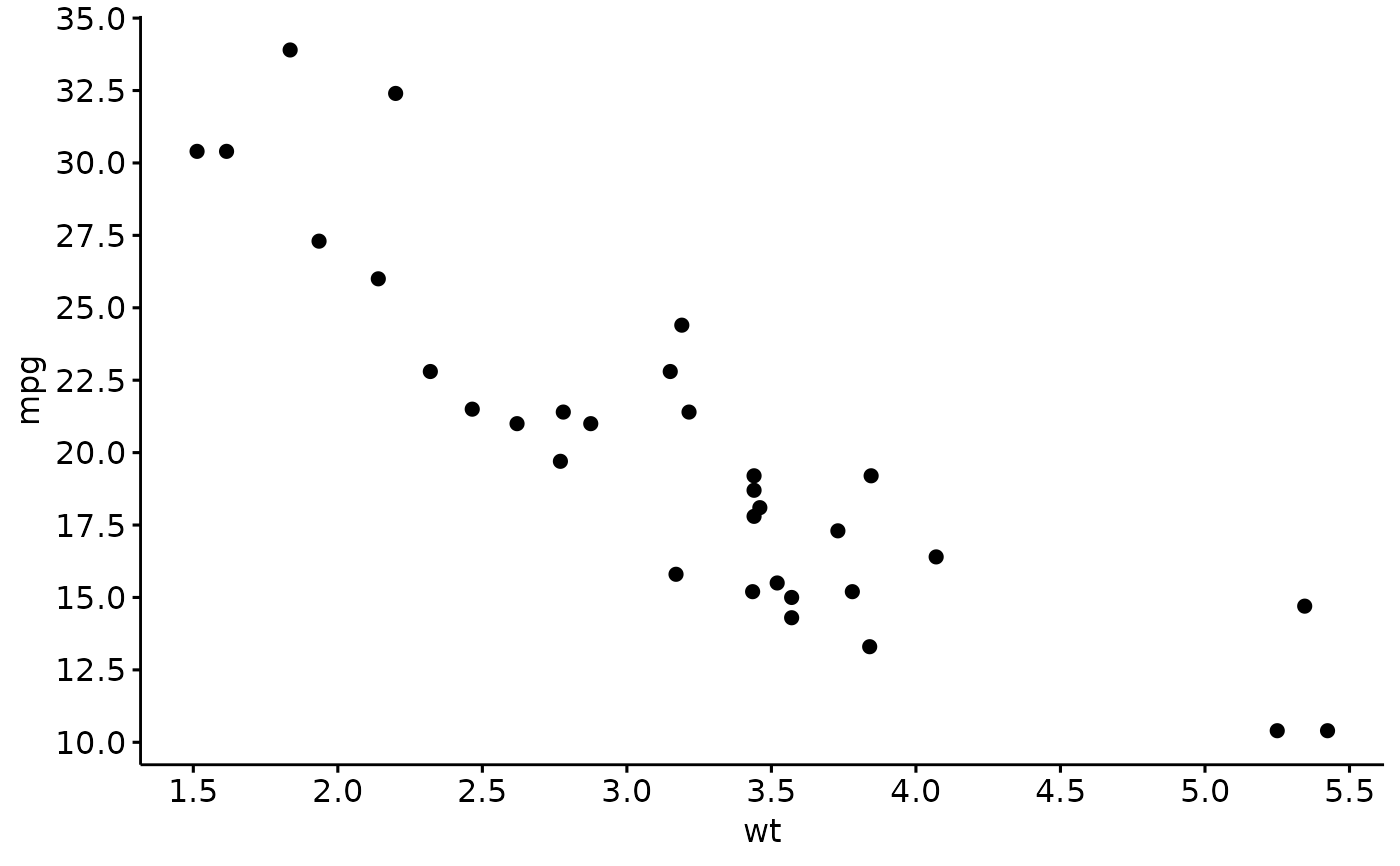
# Create a basic plot
p <- ggscatter(mtcars, x = "wt", y = "mpg")
p


# Increase the number of ticks
p +
 scale_x_continuous(breaks = get_breaks(n = 10)) +
 scale_y_continuous(breaks = get_breaks(n = 10))


# Set ticks according to a specific step, starting from 0
p + scale_x_continuous(
  breaks = get_breaks(by = 1.5, from = 0),
  limits =  c(0, 6)
) +
 scale_y_continuous(
  breaks = get_breaks(by = 10, from = 0),
  limits = c(0, 40)
  )