Computes and draws a function as a continuous curve. This makes it easy to superimpose a function on top of an existing plot. The function is called with a grid of evenly spaced values along the x axis, and the results are drawn (by default) with a line.
Usage
geom_function(
mapping = NULL,
data = NULL,
stat = "function",
position = "identity",
...,
arrow = NULL,
arrow.fill = NULL,
lineend = "butt",
linejoin = "round",
linemitre = 10,
na.rm = FALSE,
show.legend = NA,
inherit.aes = TRUE
)
stat_function(
mapping = NULL,
data = NULL,
geom = "function",
position = "identity",
...,
fun,
xlim = NULL,
n = 101,
args = list(),
na.rm = FALSE,
show.legend = NA,
inherit.aes = TRUE
)Arguments
- mapping
Set of aesthetic mappings created by
aes(). If specified andinherit.aes = TRUE(the default), it is combined with the default mapping at the top level of the plot. You must supplymappingif there is no plot mapping.- data
Ignored by
stat_function(), do not use.- stat
The statistical transformation to use on the data for this layer. When using a
geom_*()function to construct a layer, thestatargument can be used to override the default coupling between geoms and stats. Thestatargument accepts the following:A
Statggproto subclass, for exampleStatCount.A string naming the stat. To give the stat as a string, strip the function name of the
stat_prefix. For example, to usestat_count(), give the stat as"count".For more information and other ways to specify the stat, see the layer stat documentation.
- position
A position adjustment to use on the data for this layer. This can be used in various ways, including to prevent overplotting and improving the display. The
positionargument accepts the following:The result of calling a position function, such as
position_jitter(). This method allows for passing extra arguments to the position.A string naming the position adjustment. To give the position as a string, strip the function name of the
position_prefix. For example, to useposition_jitter(), give the position as"jitter".For more information and other ways to specify the position, see the layer position documentation.
- ...
Other arguments passed on to
layer()'sparamsargument. These arguments broadly fall into one of 4 categories below. Notably, further arguments to thepositionargument, or aesthetics that are required can not be passed through.... Unknown arguments that are not part of the 4 categories below are ignored.Static aesthetics that are not mapped to a scale, but are at a fixed value and apply to the layer as a whole. For example,
colour = "red"orlinewidth = 3. The geom's documentation has an Aesthetics section that lists the available options. The 'required' aesthetics cannot be passed on to theparams. Please note that while passing unmapped aesthetics as vectors is technically possible, the order and required length is not guaranteed to be parallel to the input data.When constructing a layer using a
stat_*()function, the...argument can be used to pass on parameters to thegeompart of the layer. An example of this isstat_density(geom = "area", outline.type = "both"). The geom's documentation lists which parameters it can accept.Inversely, when constructing a layer using a
geom_*()function, the...argument can be used to pass on parameters to thestatpart of the layer. An example of this isgeom_area(stat = "density", adjust = 0.5). The stat's documentation lists which parameters it can accept.The
key_glyphargument oflayer()may also be passed on through.... This can be one of the functions described as key glyphs, to change the display of the layer in the legend.
- arrow
Arrow specification, as created by
grid::arrow().- arrow.fill
fill colour to use for the arrow head (if closed).
NULLmeans usecolouraesthetic.- lineend
Line end style (round, butt, square).
- linejoin
Line join style (round, mitre, bevel).
- linemitre
Line mitre limit (number greater than 1).
- na.rm
If
FALSE, the default, missing values are removed with a warning. IfTRUE, missing values are silently removed.- show.legend
logical. Should this layer be included in the legends?
NA, the default, includes if any aesthetics are mapped.FALSEnever includes, andTRUEalways includes. It can also be a named logical vector to finely select the aesthetics to display. To include legend keys for all levels, even when no data exists, useTRUE. IfNA, all levels are shown in legend, but unobserved levels are omitted.- inherit.aes
If
FALSE, overrides the default aesthetics, rather than combining with them. This is most useful for helper functions that define both data and aesthetics and shouldn't inherit behaviour from the default plot specification, e.g.annotation_borders().- geom
The geometric object to use to display the data for this layer. When using a
stat_*()function to construct a layer, thegeomargument can be used to override the default coupling between stats and geoms. Thegeomargument accepts the following:A
Geomggproto subclass, for exampleGeomPoint.A string naming the geom. To give the geom as a string, strip the function name of the
geom_prefix. For example, to usegeom_point(), give the geom as"point".For more information and other ways to specify the geom, see the layer geom documentation.
- fun
Function to use. Either 1) an anonymous function in the base or rlang formula syntax (see
rlang::as_function()) or 2) a quoted or character name referencing a function; see examples. Must be vectorised.- xlim
Optionally, specify the range of the function.
- n
Number of points to interpolate along the x axis.
- args
List of additional arguments passed on to the function defined by
fun.
Computed variables
These are calculated by the 'stat' part of layers and can be accessed with delayed evaluation.
after_stat(x)xvalues along a grid.after_stat(y)
values of the function evaluated at correspondingx.
Aesthetics
geom_function() understands the following aesthetics. Required aesthetics are displayed in bold and defaults are displayed for optional aesthetics:
| • | x | |
| • | y | |
| • | alpha | → NA |
| • | colour | → via theme() |
| • | group | → inferred |
| • | linetype | → via theme() |
| • | linewidth | → via theme() |
Learn more about setting these aesthetics in vignette("ggplot2-specs").
Examples
# geom_function() is useful for overlaying functions
set.seed(1492)
ggplot(data.frame(x = rnorm(100)), aes(x)) +
geom_density() +
geom_function(fun = dnorm, colour = "red")
# To plot functions without data, specify range of x-axis
base <-
ggplot() +
xlim(-5, 5)
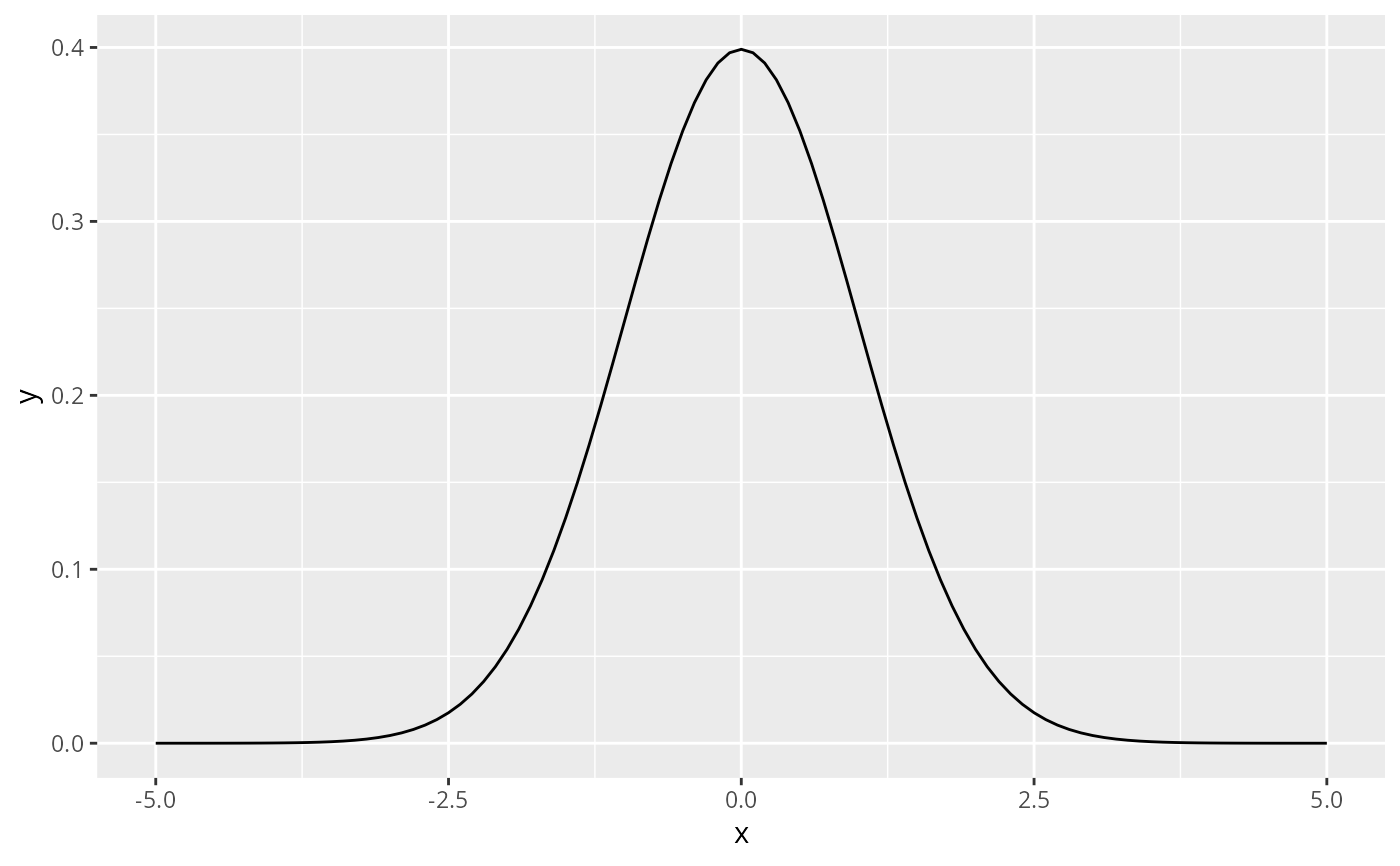
base + geom_function(fun = dnorm)
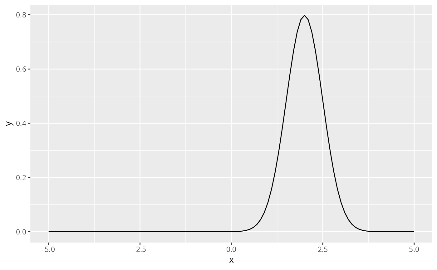
base + geom_function(fun = dnorm, args = list(mean = 2, sd = .5))
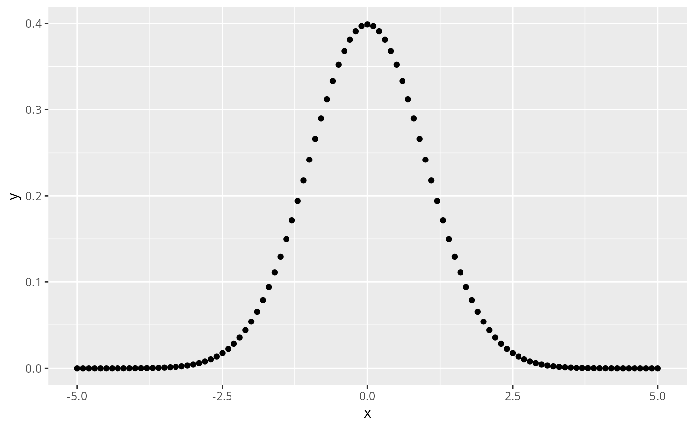
# The underlying mechanics evaluate the function at discrete points
# and connect the points with lines
base + stat_function(fun = dnorm, geom = "point")
base + stat_function(fun = dnorm, geom = "point", n = 20)
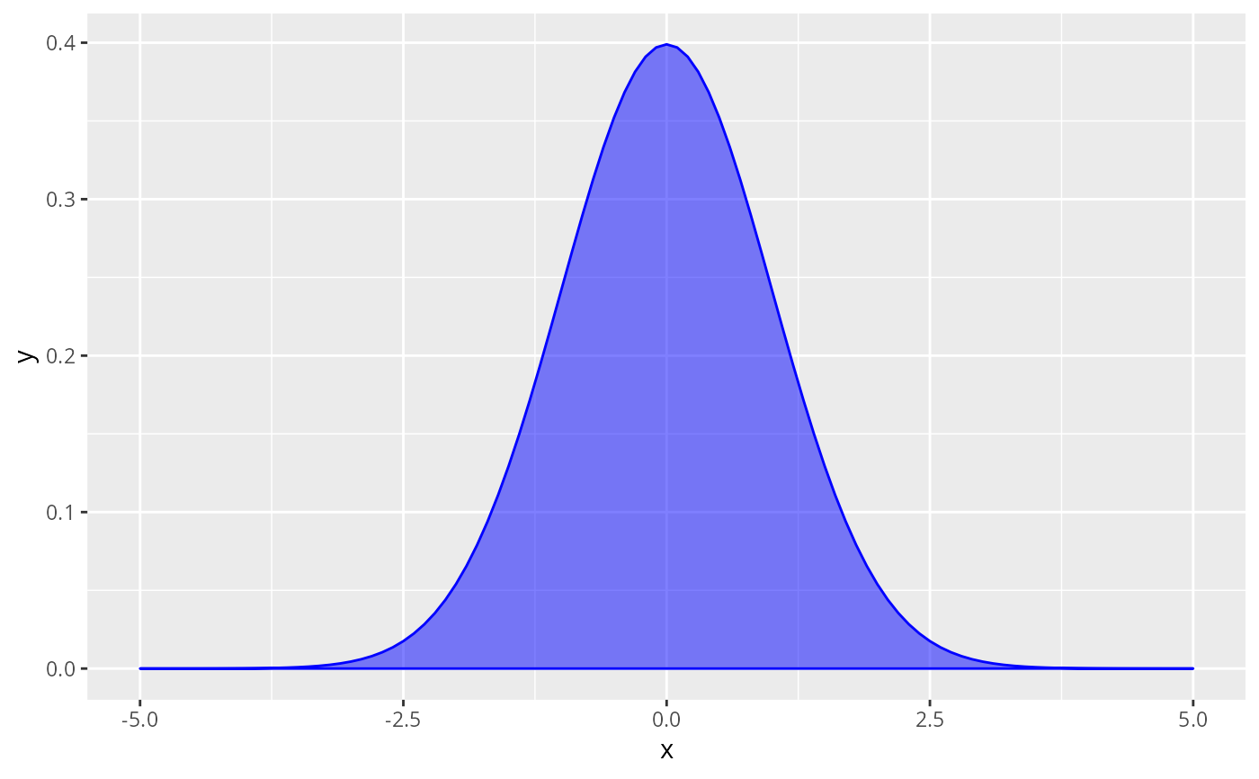
base + stat_function(fun = dnorm, geom = "polygon", color = "blue", fill = "blue", alpha = 0.5)
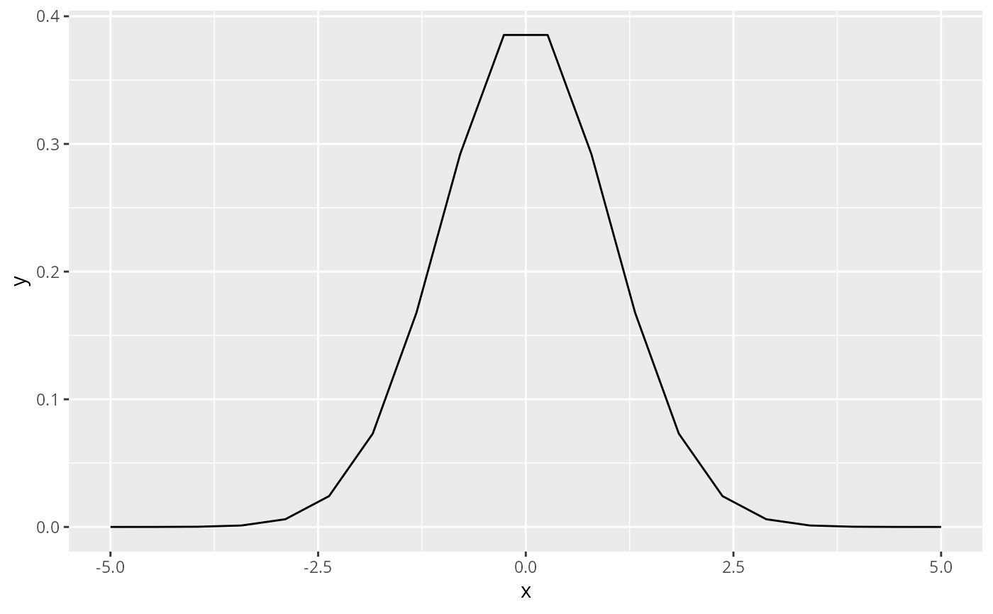
base + geom_function(fun = dnorm, n = 20)
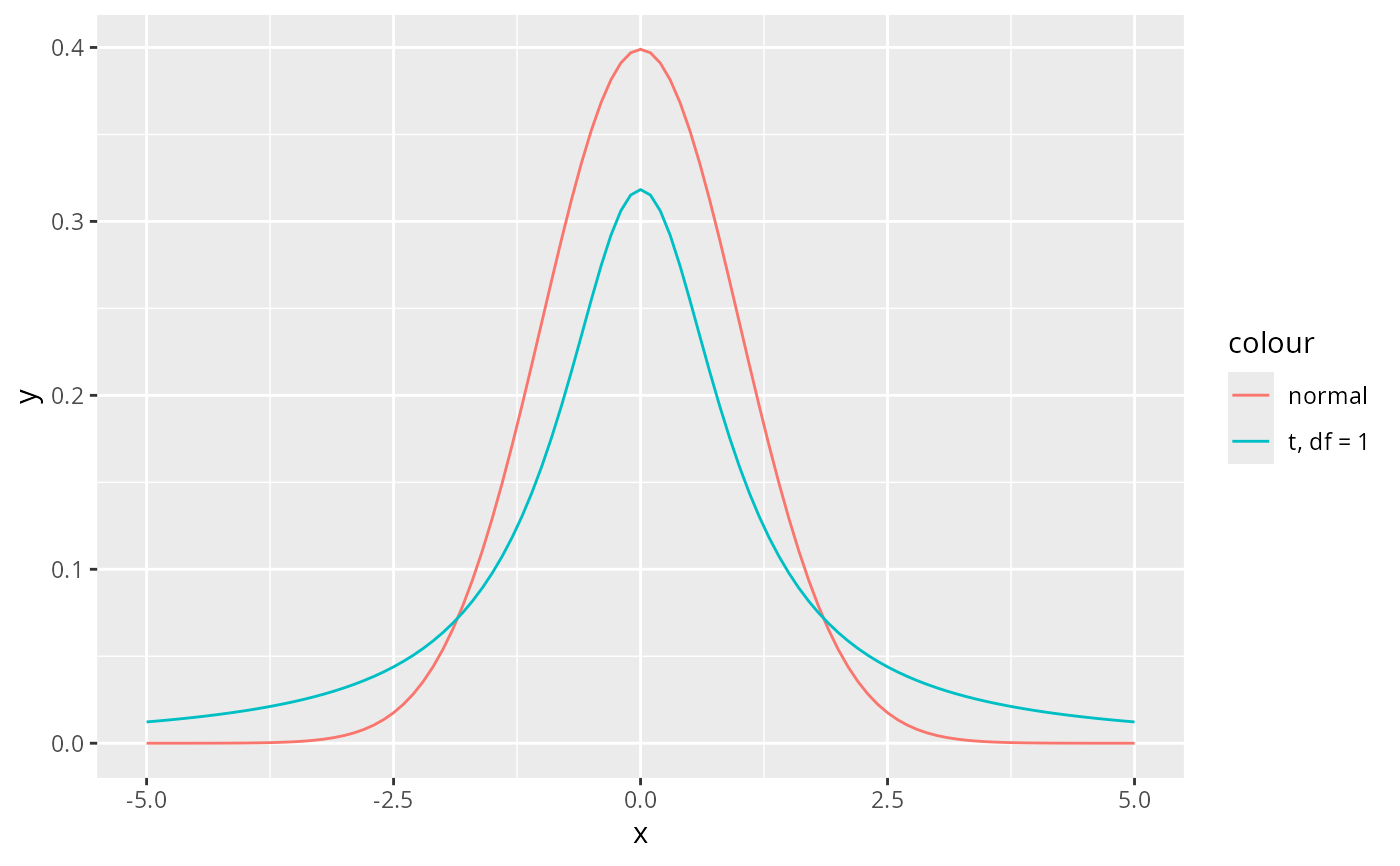
# Two functions on the same plot
base +
geom_function(aes(colour = "normal"), fun = dnorm) +
geom_function(aes(colour = "t, df = 1"), fun = dt, args = list(df = 1))
# Using a custom anonymous function
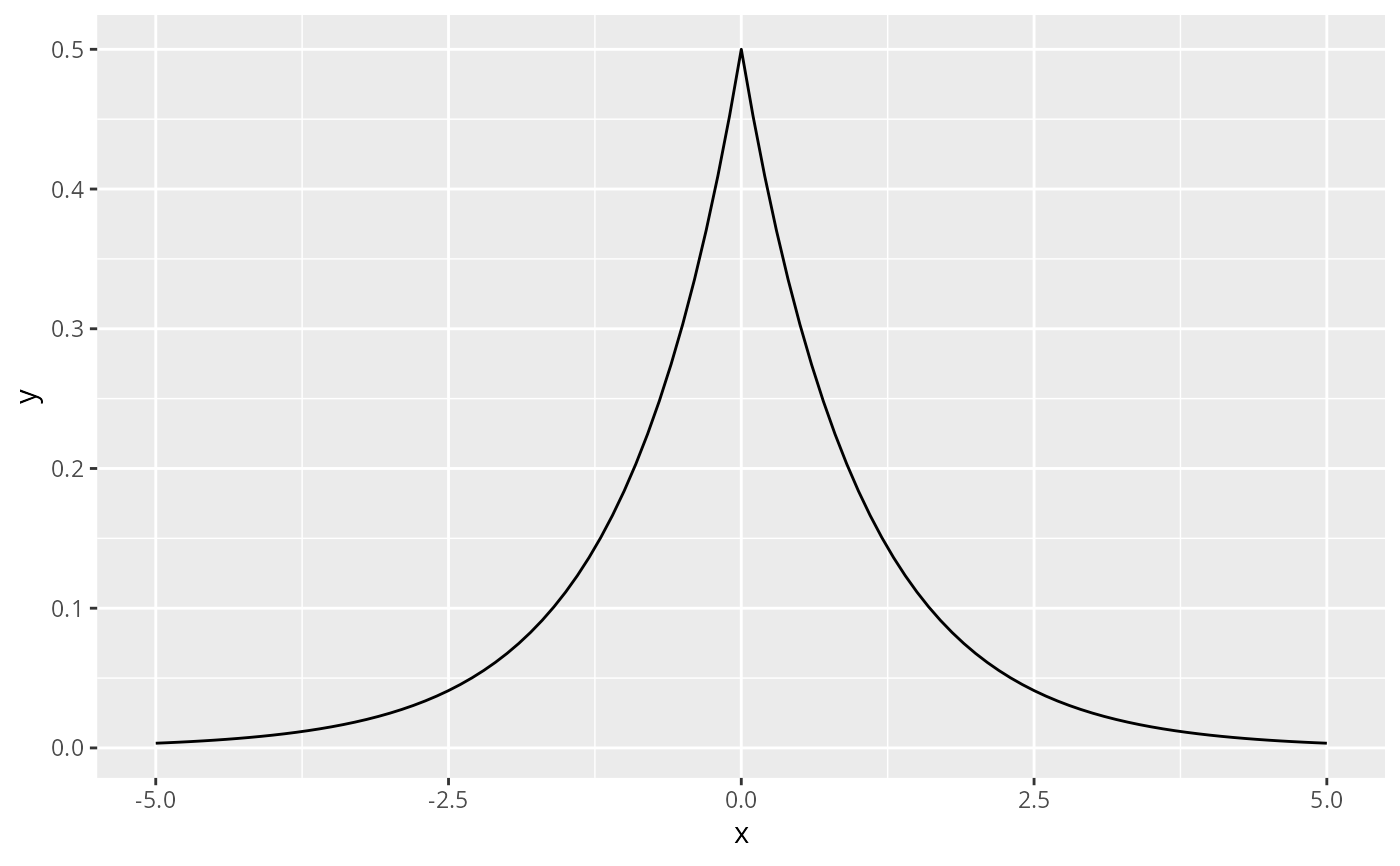
base + geom_function(fun = \(x) 0.5 * exp(-abs(x)))
# or using lambda syntax:
# base + geom_function(fun = ~ 0.5 * exp(-abs(.x)))
# or using a custom named function:
# f <- function(x) 0.5 * exp(-abs(x))
# base + geom_function(fun = f)
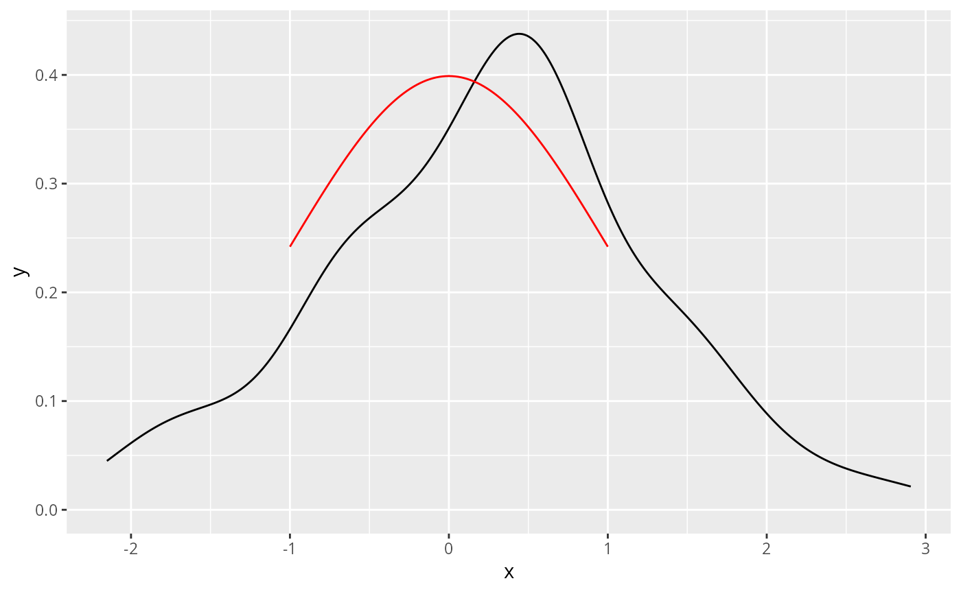
# Using xlim to restrict the range of function
ggplot(data.frame(x = rnorm(100)), aes(x)) +
geom_density() +
geom_function(fun = dnorm, colour = "red", xlim=c(-1, 1))
# Using xlim to widen the range of function
ggplot(data.frame(x = rnorm(100)), aes(x)) +
geom_density() +
geom_function(fun = dnorm, colour = "red", xlim=c(-7, 7))
