Run length encoding takes a vector of values and calculates the lengths of consecutive repeated values.

stat_rle(
  mapping = NULL,
  data = NULL,
  geom = "rect",
  position = "identity",
  ...,
  align = "none",
  na.rm = FALSE,
  orientation = "x",
  show.legend = NA,
  inherit.aes = TRUE
)

Arguments

mapping

Set of aesthetic mappings created by aes(). If specified and inherit.aes = TRUE (the default), it is combined with the default mapping at the top level of the plot. You must supply mapping if there is no plot mapping.

data

The data to be displayed in this layer. There are three options:

If NULL, the default, the data is inherited from the plot data as specified in the call to ggplot().

A data.frame, or other object, will override the plot data. All objects will be fortified to produce a data frame. See fortify() for which variables will be created.

A function will be called with a single argument, the plot data. The return value must be a data.frame, and will be used as the layer data. A function can be created from a formula (e.g. ~ head(.x, 10)).

geom

Use to override the default connection between geom_rect() and stat_rle().

position

A position adjustment to use on the data for this layer. This can be used in various ways, including to prevent overplotting and improving the display. The position argument accepts the following:

  • The result of calling a position function, such as position_jitter(). This method allows for passing extra arguments to the position.

  • A string naming the position adjustment. To give the position as a string, strip the function name of the position_ prefix. For example, to use position_jitter(), give the position as "jitter".

  • For more information and other ways to specify the position, see the layer position documentation.

...

Other arguments passed on to layer()'s params argument. These arguments broadly fall into one of 4 categories below. Notably, further arguments to the position argument, or aesthetics that are required can not be passed through .... Unknown arguments that are not part of the 4 categories below are ignored.

  • Static aesthetics that are not mapped to a scale, but are at a fixed value and apply to the layer as a whole. For example, colour = "red" or linewidth = 3. The geom's documentation has an Aesthetics section that lists the available options. The 'required' aesthetics cannot be passed on to the params. Please note that while passing unmapped aesthetics as vectors is technically possible, the order and required length is not guaranteed to be parallel to the input data.

  • When constructing a layer using a stat_*() function, the ... argument can be used to pass on parameters to the geom part of the layer. An example of this is stat_density(geom = "area", outline.type = "both"). The geom's documentation lists which parameters it can accept.

  • Inversely, when constructing a layer using a geom_*() function, the ... argument can be used to pass on parameters to the stat part of the layer. An example of this is geom_area(stat = "density", adjust = 0.5). The stat's documentation lists which parameters it can accept.

  • The key_glyph argument of layer() may also be passed on through .... This can be one of the functions described as key glyphs, to change the display of the layer in the legend.

align

A character of length one that effect the computed start and end variables. One of the following:

"none"

Take exact start and end x values.

"center"

Return start and end x values in between an end and the subsequent start.

"start"

Align start values with previous end values.

"end"

Align end values with next start values.

na.rm

If FALSE, the default, missing values are removed with a warning. If TRUE, missing values are silently removed.

orientation

The orientation of the layer. The default (NA) automatically determines the orientation from the aesthetic mapping. In the rare event that this fails it can be given explicitly by setting orientation to either "x" or "y". See the Orientation section for more detail.

show.legend

logical. Should this layer be included in the legends? NA, the default, includes if any aesthetics are mapped. FALSE never includes, and TRUE always includes. It can also be a named logical vector to finely select the aesthetics to display.

inherit.aes

If FALSE, overrides the default aesthetics, rather than combining with them. This is most useful for helper functions that define both data and aesthetics and shouldn't inherit behaviour from the default plot specification, e.g. borders().

Value

A ggplot2 layer

Details

The data is first ordered on the x aesthetic before run lengths are calculated for the label aesthetic. In contrast to base::rle(), NAs are considered equivalent values, not different values.

Aesthetics

stat_rle() understands the following aesthetics (required aesthetics are in bold)

  • x

  • label

  • group

Computed variables

start

The x values at the start of every run.

end

The x values at the end of every run.

start_id

The index where a run starts.

end_id

The index where a run ends.

run_id

The index of a run.

runlength

The length of a run.

runvalue

The value associated with a run.

Examples

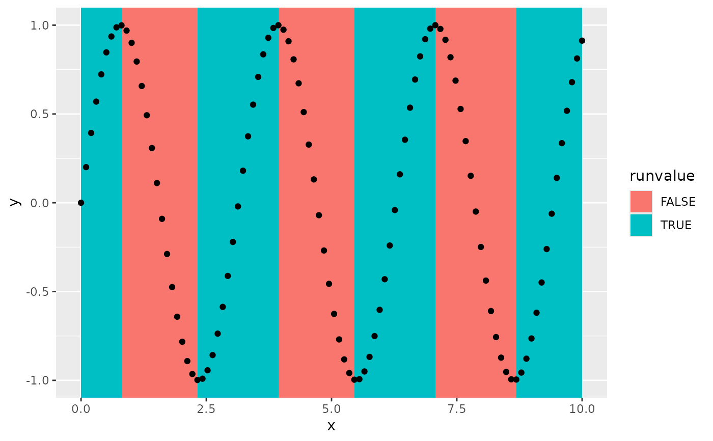
df <- data.frame(
  x = seq(0, 10, length.out = 100),
  y = sin(seq(0, 10, length.out = 100)*2)
)

# Label every run of increasing values
ggplot(df) +
  stat_rle(aes(x, label = diff(c(0, y)) > 0),
           align = "end") +
  geom_point(aes(x, y))


# Label every run above some threshold
ggplot(df) +
  stat_rle(aes(x, label = y > 0),
           align = "center") +
  geom_point(aes(x, y))


# Categorising runs, more complicated usage
ggplot(df) +
  stat_rle(aes(stage(x, after_stat = run_id),
               after_stat(runlength),
               label = cut(y, c(-1, -0.6, 0.6, 1)),
               fill = after_stat(runvalue)),
           geom = "col")