This set of geoms makes it possible to connect points creating either quadratic or cubic beziers. bezier and bezier2 both work by calculating points along the bezier and connecting these to draw the curve. bezier0 directly draws the bezier using bezierGrob. In line with the geom_link() and geom_link2() differences geom_bezier creates the points, assign an index to each interpolated point and repeat the aesthetics for the start point, while geom_bezier2 interpolates the aesthetics between the start and end points.

stat_bezier(
  mapping = NULL,
  data = NULL,
  geom = "path",
  position = "identity",
  na.rm = FALSE,
  show.legend = NA,
  n = 100,
  inherit.aes = TRUE,
  ...
)

geom_bezier(
  mapping = NULL,
  data = NULL,
  stat = "bezier",
  position = "identity",
  arrow = NULL,
  lineend = "butt",
  na.rm = FALSE,
  show.legend = NA,
  inherit.aes = TRUE,
  n = 100,
  ...
)

stat_bezier2(
  mapping = NULL,
  data = NULL,
  geom = "path_interpolate",
  position = "identity",
  na.rm = FALSE,
  show.legend = NA,
  n = 100,
  inherit.aes = TRUE,
  ...
)

geom_bezier2(
  mapping = NULL,
  data = NULL,
  stat = "bezier2",
  position = "identity",
  arrow = NULL,
  lineend = "butt",
  na.rm = FALSE,
  show.legend = NA,
  inherit.aes = TRUE,
  n = 100,
  ...
)

stat_bezier0(
  mapping = NULL,
  data = NULL,
  geom = "bezier0",
  position = "identity",
  na.rm = FALSE,
  show.legend = NA,
  inherit.aes = TRUE,
  ...
)

geom_bezier0(
  mapping = NULL,
  data = NULL,
  stat = "bezier0",
  position = "identity",
  arrow = NULL,
  lineend = "butt",
  na.rm = FALSE,
  show.legend = NA,
  inherit.aes = TRUE,
  ...
)

Arguments

mapping

Set of aesthetic mappings created by aes(). If specified and inherit.aes = TRUE (the default), it is combined with the default mapping at the top level of the plot. You must supply mapping if there is no plot mapping.

data

The data to be displayed in this layer. There are three options:

If NULL, the default, the data is inherited from the plot data as specified in the call to ggplot().

A data.frame, or other object, will override the plot data. All objects will be fortified to produce a data frame. See fortify() for which variables will be created.

A function will be called with a single argument, the plot data. The return value must be a data.frame, and will be used as the layer data. A function can be created from a formula (e.g. ~ head(.x, 10)).

geom

The geometric object to use to display the data for this layer. When using a stat_*() function to construct a layer, the geom argument can be used to override the default coupling between stats and geoms. The geom argument accepts the following:

  • A Geom ggproto subclass, for example GeomPoint.

  • A string naming the geom. To give the geom as a string, strip the function name of the geom_ prefix. For example, to use geom_point(), give the geom as "point".

  • For more information and other ways to specify the geom, see the layer geom documentation.

position

A position adjustment to use on the data for this layer. This can be used in various ways, including to prevent overplotting and improving the display. The position argument accepts the following:

  • The result of calling a position function, such as position_jitter(). This method allows for passing extra arguments to the position.

  • A string naming the position adjustment. To give the position as a string, strip the function name of the position_ prefix. For example, to use position_jitter(), give the position as "jitter".

  • For more information and other ways to specify the position, see the layer position documentation.

na.rm

If FALSE, the default, missing values are removed with a warning. If TRUE, missing values are silently removed.

show.legend

logical. Should this layer be included in the legends? NA, the default, includes if any aesthetics are mapped. FALSE never includes, and TRUE always includes. It can also be a named logical vector to finely select the aesthetics to display.

n

The number of points to create for each segment

inherit.aes

If FALSE, overrides the default aesthetics, rather than combining with them. This is most useful for helper functions that define both data and aesthetics and shouldn't inherit behaviour from the default plot specification, e.g. borders().

...

Other arguments passed on to layer()'s params argument. These arguments broadly fall into one of 4 categories below. Notably, further arguments to the position argument, or aesthetics that are required can not be passed through .... Unknown arguments that are not part of the 4 categories below are ignored.

  • Static aesthetics that are not mapped to a scale, but are at a fixed value and apply to the layer as a whole. For example, colour = "red" or linewidth = 3. The geom's documentation has an Aesthetics section that lists the available options. The 'required' aesthetics cannot be passed on to the params. Please note that while passing unmapped aesthetics as vectors is technically possible, the order and required length is not guaranteed to be parallel to the input data.

  • When constructing a layer using a stat_*() function, the ... argument can be used to pass on parameters to the geom part of the layer. An example of this is stat_density(geom = "area", outline.type = "both"). The geom's documentation lists which parameters it can accept.

  • Inversely, when constructing a layer using a geom_*() function, the ... argument can be used to pass on parameters to the stat part of the layer. An example of this is geom_area(stat = "density", adjust = 0.5). The stat's documentation lists which parameters it can accept.

  • The key_glyph argument of layer() may also be passed on through .... This can be one of the functions described as key glyphs, to change the display of the layer in the legend.

stat

The statistical transformation to use on the data for this layer. When using a geom_*() function to construct a layer, the stat argument can be used the override the default coupling between geoms and stats. The stat argument accepts the following:

  • A Stat ggproto subclass, for example StatCount.

  • A string naming the stat. To give the stat as a string, strip the function name of the stat_ prefix. For example, to use stat_count(), give the stat as "count".

  • For more information and other ways to specify the stat, see the layer stat documentation.

arrow

Arrow specification, as created by grid::arrow().

lineend

Line end style (round, butt, square).

Details

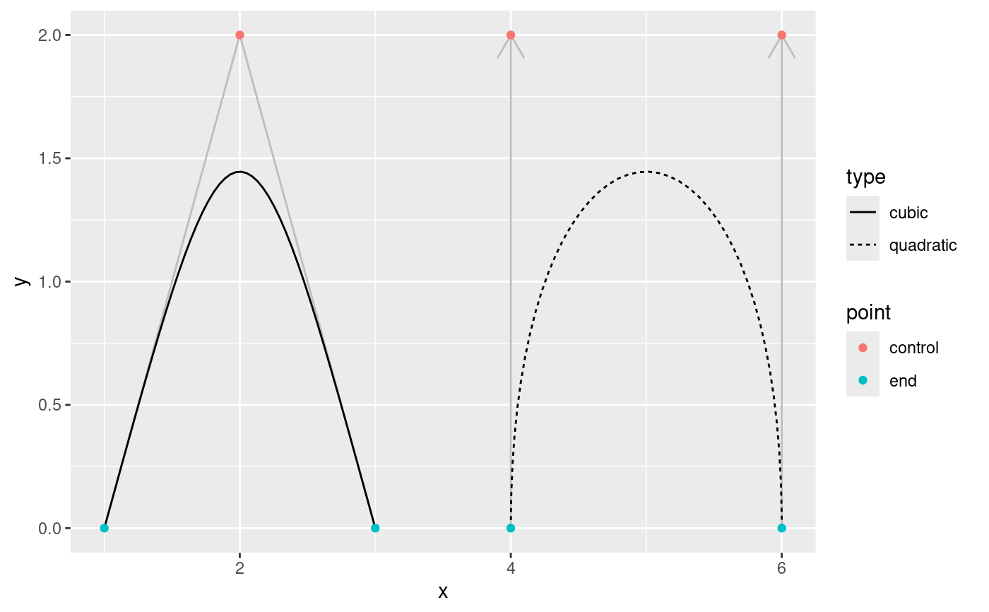
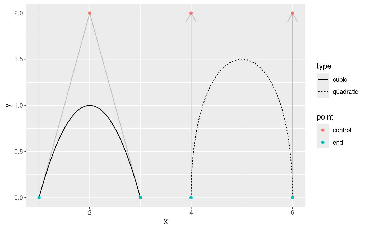
Input data is understood as a sequence of data points the first being the start point, then followed by one or two control points and then the end point. More than 4 and less than 3 points per group will throw an error. grid::bezierGrob() only takes cubic beziers so if three points are supplied the middle one as duplicated. This, along with the fact that grid::bezierGrob() estimates the curve using an x-spline means that the curves produced by geom_bezier and geom_bezier2 deviates from those produced by geom_bezier0. If you want true bezier paths use geom_bezier or geom_bezier2.

Aesthetics

geom_bezier, geom_bezier2 and geom_bezier0 understand the following aesthetics (required aesthetics are in bold):

  • x

  • y

  • color

  • linewidth

  • linetype

  • alpha

  • lineend

Computed variables

x, y

The interpolated point coordinates

index

The progression along the interpolation mapped between 0 and 1

Examples

beziers <- data.frame(
  x = c(1, 2, 3, 4, 4, 6, 6),
  y = c(0, 2, 0, 0, 2, 2, 0),
  type = rep(c('cubic', 'quadratic'), c(3, 4)),
  point = c('end', 'control', 'end', 'end', 'control', 'control', 'end'),
  colour = letters[1:7]
)
help_lines <- data.frame(
  x = c(1, 3, 4, 6),
  xend = c(2, 2, 4, 6),
  y = 0,
  yend = 2
)

# See how control points affect the bezier
ggplot() +
  geom_segment(aes(x = x, xend = xend, y = y, yend = yend),
               data = help_lines,
               arrow = arrow(length = unit(c(0, 0, 0.5, 0.5), 'cm')),
               colour = 'grey') +
  geom_bezier(aes(x = x, y = y, group = type, linetype = type),
              data = beziers) +
  geom_point(aes(x = x, y = y, colour = point),
             data = beziers)


# geom_bezier0 is less exact
ggplot() +
  geom_segment(aes(x = x, xend = xend, y = y, yend = yend),
               data = help_lines,
               arrow = arrow(length = unit(c(0, 0, 0.5, 0.5), 'cm')),
               colour = 'grey') +
  geom_bezier0(aes(x = x, y = y, group = type, linetype = type),
               data = beziers) +
  geom_point(aes(x = x, y = y, colour = point),
             data = beziers)


# Use geom_bezier2 to interpolate between endpoint aesthetics
ggplot(beziers) +
  geom_bezier2(aes(x = x, y = y, group = type, colour = colour))