Computes a variogram for an image taking into account different directions and returning summary information about the differences in each of these directions.

vgram.matrix(dat, R = NULL, dx = NULL, dy = NULL)

# S3 method for class 'vgram.matrix'
plot(x,...)

Arguments

dat

Either a matrix spacing of rows and columns are assumed to have the same distance or a list in image format with components x, y and z.

R

Maximum radius for finding variogram differences assuming that the grid points are spaced one unit a part. Default is go out to a radius of 5*max( c(dx, dy) ).

dx

The spacing of grid points on the X axis. This is used to calculate the correct distance between grid points. If dx is not equal to dy then the collapse argument must be FALSE. If an image object is passed and dx and dy are not specified they will be calculated from the x and y components of the image list.

dy

The spacing of grid points on the Y axis. See additional notes for dx.

x

Returned object from vgram.matrix

...

Arguments for image.plot

Value

An object of class vgram.matrix with the following components: d, a vector of distances for the differences, and vgram, the variogram values. This is the traditional variogram ignoring direction.

d.full, a vector of distances for all possible shifts up distance R, ind, a two column matrix giving the x and y increment used to compute the shifts, and vgram.full, the variogram at each of these separations. Also computed is vgram.robust, Cressie's version of a robust variogram statistic.

Also returned is the component N the number of differences found for each separation csae.

Details

For the "full" case the statistics can summarize departures from isotropy by separating the variogram differences according to orientation. For small R this runs efficiently because the differences are found by sub-setting the image matrix.

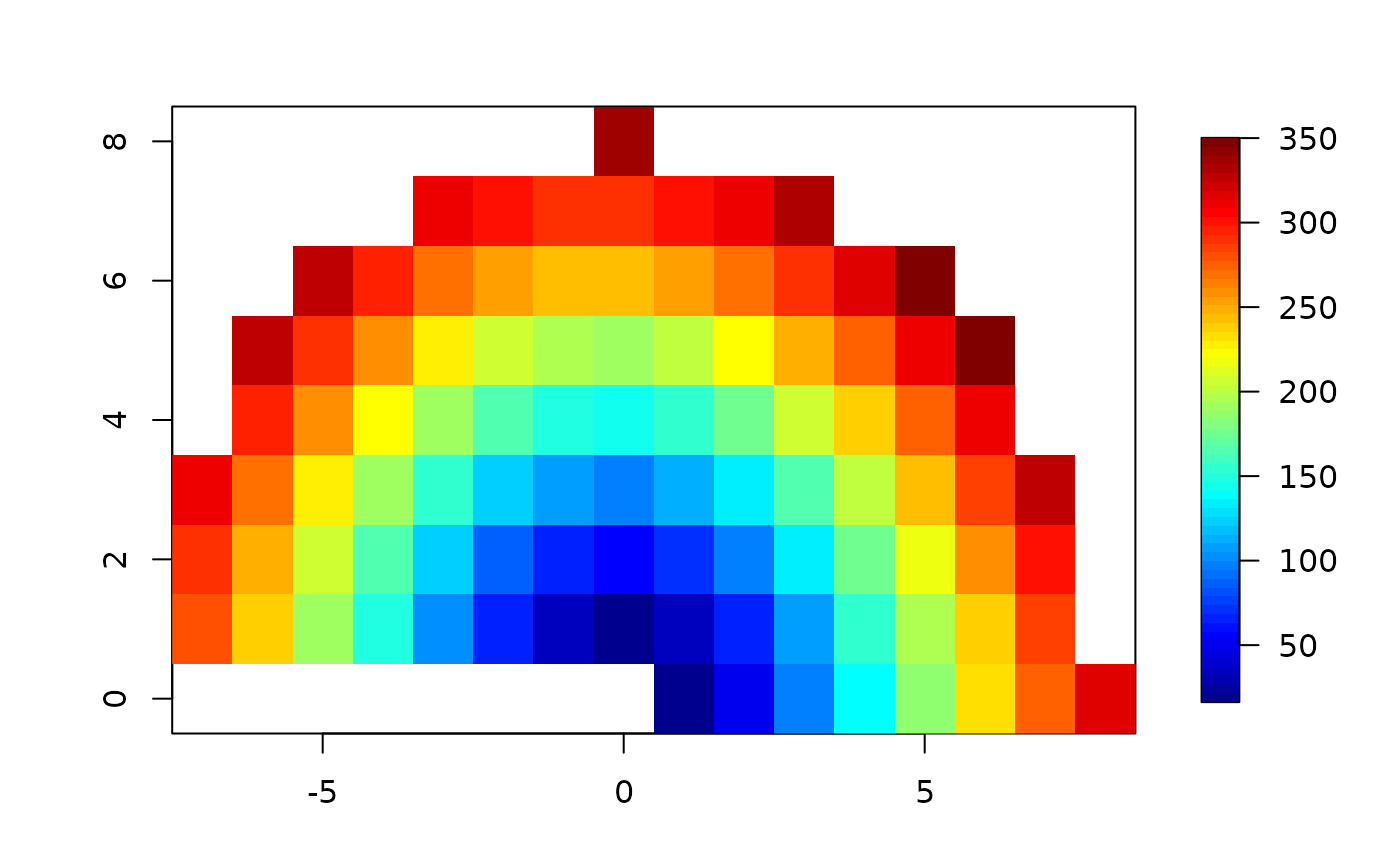
For example, suppose that a row of the ind matrix is (2,3). The variogram value associated with this row is the mean of the differences (1/2)*(X(i,j)- X( i+2,j+3))**2 for all i and j. (Here X(.,.) are the values for the spatial field.) In this example d= sqrt(13) and there will be another entry with the same distance but corresponding to the direction (3,2). plot.vgram.matrix attempts to organize all the different directions into a coherent image plot.

See also

Examples

# variogram for Lennon image.
data(lennon)
out<-vgram.matrix( lennon) 

plot( out$d, out$vgram, xlab="separation distance", ylab="variogram") 

# image plot of vgram values by direction.  

# look at different directions 
out<-vgram.matrix( lennon, R=8)  

plot( out$d, out$vgram) 
# add in different orientations 
points( out$d.full, out$vgram.full, col="red")


#image plot of variogram values for different directions. 
set.panel(1,1)
#> plot window will lay out plots in a 1 by 1 matrix 
plot.vgram.matrix( out)

# John Lennon appears remarkably isotropic!