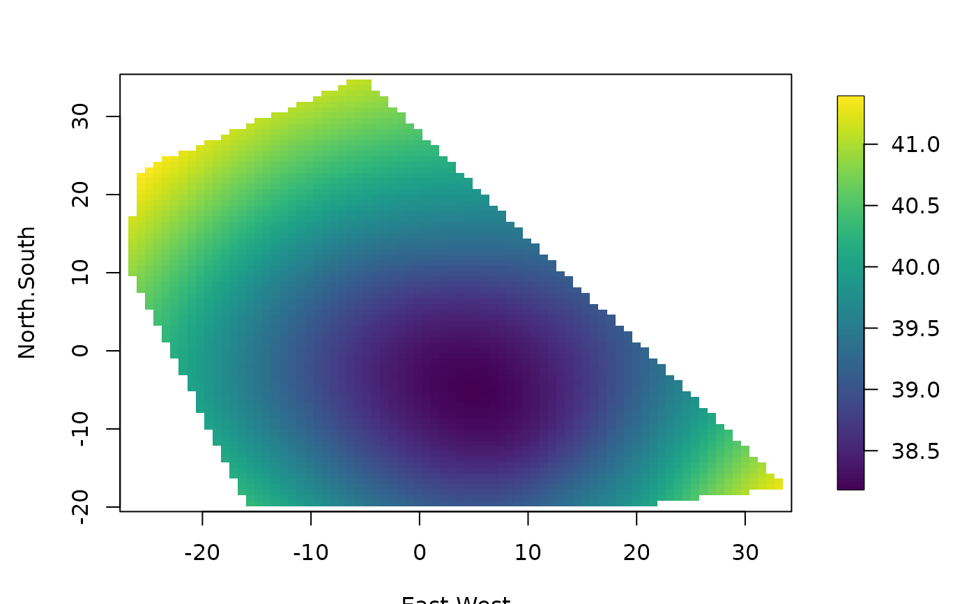
This data set used be named ozone but was changed to avoid conflict with other packages. The ChicagoO3 data is a list of components, x and y. x component is longitude and latitude position of each of the 20 Chicago monitoring stations, y is the average daily ozone values over the time period 6/3/87-8/30/87. These data are used extensively for the test scripts and simple examples. The lasting scientific value is probably minimal.

Format

This data set is a list containing the following components:

lon.lat

Longitude-latitude positions of monitoring stations.

x

An approximate Cartesian set of coordinates for the locations where the units are in miles. The origin is in the center of the locations.

y

Average daily ozone values over 1987 summer.

Source

AIRS, the EPA air quality data base.

See also

Tps, Krig

Examples

fit<- Tps(ChicagoO3$x, ChicagoO3$y) 
# fitting a surface to ozone measurements. 
surface( fit, type="I")