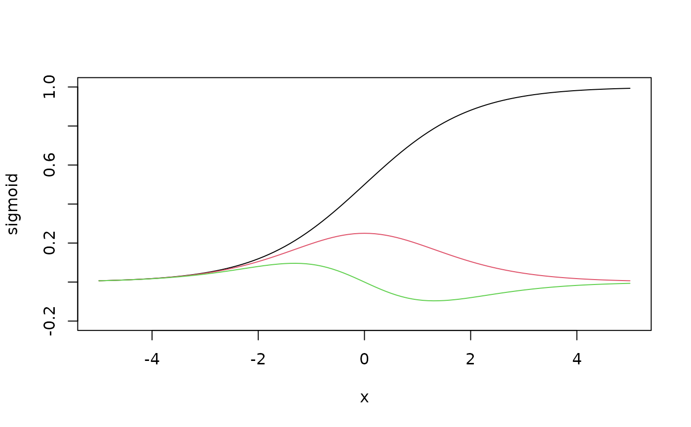
Sigmoid \(1/(1 + \exp(-x))\), first and second derivative.

sigmoid(x)
dsigmoid(x)
d2sigmoid(x)

Arguments

x

a numeric vector

Author

Friedrich Leisch

Examples

plot(sigmoid, -5, 5, ylim = c(-.2, 1))
plot(dsigmoid, -5, 5, add = TRUE, col = 2)
plot(d2sigmoid, -5, 5, add = TRUE, col = 3)