Tidy summarizes information about the components of a model. A model component might be a single term in a regression, a single hypothesis, a cluster, or a class. Exactly what tidy considers to be a model component varies across models but is usually self-evident. If a model has several distinct types of components, you will need to specify which components to return.
Usage
# S3 method for class 'power.htest'
tidy(x, ...)Arguments
- x
A
power.htestobject such as those returned fromstats::power.t.test().- ...
Additional arguments. Not used. Needed to match generic signature only. Cautionary note: Misspelled arguments will be absorbed in
..., where they will be ignored. If the misspelled argument has a default value, the default value will be used. For example, if you passconf.lvel = 0.9, all computation will proceed usingconf.level = 0.95. Two exceptions here are:
See also
Other htest tidiers:
augment.htest(),
tidy.htest(),
tidy.pairwise.htest()
Value
A tibble::tibble() with columns:
- delta
True difference in means.
- n
Number of observations by component.
- power
Power achieved for given value of n.
- sd
Standard deviation.
- sig.level
Significance level (Type I error probability).
Examples
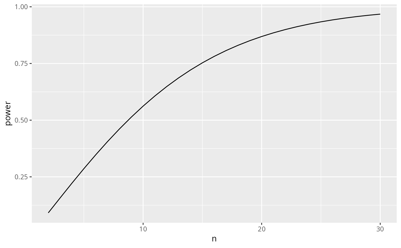
ptt <- power.t.test(n = 2:30, delta = 1)
tidy(ptt)
#> # A tibble: 29 × 5
#> n delta sd sig.level power
#> <int> <dbl> <dbl> <dbl> <dbl>
#> 1 2 1 1 0.05 0.0913
#> 2 3 1 1 0.05 0.157
#> 3 4 1 1 0.05 0.222
#> 4 5 1 1 0.05 0.286
#> 5 6 1 1 0.05 0.347
#> 6 7 1 1 0.05 0.406
#> 7 8 1 1 0.05 0.461
#> 8 9 1 1 0.05 0.513
#> 9 10 1 1 0.05 0.562
#> 10 11 1 1 0.05 0.607
#> # ℹ 19 more rows
library(ggplot2)
ggplot(tidy(ptt), aes(n, power)) +
geom_line()
