Skip to contents

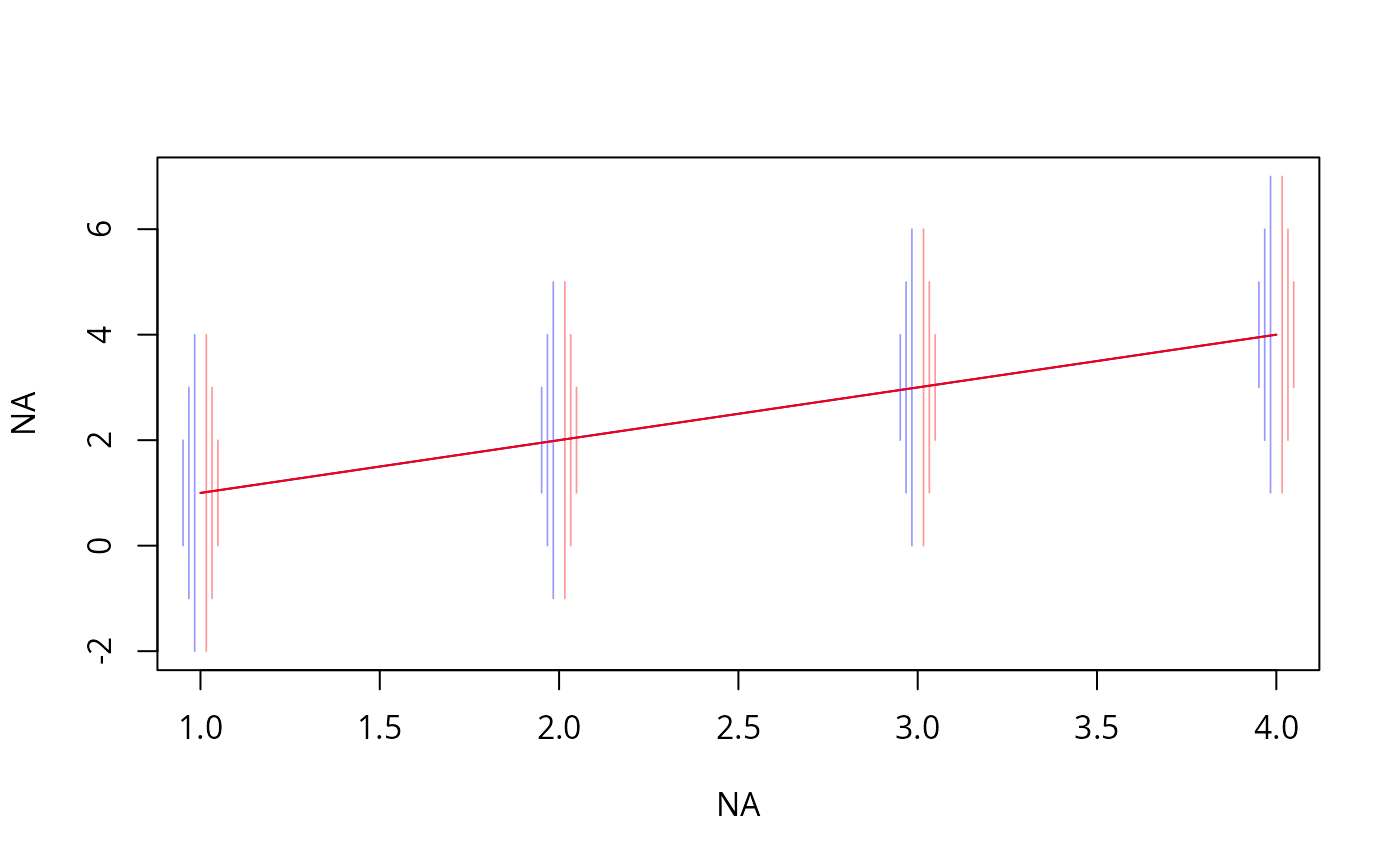
Plots multiple lines based on a vector x and a matrix y, draws thin vertical lines connecting limits represented by columns of y beyond the first. It is assumed that either (1) the second and third columns of y represent lower and upper confidence limits, or that (2) there is an even number of columns beyond the first and these represent ascending quantiles that are symmetrically arranged around 0.5. If options(grType='plotly') is in effect, uses plotly graphics instead of grid or base graphics. For plotly you may want to set the list of possible colors, etc. using pobj=plot_ly(colors=...). lwd,lty,lwd.vert are ignored under plotly.

Usage

multLines(x, y, pos = c('left', 'right'), col='gray',
          lwd=1, lty=1, lwd.vert = .85, lty.vert = 1,
          alpha = 0.4, grid = FALSE,
          pobj=plotly::plot_ly(), xlim, name=colnames(y)[1], legendgroup=name,
          showlegend=TRUE, ...)

Arguments

x

a numeric vector

y

a numeric matrix with number of rows equal to the number of x elements

pos

when pos='left' the vertical lines are drawn, right to left, to the left of the point (x, y[,1). Otherwise lines are drawn left to right to the right of the point.

col

a color used to connect (x, y[,1]) pairs. The same color but with transparency given by the alpha argument is used to draw the vertical lines

lwd

line width for main lines

lty

line types for main lines

lwd.vert

line width for vertical lines

lty.vert

line type for vertical lines

alpha

transparency

grid

set to TRUE when using grid/lattice

pobj

an already started plotly object to add to

xlim

global x-axis limits (required if using plotly)

name

trace name if using plotly

legendgroup

legend group name if using plotly

showlegend

whether or not to show traces in legend, if using plotly

...

passed to add_lines or add_segments if using plotly

Author

Frank Harrell

Examples

if (requireNamespace("plotly")) {
  x <- 1:4
  y <- cbind(x, x-3, x-2, x-1, x+1, x+2, x+3)
  plot(NA, NA, xlim=c(1,4), ylim=c(-2, 7))
  multLines(x, y, col='blue')
  multLines(x, y, col='red', pos='right')
}