transcan is a nonlinear additive transformation and imputation function, and there are several functions for using and operating on its results. transcan automatically transforms continuous and categorical variables to have maximum correlation with the best linear combination of the other variables. There is also an option to use a substitute criterion - maximum correlation with the first principal component of the other variables. Continuous variables are expanded as restricted cubic splines and categorical variables are expanded as contrasts (e.g., dummy variables). By default, the first canonical variate is used to find optimum linear combinations of component columns. This function is similar to ace except that transformations for continuous variables are fitted using restricted cubic splines, monotonicity restrictions are not allowed, and NAs are allowed. When a variable has any NAs, transformed scores for that variable are imputed using least squares multiple regression incorporating optimum transformations, or NAs are optionally set to constants. Shrinkage can be used to safeguard against overfitting when imputing. Optionally, imputed values on the original scale are also computed and returned. For this purpose, recursive partitioning or multinomial logistic models can optionally be used to impute categorical variables, using what is predicted to be the most probable category.

By default, transcan imputes NAs with “best guess” expected values of transformed variables, back transformed to the original scale. Values thus imputed are most like conditional medians assuming the transformations make variables' distributions symmetric (imputed values are similar to conditionl modes for categorical variables). By instead specifying n.impute, transcan does approximate multiple imputation from the distribution of each variable conditional on all other variables. This is done by sampling n.impute residuals from the transformed variable, with replacement (a la bootstrapping), or by default, using Rubin's approximate Bayesian bootstrap, where a sample of size n with replacement is selected from the residuals on n non-missing values of the target variable, and then a sample of size m with replacement is chosen from this sample, where m is the number of missing values needing imputation for the current multiple imputation repetition. Neither of these bootstrap procedures assume normality or even symmetry of residuals. For sometimes-missing categorical variables, optimal scores are computed by adding the “best guess” predicted mean score to random residuals off this score. Then categories having scores closest to these predicted scores are taken as the random multiple imputations (impcat = "rpart" is not currently allowed with n.impute). The literature recommends using n.impute = 5 or greater. transcan provides only an approximation to multiple imputation, especially since it “freezes” the imputation model before drawing the multiple imputations rather than using different estimates of regression coefficients for each imputation. For multiple imputation, the aregImpute function provides a much better approximation to the full Bayesian approach while still not requiring linearity assumptions.

When you specify n.impute to transcan you can use fit.mult.impute to re-fit any model n.impute times based on n.impute completed datasets (if there are any sometimes missing variables not specified to transcan, some observations will still be dropped from these fits). After fitting n.impute models, fit.mult.impute will return the fit object from the last imputation, with coefficients replaced by the average of the n.impute coefficient vectors and with a component var equal to the imputation-corrected variance-covariance matrix using Rubin's rule. fit.mult.impute can also use the object created by the mice function in the mice library to draw the multiple imputations, as well as objects created by aregImpute. The following components of fit objects are also replaced with averages over the n.impute model fits: linear.predictors, fitted.values, stats, means, icoef, scale, center, y.imputed.

By specifying fun to fit.mult.impute you can run any function on the fit objects from completed datasets, with the results saved in an element named funresults. This facilitates running bootstrap or cross-validation separately on each completed dataset and storing all these results in a list for later processing, e.g., with the rms package processMI function. Note that for rms-type validation you will need to specify fitargs=list(x=TRUE,y=TRUE) to fit.mult.impute and to use special names for fun result components, such as validate and calibrate so that the result can be processed with processMI. When simultaneously running multiple imputation and resampling model validation you may not need values for n.impute or B (number of bootstraps) as high as usual, as the total number of repetitions will be n.impute * B.

fit.mult.impute can incorporate robust sandwich variance estimates into Rubin's rule if robust=TRUE.

For ols models fitted by fit.mult.impute with stacking, the \(R^2\) measure in the stacked model fit is OK, and print.ols computes adjusted \(R^2\) using the real sample size so it is also OK because fit.mult.compute corrects the stacked error degrees of freedom in the stacked fit object to reflect the real sample size.

The summary method for transcan prints the function call, \(R^2\) achieved in transforming each variable, and for each variable the coefficients of all other transformed variables that are used to estimate the transformation of the initial variable. If imputed=TRUE was used in the call to transcan, also uses the describe function to print a summary of imputed values. If long = TRUE, also prints all imputed values with observation identifiers. There is also a simple function print.transcan which merely prints the transformation matrix and the function call. It has an optional argument long, which if set to TRUE causes detailed parameters to be printed. Instead of plotting while transcan is running, you can plot the final transformations after the fact using plot.transcan or ggplot.transcan, if the option trantab = TRUE was specified to transcan. If in addition the option imputed = TRUE was specified to transcan, plot and ggplot will show the location of imputed values (including multiples) along the axes. For ggplot, imputed values are shown as red plus signs.

impute method for transcan does imputations for a selected original data variable, on the original scale (if imputed=TRUE was given to transcan). If you do not specify a variable to impute, it will do imputations for all variables given to transcan which had at least one missing value. This assumes that the original variables are accessible (i.e., they have been attached) and that you want the imputed variables to have the same names are the original variables. If n.impute was specified to transcan you must tell impute which imputation to use. Results are stored in .GlobalEnv when list.out is not specified (it is recommended to use list.out=TRUE).

The predict method for transcan computes predicted variables and imputed values from a matrix of new data. This matrix should have the same column variables as the original matrix used with transcan, and in the same order (unless a formula was used with transcan).

The Function function is a generic function generator. Function.transcan creates R functions to transform variables using transformations created by transcan. These functions are useful for getting predicted values with predictors set to values on the original scale.

The vcov methods are defined here so that imputation-corrected variance-covariance matrices are readily extracted from fit.mult.impute objects, and so that fit.mult.impute can easily compute traditional covariance matrices for individual completed datasets.

The subscript method for transcan preserves attributes.

The invertTabulated function does either inverse linear interpolation or uses sampling to sample qualifying x-values having y-values near the desired values. The latter is used to get inverse values having a reasonable distribution (e.g., no floor or ceiling effects) when the transformation has a flat or nearly flat segment, resulting in a many-to-one transformation in that region. Sampling weights are a combination of the frequency of occurrence of x-values that are within tolInverse times the range of y and the squared distance between the associated y-values and the target y-value (aty).

transcan(x, method=c("canonical","pc"),
         categorical=NULL, asis=NULL, nk, imputed=FALSE, n.impute,
         boot.method=c('approximate bayesian', 'simple'),
         trantab=FALSE, transformed=FALSE, 
         impcat=c("score", "multinom", "rpart"),
         mincut=40, 
         inverse=c('linearInterp','sample'), tolInverse=.05,
         pr=TRUE, pl=TRUE, allpl=FALSE, show.na=TRUE, 
         imputed.actual=c('none','datadensity','hist','qq','ecdf'),
         iter.max=50, eps=.1, curtail=TRUE, 
         imp.con=FALSE, shrink=FALSE, init.cat="mode", 
         nres=if(boot.method=='simple')200 else 400,
         data, subset, na.action, treeinfo=FALSE, 
         rhsImp=c('mean','random'), details.impcat='', ...)

# S3 method for class 'transcan'
summary(object, long=FALSE, digits=6, ...)

# S3 method for class 'transcan'
print(x, long=FALSE, ...)

# S3 method for class 'transcan'
plot(x, ...)

# S3 method for class 'transcan'
ggplot(data, mapping, scale=FALSE, ..., environment)

# S3 method for class 'transcan'
impute(x, var, imputation, name, pos.in, data, 
       list.out=FALSE, pr=TRUE, check=TRUE, ...)

fit.mult.impute(formula, fitter, xtrans, data, n.impute, fit.reps=FALSE,
                dtrans, derived, fun, vcovOpts=NULL,
                robust=FALSE, cluster, robmethod=c('huber', 'efron'),
                method=c('ordinary', 'stack', 'only stack'),
                funstack=TRUE, lrt=FALSE,
                pr=TRUE, subset, fitargs)

# S3 method for class 'transcan'
predict(object, newdata, iter.max=50, eps=0.01, curtail=TRUE,
        type=c("transformed","original"),
        inverse, tolInverse, check=FALSE, ...)

Function(object, ...)

# S3 method for class 'transcan'
Function(object, prefix=".", suffix="", pos=-1, ...)

invertTabulated(x, y, freq=rep(1,length(x)), 
                aty, name='value',
                inverse=c('linearInterp','sample'),
                tolInverse=0.05, rule=2)

# Default S3 method
vcov(object, regcoef.only=FALSE, ...)

# S3 method for class 'fit.mult.impute'
vcov(object, regcoef.only=TRUE,
                intercepts='mid', ...)

Arguments

x

a matrix containing continuous variable values and codes for categorical variables. The matrix must have column names (dimnames). If row names are present, they are used in forming the names attribute of imputed values if imputed = TRUE. x may also be a formula, in which case the model matrix is created automatically, using data in the calling frame. Advantages of using a formula are that categorical variables can be determined automatically by a variable being a factor variable, and variables with two unique levels are modeled asis. Variables with 3 unique values are considered to be categorical if a formula is specified. For a formula you may also specify that a variable is to remain untransformed by enclosing its name with the identify function, e.g. I(x3). The user may add other variable names to the asis and categorical vectors. For invertTabulated, x is a vector or a list with three components: the x vector, the corresponding vector of transformed values, and the corresponding vector of frequencies of the pair of original and transformed variables. For print, plot, ggplot, impute, and predict, x is an object created by transcan.

formula

any R model formula

fitter

any R, rms, modeling function (not in quotes) that computes a vector of coefficients and for which vcov will return a variance-covariance matrix. E.g., fitter = lm, glm, ols. At present models involving non-regression parameters (e.g., scale parameters in parametric survival models) are not handled fully.

xtrans

an object created by transcan, aregImpute, or mice

method

use method="canonical" or any abbreviation thereof, to use canonical variates (the default). method="pc" transforms a variable instead so as to maximize the correlation with the first principal component of the other variables. For fit.mult.impute, method specifies whether to use standard multiple imputation (the default method='ordinary') or whether to get final coefficients from stacking all completed datasets and fitting one model. Stacking is required if likelihood ratio tests accounting for imputation are to be done. method='stack' means to do regular MI and stacking, which results in more valid standard errors of coefficient estimates. method='only stack' means that model fits are not done on individual completed datasets, and standard errors will not be very accurate.

categorical

a character vector of names of variables in x which are categorical, for which the ordering of re-scored values is not necessarily preserved. If categorical is omitted, it is assumed that all variables are continuous (or binary). Set categorical="*" to treat all variables as categorical.

asis

a character vector of names of variables that are not to be transformed. For these variables, the guts of lm.fit method="qr" is used to impute missing values. You may want to treat binary variables asis (this is automatic if using a formula). If imputed = TRUE, you may want to use "categorical" for binary variables if you want to force imputed values to be one of the original data values. Set asis="*" to treat all variables asis.

nk

number of knots to use in expanding each continuous variable (not listed in asis) in a restricted cubic spline function. Default is 3 (yielding 2 parameters for a variable) if \(n < 30\), 4 if \(30 <= n < 100\), and 5 if \(n \ge 100\) (4 parameters).

imputed

Set to TRUE to return a list containing imputed values on the original scale. If the transformation for a variable is non-monotonic, imputed values are not unique. transcan uses the approx function, which returns the highest value of the variable with the transformed score equalling the imputed score. imputed=TRUE also causes original-scale imputed values to be shown as tick marks on the top margin of each graph when show.na=TRUE (for the final iteration only). For categorical predictors, these imputed values are passed through the jitter function so that their frequencies can be visualized. When n.impute is used, each NA will have n.impute tick marks.

n.impute

number of multiple imputations. If omitted, single predicted expected value imputation is used. n.impute=5 is frequently recommended.

boot.method

default is to use the approximate Bayesian bootstrap (sample with replacement from sample with replacement of the vector of residuals). You can also specify boot.method="simple" to use the usual bootstrap one-stage sampling with replacement.

trantab

Set to TRUE to add an attribute trantab to the returned matrix. This contains a vector of lists each with components x and y containing the unique values and corresponding transformed values for the columns of x. This is set up to be used easily with the approx function. You must specify trantab=TRUE if you want to later use the predict.transcan function with type = "original".

transformed

set to TRUE to cause transcan to return an object transformed containing the matrix of transformed variables

impcat

This argument tells how to impute categorical variables on the original scale. The default is impcat="score" to impute the category whose canonical variate score is closest to the predicted score. Use impcat="rpart" to impute categorical variables using the values of all other transformed predictors in conjunction with the rpart function. A better but somewhat slower approach is to use impcat="multinom" to fit a multinomial logistic model to the categorical variable, at the last iteraction of the transcan algorithm. This uses the multinom function in the nnet library of the MASS package (which is assumed to have been installed by the user) to fit a polytomous logistic model to the current working transformations of all the other variables (using conditional mean imputation for missing predictors). Multiple imputations are made by drawing multinomial values from the vector of predicted probabilities of category membership for the missing categorical values.

mincut

If imputed=TRUE, there are categorical variables, and impcat = "rpart", mincut specifies the lowest node size that will be allowed to be split. The default is 40.

inverse

By default, imputed values are back-solved on the original scale using inverse linear interpolation on the fitted tabulated transformed values. This will cause distorted distributions of imputed values (e.g., floor and ceiling effects) when the estimated transformation has a flat or nearly flat section. To instead use the invertTabulated function (see above) with the "sample" option, specify inverse="sample".

tolInverse

the multiplyer of the range of transformed values, weighted by freq and by the distance measure, for determining the set of x values having y values within a tolerance of the value of aty in invertTabulated. For predict.transcan, inverse and tolInverse are obtained from options that were specified to transcan by default. Otherwise, if not specified by the user, these default to the defaults used to invertTabulated.

pr

For transcan, set to FALSE to suppress printing \(R^2\) and shrinkage factors. Set impute.transcan=FALSE to suppress messages concerning the number of NA values imputed. Set fit.mult.impute=FALSE to suppress printing variance inflation factors accounting for imputation, rate of missing information, and degrees of freedom.

pl

Set to FALSE to suppress plotting the final transformations with distribution of scores for imputed values (if show.na=TRUE).

allpl

Set to TRUE to plot transformations for intermediate iterations.

show.na

Set to FALSE to suppress the distribution of scores assigned to missing values (as tick marks on the right margin of each graph). See also imputed.

imputed.actual

The default is "none" to suppress plotting of actual vs. imputed values for all variables having any NA values. Other choices are "datadensity" to use datadensity to make a single plot, "hist" to make a series of back-to-back histograms, "qq" to make a series of q-q plots, or "ecdf" to make a series of empirical cdfs. For imputed.actual="datadensity" for example you get a rug plot of the non-missing values for the variable with beneath it a rug plot of the imputed values. When imputed.actual is not "none", imputed is automatically set to TRUE.

iter.max

maximum number of iterations to perform for transcan or predict. For predict, only one iteration is used if there are no NA values in the data or if imp.con was used.

eps

convergence criterion for transcan and predict. eps is the maximum change in transformed values from one iteration to the next. If for a given iteration all new transformations of variables differ by less than eps (with or without negating the transformation to allow for “flipping”) from the transformations in the previous iteration, one more iteration is done for transcan. During this last iteration, individual transformations are not updated but coefficients of transformations are. This improves stability of coefficients of canonical variates on the right-hand-side. eps is ignored when rhsImp="random".

curtail

for transcan, causes imputed values on the transformed scale to be truncated so that their ranges are within the ranges of non-imputed transformed values. For predict, curtail defaults to TRUE to truncate predicted transformed values to their ranges in the original fit (xt).

imp.con

for transcan, set to TRUE to impute NA values on the original scales with constants (medians or most frequent category codes). Set to a vector of constants to instead always use these constants for imputation. These imputed values are ignored when fitting the current working transformation for asingle variable.

shrink

default is FALSE to use ordinary least squares or canonical variate estimates. For the purposes of imputing NAs, you may want to set shrink=TRUE to avoid overfitting when developing a prediction equation to predict each variables from all the others (see details below).

init.cat

method for initializing scorings of categorical variables. Default is "mode" to use a dummy variable set to 1 if the value is the most frequent value (this is the default). Use "random" to use a random 0-1 variable. Set to "asis" to use the original integer codes asstarting scores.

nres

number of residuals to store if n.impute is specified. If the dataset has fewer than nres observations, all residuals are saved. Otherwise a random sample of the residuals of length nres without replacement is saved. The default for nres is higher if boot.method="approximate bayesian".

data

Data frame used to fill the formula. For ggplot is the result of transcan with trantab=TRUE.

subset

an integer or logical vector specifying the subset of observations to fit

na.action

These may be used if x is a formula. The default na.action is na.retain (defined by transcan) which keeps all observations with any NA values. For impute.transcan, data is a data frame to use as the source of variables to be imputed, rather than using pos.in. For fit.mult.impute, data is mandatory and is a data frame containing the data to be used in fitting the model but before imputations are applied. Variables omitted from data are assumed to be available from frame1 and do not need to be imputed.

treeinfo

Set to TRUE to get additional information printed when impcat="rpart", such as the predicted probabilities of category membership.

rhsImp

Set to "random" to use random draw imputation when a sometimes missing variable is moved to be a predictor of other sometimes missing variables. Default is rhsImp="mean", which uses conditional mean imputation on the transformed scale. Residuals used are residuals from the transformed scale. When "random" is used, transcan runs 5 iterations and ignores eps.

details.impcat

set to a character scalar that is the name of a category variable to include in the resulting transcan object an element details.impcat containing details of how the categorical variable was multiply imputed.

...

arguments passed to scat1d. For ggplot.transcan, these arguments are passed to facet_wrap, e.g. ncol=2.

long

for summary, set to TRUE to print all imputed values. For print, set to TRUE to print details of transformations/imputations.

digits

number of significant digits for printing values by summary

scale

for ggplot.transcan set scale=TRUE to scale transformed values to [0,1] before plotting.

mapping,environment

not used; needed because of rules about generics

var

For impute, is a variable that was originally a column in x, for which imputated values are to be filled in. imputed=TRUE must have been used in transcan. Omit var to impute all variables, creating new variables in position pos (see assign).

imputation

specifies which of the multiple imputations to use for filling in NA values

name

name of variable to impute, for impute function. Default is character string version of the second argument (var) in the call to impute. For invertTabulated, is the name of variable being transformed (used only for warning messages).

pos.in

location as defined by assign to find variables that need to be imputed, when all variables are to be imputed automatically by impute.transcan (i.e., when no input variable name is specified). Default is position that contains the first variable to be imputed.

list.out

If var is not specified, you can set list.out=TRUE to have impute.transcan return a list containing variables with needed values imputed. This list will contain a single imputation. Variables not needing imputation are copied to the list as-is. You can use this list for analysis just like a data frame.

check

set to FALSE to suppress certain warning messages

newdata

a new data matrix for which to compute transformed variables. Categorical variables must use the same integer codes as were used in the call to transcan. If a formula was originally specified to transcan (instead of a data matrix), newdata is optional and if given must be a data frame; a model frame is generated automatically from the previous formula. The na.action is handled automatically, and the levels for factor variables must be the same and in the same order as were used in the original variables specified in the formula given to transcan.

fit.reps

set to TRUE to save all fit objects from the fit for each imputation in fit.mult.impute. Then the object returned will have a component fits which is a list whose i'th element is the i'th fit object.

dtrans

provides an approach to creating derived variables from a single filled-in dataset. The function specified as dtrans can even reshape the imputed dataset. An example of such usage is fitting time-dependent covariates in a Cox model that are created by “start,stop” intervals. Imputations may be done on a one record per subject data frame that is converted by dtrans to multiple records per subject. The imputation can enforce consistency of certain variables across records so that for example a missing value of sex will not be imputed as male for one of the subject's records and female as another. An example of how dtrans might be specified is dtrans=function(w) {w$age <- w$years + w$months/12; w} where months might havebeen imputed but years was never missing. An outline for using `dtrans` to impute missing baseline variables in a longitudinal analysis appears in Details below.

derived

an expression containing R expressions for computing derived variables that are used in the model formula. This is useful when multiple imputations are done for component variables but the actual model uses combinations of these (e.g., ratios or other derivations). For a single derived variable you can specify for example derived=expression(ratio <- weight/height). For multiple derived variables use the form derived=expression({ratio <- weight/height; product <- weight*height}) or put the expression on separate input lines. To monitor the multiply-imputed derived variables you can add to the expression a command such as print(describe(ratio)). See the example below. Note that derived is not yet implemented.

fun

a function of a fit made on one of the completed datasets. Typical uses are bootstrap model validations. The result of fun for imputation i is placed in the ith element of a list that is returned in the fit.mult.impute object element named funresults. See the rms processMI function for help in processing these results for the cases of validate and calibrate.

vcovOpts

a list of named additional arguments to pass to the vcov method for fitter. Useful for orm models for retaining all intercepts (vcovOpts=list(intercepts='all')) instead of just the middle one.

robust

set to TRUE to have fit.mult.impute call the rms package robcov function on each fit on a completed dataset. When cluster is given, robust is forced to TRUE.

cluster

a vector of cluster IDs that is the same length of the number of rows in the dataset being analyzed. When specified, robust is assumed to be TRUE, and the rms robcov function is called with the cluster vector given as its second argument.

robmethod

see the robcov function's method argument

funstack

set to FALSE to not run fun on the stacked dataset, making an n.impute+1 element of funresults

lrt

set to TRUE to have method, fun, fitargs set appropriately automatically so that processMI can be used to get likelihood ratio tests. When doing this, fun may not be specified by the user.

fitargs

a list of extra arguments to pass to fitter, used especially with fun. When robust=TRUE the arguments x=TRUE, y=TRUE are automatically added to fitargs.

type

By default, the matrix of transformed variables is returned, with imputed values on the transformed scale. If you had specified trantab=TRUE to transcan, specifying type="original" does the table look-ups with linear interpolation to return the input matrix x but with imputed values on the original scale inserted for NA values. For categorical variables, the method used here is to select the category code having a corresponding scaled value closest to the predicted transformed value. This corresponds to the default impcat. Note: imputed values thus returned when type="original" are single expected value imputations even in n.impute is given.

object

an object created by transcan, or an object to be converted to R function code, typically a model fit object of some sort

prefix, suffix

When creating separate R functions for each variable in x, the name of the new function will be prefix placed in front of the variable name, and suffix placed in back of the name. The default is to use names of the form .varname, where varname is the variable name.

pos

position as in assign at which to store new functions (for Function). Default is pos=-1.

y

a vector corresponding to x for invertTabulated, if its first argument x is not a list

freq

a vector of frequencies corresponding to cross-classified x and y if x is not a list. Default is a vector of ones.

aty

vector of transformed values at which inverses are desired

rule

see approx. transcan assumes rule is always 2.

regcoef.only

set to TRUE to make vcov.default delete positions in the covariance matrix for any non-regression coefficients (e.g., log scale parameter from psm or survreg)

intercepts

this is primarily for orm objects. Set to "none" to discard all intercepts from the covariance matrix, or to "all" or "mid" to keep all elements generated by orm (orm only outputs the covariance matrix for the intercept corresponding to the median). You can also set intercepts to a vector of subscripts for selecting particular intercepts in a multi-intercept model.

Value

For transcan, a list of class transcan with elements

call

(with the function call)

iter

(number of iterations done)

rsq, rsq.adj

containing the \(R^2\)s and adjusted \(R^2\)s achieved in predicting each variable from all the others

categorical

the values supplied for categorical

asis

the values supplied for asis

coef

the within-variable coefficients used to compute the first canonical variate

xcoef

the (possibly shrunk) across-variables coefficients of the first canonical variate that predicts each variable in-turn.

parms

the parameters of the transformation (knots for splines, contrast matrix for categorical variables)

fillin

the initial estimates for missing values (NA if variable never missing)

ranges

the matrix of ranges of the transformed variables (min and max in first and secondrow)

scale

a vector of scales used to determine convergence for a transformation.

formula

the formula (if x was a formula)

, and optionally a vector of shrinkage factors used for predicting each variable from the others. For asis variables, the scale is the average absolute difference about the median. For other variables it is unity, since canonical variables are standardized. For xcoef, row i has the coefficients to predict transformed variable i, with the column for the coefficient of variable i set to NA. If imputed=TRUE was given, an optional element imputed also appears. This is a list with the vector of imputed values (on the original scale) for each variable containing NAs. Matrices rather than vectors are returned if n.impute is given. If trantab=TRUE, the trantab element also appears, as described above. If n.impute > 0, transcan also returns a list residuals that can be used for future multiple imputation.

impute returns a vector (the same length as var) of class impute with NA values imputed.

predict returns a matrix with the same number of columns or variables as were in x.

fit.mult.impute returns a fit object that is a modification of the fit object created by fitting the completed dataset for the final imputation. The var matrix in the fit object has the imputation-corrected variance-covariance matrix. coefficients is the average (over imputations) of the coefficient vectors, variance.inflation.impute is a vector containing the ratios of the diagonals of the between-imputation variance matrix to the diagonals of the average apparent (within-imputation) variance matrix. missingInfo is Rubin's rate of missing information and dfmi is Rubin's degrees of freedom for a t-statistic for testing a single parameter. The last two objects are vectors corresponding to the diagonal of the variance matrix. The class "fit.mult.impute" is prepended to the other classes produced by the fitting function.

When method is not 'ordinary', i.e., stacking is used, fit.mult.impute returns a modified fit object that is computed on all completed datasets combined, with most all statistics that are functions of the sample size corrected to the real sample size. Elements in the fit such as residuals will have length equal to the real sample size times the number of imputations.

fit.mult.impute stores intercepts attributes in the coefficient matrix and in var for orm fits.

Side Effects

prints, plots, and impute.transcan creates new variables.

Details

The starting approximation to the transformation for each variable is taken to be the original coding of the variable. The initial approximation for each missing value is taken to be the median of the non-missing values for the variable (for continuous ones) or the most frequent category (for categorical ones). Instead, if imp.con is a vector, its values are used for imputing NA values. When using each variable as a dependent variable, NA values on that variable cause all observations to be temporarily deleted. Once a new working transformation is found for the variable, along with a model to predict that transformation from all the other variables, that latter model is used to impute NA values in the selected dependent variable if imp.con is not specified.

When that variable is used to predict a new dependent variable, the current working imputed values are inserted. Transformations are updated after each variable becomes a dependent variable, so the order of variables on x could conceivably make a difference in the final estimates. For obtaining out-of-sample predictions/transformations, predict uses the same iterative procedure as transcan for imputation, with the same starting values for fill-ins as were used by transcan. It also (by default) uses a conservative approach of curtailing transformed variables to be within the range of the original ones. Even when method = "pc" is specified, canonical variables are used for imputing missing values.

Note that fitted transformations, when evaluated at imputed variable values (on the original scale), will not precisely match the transformed imputed values returned in xt. This is because transcan uses an approximate method based on linear interpolation to back-solve for imputed values on the original scale.

Shrinkage uses the method of Van Houwelingen and Le Cessie (1990) (similar to Copas, 1983). The shrinkage factor is $$\frac{1-\frac{(1-R2)(n-1)}{n-k-1}}{R2}$$ where R2 is the apparent \(R^2\)d for predicting the variable, n is the number of non-missing values, and k is the effective number of degrees of freedom (aside from intercepts). A heuristic estimate is used for k: A - 1 + sum(max(0,Bi - 1))/m + m, where A is the number of d.f. required to represent the variable being predicted, the Bi are the number of columns required to represent all the other variables, and m is the number of all other variables. Division by m is done because the transformations for the other variables are fixed at their current transformations the last time they were being predicted. The \(+ m\) term comes from the number of coefficients estimated on the right hand side, whether by least squares or canonical variates. If a shrinkage factor is negative, it is set to 0. The shrinkage factor is the ratio of the adjusted \(R^2\)d to the ordinary \(R^2\)d. The adjusted \(R^2\)d is $$1-\frac{(1-R2)(n-1)}{n-k-1}$$ which is also set to zero if it is negative. If shrink=FALSE and the adjusted \(R^2\)s are much smaller than the ordinary \(R^2\)s, you may want to run transcan with shrink=TRUE.

Canonical variates are scaled to have variance of 1.0, by multiplying canonical coefficients from cancor by \(\sqrt{n-1}\).

When specifying a non-rms library fitting function to fit.mult.impute (e.g., lm, glm), running the result of fit.mult.impute through that fit's summary method will not use the imputation-adjusted variances. You may obtain the new variances using fit$var or vcov(fit).

When you specify a rms function to fit.mult.impute (e.g. lrm, ols, cph, psm, bj, Rq, Gls, Glm), automatically computed transformation parameters (e.g., knot locations for rcs) that are estimated for the first imputation are used for all other imputations. This ensures that knot locations will not vary, which would change the meaning of the regression coefficients.

Warning: even though fit.mult.impute takes imputation into account when estimating variances of regression coefficient, it does not take into account the variation that results from estimation of the shapes and regression coefficients of the customized imputation equations. Specifying shrink=TRUE solves a small part of this problem. To fully account for all sources of variation you should consider putting the transcan invocation inside a bootstrap or loop, if execution time allows. Better still, use aregImpute or a package such as as mice that uses real Bayesian posterior realizations to multiply impute missing values correctly.

It is strongly recommended that you use the Hmisc naclus function to determine is there is a good basis for imputation. naclus will tell you, for example, if systolic blood pressure is missing whenever diastolic blood pressure is missing. If the only variable that is well correlated with diastolic bp is systolic bp, there is no basis for imputing diastolic bp in this case.

At present, predict does not work with multiple imputation.

When calling fit.mult.impute with glm as the fitter argument, if you need to pass a family argument to glm do it by quoting the family, e.g., family="binomial".

fit.mult.impute will not work with proportional odds models when regression imputation was used (as opposed to predictive mean matching). That's because regression imputation will create values of the response variable that did not exist in the dataset, altering the intercept terms in the model.

You should be able to use a variable in the formula given to fit.mult.impute as a numeric variable in the regression model even though it was a factor variable in the invocation of transcan. Use for example fit.mult.impute(y ~ codes(x), lrm, trans) (thanks to Trevor Thompson trevor@hp5.eushc.org).

Here is an outline of the steps necessary to impute baseline variables using the dtrans argument, when the analysis to be repeated by fit.mult.impute is a longitudinal analysis (using e.g. Gls).

  1. Create a one row per subject data frame containing baseline variables plus follow-up variables that are assigned to windows. For example, you may have dozens of repeated measurements over years but you capture the measurements at the times measured closest to 1, 2, and 3 years after study entry

  2. Make sure the dataset contains the subject ID

  3. This dataset becomes the one passed to aregImpute as data=. You will be imputing missing baseline variables from follow-up measurements defined at fixed times.

  4. Have another dataset with all the non-missing follow-up values on it, one record per measurement time per subject. This dataset should not have the baseline variables on it, and the follow-up measurements should not be named the same as the baseline variable(s); the subject ID must also appear

  5. Add the dtrans argument to fit.mult.impute to define a function with one argument representing the one record per subject dataset with missing values filled it from the current imputation. This function merges the above 2 datasets; the returned value of this function is the merged data frame.

  6. This merged-on-the-fly dataset is the one handed by fit.mult.impute to your fitting function, so variable names in the formula given to fit.mult.impute must matched the names created by the merge

Author

Frank Harrell
Department of Biostatistics
Vanderbilt University
fh@fharrell.com

References

Kuhfeld, Warren F: The PRINQUAL Procedure. SAS/STAT User's Guide, Fourth Edition, Volume 2, pp. 1265–1323, 1990.

Van Houwelingen JC, Le Cessie S: Predictive value of statistical models. Statistics in Medicine 8:1303–1325, 1990.

Copas JB: Regression, prediction and shrinkage. JRSS B 45:311–354, 1983.

He X, Shen L: Linear regression after spline transformation. Biometrika 84:474–481, 1997.

Little RJA, Rubin DB: Statistical Analysis with Missing Data. New York: Wiley, 1987.

Rubin DJ, Schenker N: Multiple imputation in health-care databases: An overview and some applications. Stat in Med 10:585–598, 1991.

Faris PD, Ghali WA, et al:Multiple imputation versus data enhancement for dealing with missing data in observational health care outcome analyses. J Clin Epidem 55:184–191, 2002.

Examples

if (FALSE) { # \dontrun{
x <- cbind(age, disease, blood.pressure, pH)  
#cbind will convert factor object `disease' to integer
par(mfrow=c(2,2))
x.trans <- transcan(x, categorical="disease", asis="pH",
                    transformed=TRUE, imputed=TRUE)
summary(x.trans)  #Summary distribution of imputed values, and R-squares
f <- lm(y ~ x.trans$transformed)   #use transformed values in a regression
#Now replace NAs in original variables with imputed values, if not
#using transformations
age            <- impute(x.trans, age)
disease        <- impute(x.trans, disease)
blood.pressure <- impute(x.trans, blood.pressure)
pH             <- impute(x.trans, pH)
#Do impute(x.trans) to impute all variables, storing new variables under
#the old names
summary(pH)       #uses summary.impute to tell about imputations
                  #and summary.default to tell about pH overall
# Get transformed and imputed values on some new data frame xnew
newx.trans     <- predict(x.trans, xnew)
w              <- predict(x.trans, xnew, type="original")
age            <- w[,"age"]            #inserts imputed values
blood.pressure <- w[,"blood.pressure"]
Function(x.trans)  #creates .age, .disease, .blood.pressure, .pH()
#Repeat first fit using a formula
x.trans <- transcan(~ age + disease + blood.pressure + I(pH), 
                    imputed=TRUE)
age <- impute(x.trans, age)
predict(x.trans, expand.grid(age=50, disease="pneumonia",
        blood.pressure=60:260, pH=7.4))
z <- transcan(~ age + factor(disease.code),  # disease.code categorical
              transformed=TRUE, trantab=TRUE, imputed=TRUE, pl=FALSE)
ggplot(z, scale=TRUE)
plot(z$transformed)
} # }


# Multiple imputation and estimation of variances and covariances of
# regression coefficient estimates accounting for imputation
set.seed(1)
x1 <- factor(sample(c('a','b','c'),100,TRUE))
x2 <- (x1=='b') + 3*(x1=='c') + rnorm(100)
y  <- x2 + 1*(x1=='c') + rnorm(100)
x1[1:20] <- NA
x2[18:23] <- NA
d <- data.frame(x1,x2,y)
n <- naclus(d)
plot(n); naplot(n)  # Show patterns of NAs





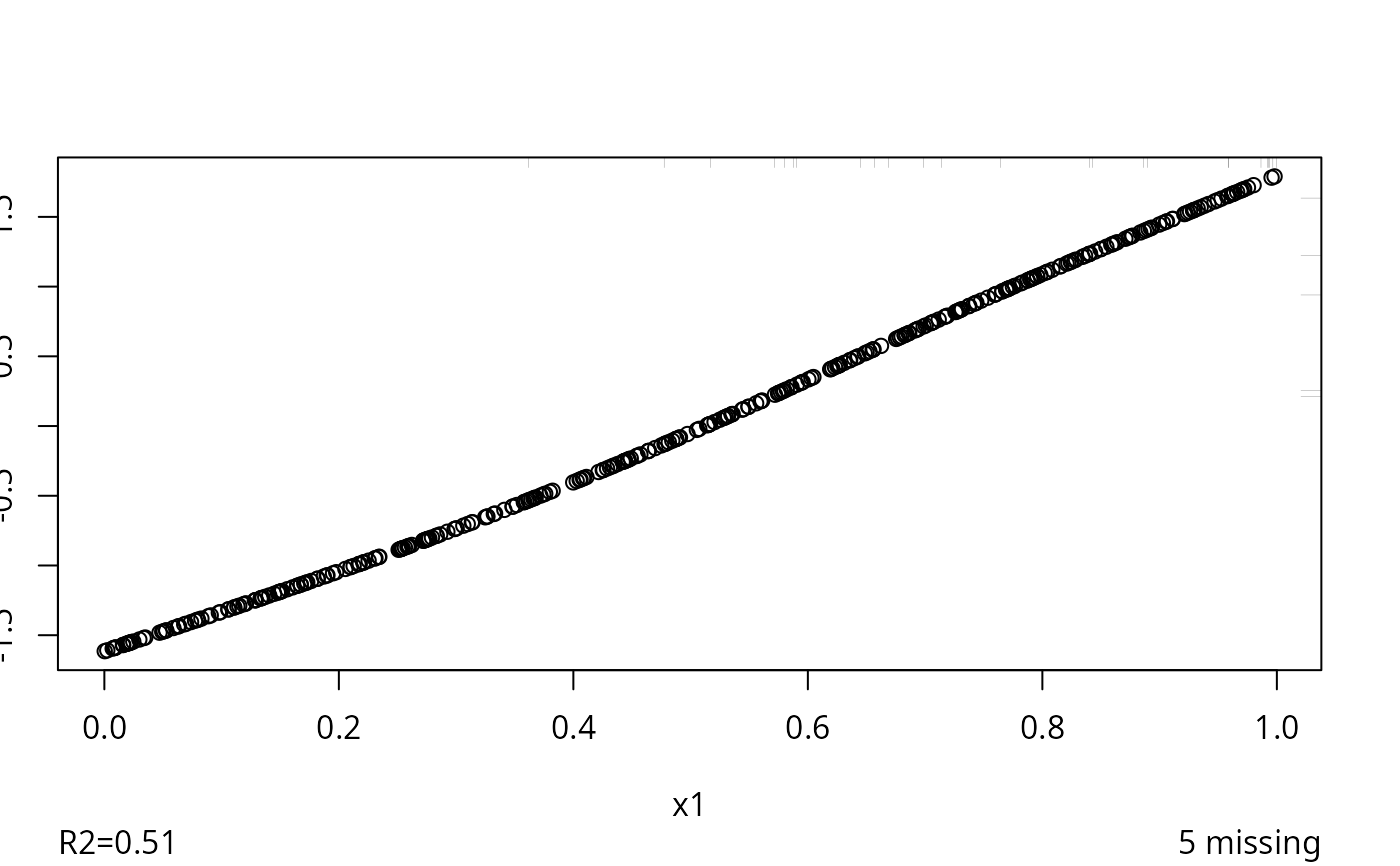
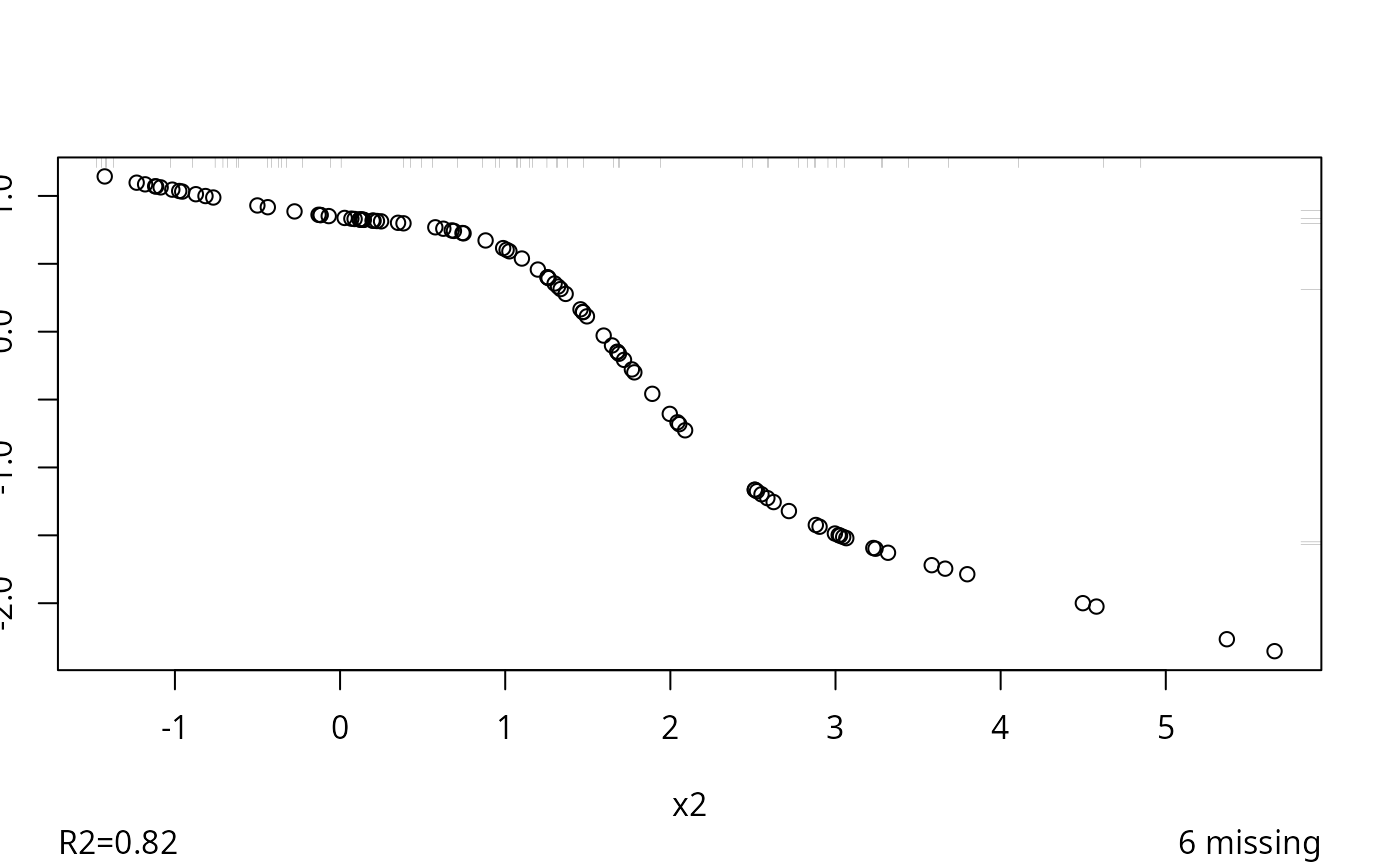
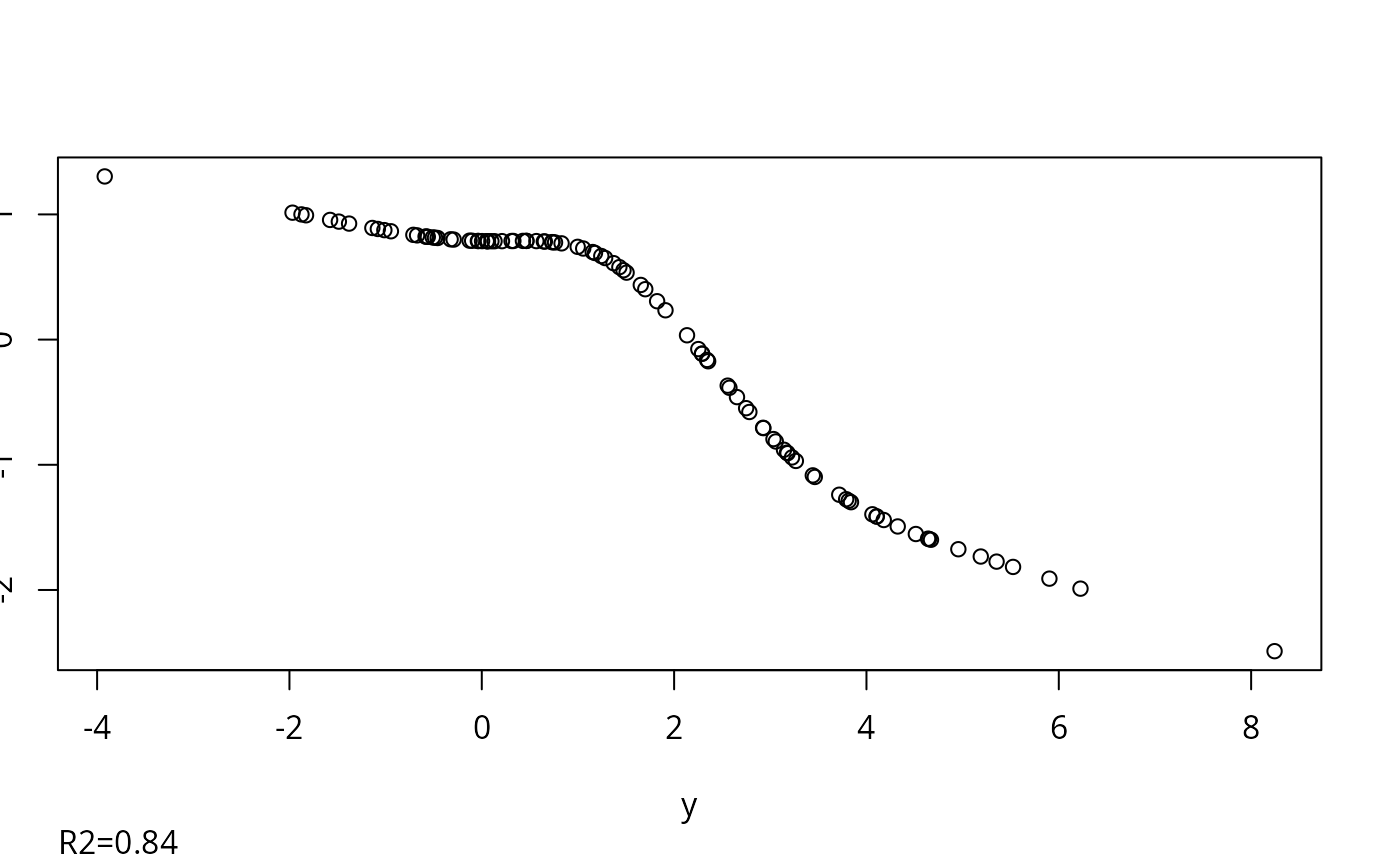
f  <- transcan(~y + x1 + x2, n.impute=10, shrink=FALSE, data=d)
#> Warning: transcan provides only an approximation to true multiple imputation.
#> A better approximation is provided by the aregImpute function.
#> The MICE and other S libraries provide imputations from Bayesian posterior distributions.
#> Convergence criterion:0.666 0.173 0.068 



#> 0.022 
#> Convergence in 5 iterations
#> R-squared achieved in predicting each variable:
#> 
#>     y    x1    x2 
#> 0.838 0.748 0.815 
#> 
#> Adjusted R-squared:
#> 
#>     y    x1    x2 
#> 0.826 0.727 0.800 
options(digits=3)
summary(f)
#> transcan(x = ~y + x1 + x2, n.impute = 10, shrink = FALSE, data = d)
#> 
#> Iterations: 5 
#> 
#> R-squared achieved in predicting each variable:
#> 
#>     y    x1    x2 
#> 0.838 0.748 0.815 
#> 
#> Adjusted R-squared:
#> 
#>     y    x1    x2 
#> 0.826 0.727 0.800 
#> 
#> Coefficients of canonical variates for predicting each (row) variable
#> 
#>    y     x1    x2   
#> y        -0.39  0.58
#> x1 -0.65       -0.49
#> x2  0.67 -0.35      
#> 
#> Summary of imputed values
#> 
#> x1 
#>        n  missing distinct     Info     Mean  pMedian      Gmd 
#>      200        0        3    0.803     1.75        2   0.9196 
#>                          
#> Value         1    2    3
#> Frequency   110   30   60
#> Proportion 0.55 0.15 0.30
#> x2 
#>        n  missing distinct     Info     Mean  pMedian      Gmd      .05 
#>       60        0       53    0.999    1.128    1.116    1.922  -1.4251 
#>      .10      .25      .50      .75      .90      .95 
#>  -0.8569  -0.3847   1.0902   2.5492   3.2485   3.7237 
#> 
#> lowest : -1.4251   -1.04073  -0.83646  -0.784439 -0.711954
#> highest: 3.48258   3.70141   4.1473    4.58272   4.82811  
#> 
#> Starting estimates for imputed values:
#> 
#>    y   x1   x2 
#> 1.33 2.00 1.26 


f  <- transcan(~y + x1 + x2, n.impute=10, shrink=TRUE, data=d)
#> Warning: transcan provides only an approximation to true multiple imputation.
#> A better approximation is provided by the aregImpute function.
#> The MICE and other S libraries provide imputations from Bayesian posterior distributions.
#> Convergence criterion:0.654 0.14 0.059 



#> 0.018 
#> Convergence in 5 iterations
#> R-squared achieved in predicting each variable:
#> 
#>     y    x1    x2 
#> 0.839 0.746 0.815 
#> 
#> Adjusted R-squared:
#> 
#>     y    x1    x2 
#> 0.826 0.726 0.800 
#> 
#> Shrinkage factors:
#> 
#>     y    x1    x2 
#> 0.943 0.951 0.942 
summary(f)
#> transcan(x = ~y + x1 + x2, n.impute = 10, shrink = TRUE, data = d)
#> 
#> Iterations: 5 
#> 
#> R-squared achieved in predicting each variable:
#> 
#>     y    x1    x2 
#> 0.839 0.746 0.815 
#> 
#> Adjusted R-squared:
#> 
#>     y    x1    x2 
#> 0.826 0.726 0.800 
#> 
#> Shrinkage factors:
#> 
#>     y    x1    x2 
#> 0.943 0.951 0.942 
#> 
#> Coefficients of canonical variates for predicting each (row) variable
#> 
#>    y     x1    x2   
#> y        -0.37  0.55
#> x1 -0.62       -0.46
#> x2  0.64 -0.33      
#> 
#> Summary of imputed values
#> 
#> x1 
#>        n  missing distinct     Info     Mean  pMedian      Gmd 
#>      200        0        3     0.84      1.8        2   0.9246 
#>                       
#> Value        1   2   3
#> Frequency  100  40  60
#> Proportion 0.5 0.2 0.3
#> x2 
#>        n  missing distinct     Info     Mean  pMedian      Gmd      .05 
#>       60        0       53    0.999    1.073    1.081    1.985   -1.425 
#>      .10      .25      .50      .75      .90      .95 
#>   -1.357   -0.410    1.235    2.660    3.032    3.508 
#> 
#> lowest : -1.4251   -1.34996  -1.32854  -0.75174  -0.733979
#> highest: 3.19984   3.48771   3.8897    4.4897    4.98724  
#> 
#> Starting estimates for imputed values:
#> 
#>    y   x1   x2 
#> 1.33 2.00 1.26 


h <- fit.mult.impute(y ~ x1 + x2, lm, f, data=d)
#> Warning: If you use print, summary, or anova on the result, lm methods use the
#> sum of squared residuals rather than the Rubin formula for computing
#> residual variance and standard errors.  It is suggested to use ols
#> instead of lm.
#> 
#> Wald Statistic Information
#> 
#> Variance Inflation Factors Due to Imputation:
#> 
#> (Intercept)         x1b         x1c          x2 
#>        1.07        1.02        1.03        1.09 
#> 
#> Fraction of Missing Information:
#> 
#> (Intercept)         x1b         x1c          x2 
#>        0.06        0.02        0.03        0.09 
#> 
#> d.f. for t-distribution for Tests of Single Coefficients:
#> 
#> (Intercept)         x1b         x1c          x2 
#>        2350       21248        9601        1200 
#> 
#> The following fit components were averaged over the 10 model fits:
#> 
#>   fitted.values 
#> 
# Add ,fit.reps=TRUE to save all fit objects in h, then do something like:
# for(i in 1:length(h$fits)) print(summary(h$fits[[i]]))


diag(vcov(h))
#> (Intercept)         x1b         x1c          x2 
#>      0.0319      0.0792      0.2020      0.0146 


h.complete <- lm(y ~ x1 + x2, na.action=na.omit)
h.complete
#> 
#> Call:
#> lm(formula = y ~ x1 + x2, na.action = na.omit)
#> 
#> Coefficients:
#> (Intercept)          x1b          x1c           x2  
#>      0.0691       0.1052       1.3126       0.9245  
#> 
diag(vcov(h.complete))
#> (Intercept)         x1b         x1c          x2 
#>      0.0467      0.0989      0.2346      0.0153 


# Note: had the rms ols function been used in place of lm, any
# function run on h (anova, summary, etc.) would have automatically
# used imputation-corrected variances and covariances


# Example demonstrating how using the multinomial logistic model
# to impute a categorical variable results in a frequency
# distribution of imputed values that matches the distribution
# of non-missing values of the categorical variable


if (FALSE) { # \dontrun{
set.seed(11)
x1 <- factor(sample(letters[1:4], 1000,TRUE))
x1[1:200] <- NA
table(x1)/sum(table(x1))
x2 <- runif(1000)
z  <- transcan(~ x1 + I(x2), n.impute=20, impcat='multinom')
table(z$imputed$x1)/sum(table(z$imputed$x1))

# Here is how to create a completed dataset
d <- data.frame(x1, x2)
z <- transcan(~x1 + I(x2), n.impute=5, data=d)
imputed <- impute(z, imputation=1, data=d,
                  list.out=TRUE, pr=FALSE, check=FALSE)
sapply(imputed, function(x)sum(is.imputed(x)))
sapply(imputed, function(x)sum(is.na(x)))
} # }

# Do single imputation and create a filled-in data frame
z <- transcan(~x1 + I(x2), data=d, imputed=TRUE)
#> Convergence criterion:0.026 


#> 0.008 
#> Convergence in 3 iterations
#> R-squared achieved in predicting each variable:
#> 
#>    x1    x2 
#> 0.618 0.658 
#> 
#> Adjusted R-squared:
#> 
#>    x1    x2 
#> 0.608 0.650 
imputed <- as.data.frame(impute(z, data=d, list.out=TRUE))
#> 
#> 
#> Imputed missing values with the following frequencies
#>  and stored them in variables with their original names:
#> 
#> x1 x2 
#> 20  6 

# Example where multiple imputations are for basic variables and
# modeling is done on variables derived from these


set.seed(137)
n <- 400
x1 <- runif(n)
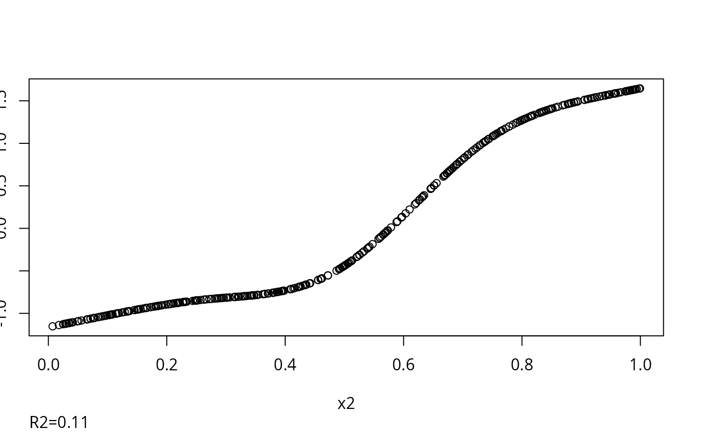
x2 <- runif(n)
y  <- x1*x2 + x1/(1+x2) + rnorm(n)/3
x1[1:5] <- NA
d <- data.frame(x1,x2,y)
w <- transcan(~ x1 + x2 + y, n.impute=5, data=d)
#> Warning: transcan provides only an approximation to true multiple imputation.
#> A better approximation is provided by the aregImpute function.
#> The MICE and other S libraries provide imputations from Bayesian posterior distributions.
#> Convergence criterion:0.167 0.025 



#> 0.002 
#> Convergence in 4 iterations
#> R-squared achieved in predicting each variable:
#> 
#>    x1    x2     y 
#> 0.507 0.114 0.542 
#> 
#> Adjusted R-squared:
#> 
#>    x1    x2     y 
#> 0.497 0.096 0.533 
# Add ,show.imputed.actual for graphical diagnostics
if (FALSE) { # \dontrun{
g <- fit.mult.impute(y ~ product + ratio, ols, w,
                     data=data.frame(x1,x2,y),
                     derived=expression({
                       product <- x1*x2
                       ratio   <- x1/(1+x2)
                       print(cbind(x1,x2,x1*x2,product)[1:6,])}))
} # }


# Here's a method for creating a permanent data frame containing
# one set of imputed values for each variable specified to transcan
# that had at least one NA, and also containing all the variables
# in an original data frame.  The following is based on the fact
# that the default output location for impute.transcan is
# given by the global environment


if (FALSE) { # \dontrun{
xt <- transcan(~. , data=mine,
               imputed=TRUE, shrink=TRUE, n.impute=10, trantab=TRUE)
attach(mine, use.names=FALSE)
impute(xt, imputation=1) # use first imputation
# omit imputation= if using single imputation
detach(1, 'mine2')
} # }


# Example of using invertTabulated outside transcan
x    <- c(1,2,3,4,5,6,7,8,9,10)
y    <- c(1,2,3,4,5,5,5,5,9,10)
freq <- c(1,1,1,1,1,2,3,4,1,1)
# x=5,6,7,8 with prob. .1 .2 .3 .4 when y=5
# Within a tolerance of .05*(10-1) all y's match exactly
# so the distance measure does not play a role
set.seed(1)      # so can reproduce
for(inverse in c('linearInterp','sample'))
 print(table(invertTabulated(x, y, freq, rep(5,1000), inverse=inverse)))
#> 
#>  6.5 
#> 1000 
#> 
#>   5   6   7   8 
#> 110 194 291 405 


# Test inverse='sample' when the estimated transformation is
# flat on the right.  First show default imputations
set.seed(3)
x <- rnorm(1000)
y <- pmin(x, 0)
x[1:500] <- NA
for(inverse in c('linearInterp','sample')) {
par(mfrow=c(2,2))
  w <- transcan(~ x + y, imputed.actual='hist',
                inverse=inverse, curtail=FALSE,
                data=data.frame(x,y))
  if(inverse=='sample') next
# cat('Click mouse on graph to proceed\n')
# locator(1)
}
#> Convergence criterion:0.032 
#> 0.016 
#> Convergence in 3 iterations

#> R-squared achieved in predicting each variable:
#> 
#> x y 
#> 1 1 
#> 
#> Adjusted R-squared:
#> 
#> x y 
#> 1 1 
#> Convergence criterion:0.032 
#> Warning: No actual x has y value within 0.05* range(y) (7.35) of the following y values:5.4.
#> Consider increasing tolInverse. Used linear interpolation instead.
#> 0.016 
#> Convergence in 3 iterations
#> R-squared achieved in predicting each variable:
#> 
#> x y 
#> 1 1 
#> 
#> Adjusted R-squared:
#> 
#> x y 
#> 1 1 

if (FALSE) { # \dontrun{
# While running multiple imputation for a logistic regression model
# Run the rms package validate and calibrate functions and save the
# results in w$funresults
a <- aregImpute(~ x1 + x2 + y, data=d, n.impute=10)
require(rms)
g <- function(fit)
  list(validate=validate(fit, B=50), calibrate=calibrate(fit, B=75))
w <- fit.mult.impute(y ~ x1 + x2, lrm, a, data=d, fun=g,
                     fitargs=list(x=TRUE, y=TRUE))
# Get all validate results in it's own list of length 10
r <- w$funresults
val <- lapply(r, function(x) x$validate)
cal <- lapply(r, function(x) x$calibrate)
# See rms processMI and https://hbiostat.org/rmsc/validate.html#sec-val-mival
} # }

if (FALSE) { # \dontrun{
# Account for within-subject correlation using the robust cluster sandwich
# covariance estimate in conjunction with Rubin's rule for multiple imputation
# rms package must be installed
a <- aregImpute(..., data=d)
f <- fit.mult.impute(y ~ x1 + x2, lrm, a, n.impute=30, data=d, cluster=d$id)
# Get likelihood ratio chi-square tests accounting for missingness
a <- aregImpute(..., data=d)
h <- fit.mult.impute(y ~ x1 + x2, lrm, a, n.impute=40, data=d, lrt=TRUE)
processMI(h, which='anova')   # processMI is in rms
} # }