Multiple density curves are plotted on the same plot. The function plots the density curves in the defined colors and linetypes, after having calculated the globally appropriate xlim- and ylim-values. A legend can directly be included.

PlotMultiDens(x, ...)

# Default S3 method
PlotMultiDens(x, xlim = NULL, ylim = NULL, col = Pal(), lty = "solid",
              lwd = 2, fill = NA, xlab = "x", ylab = "density", args.dens = NULL,
              args.legend = NULL, na.rm = FALSE, flipxy = FALSE, ...)

# S3 method for class 'formula'
PlotMultiDens(formula, data, subset, na.action, ...)

Arguments

x

a list of vectors whose densities are to be plotted. Use split to separate a vector by groups. (See examples)

xlim, ylim

xlim, ylim of the plot.

col

colors of the lines, defaults to Pal(), returning the default palette.

lty

line type of the lines.

lwd

line widths for the lines.

fill

colors for fill the area under the density curve. If set to NA (default) there will be no color.

xlab, ylab

a title for the x, resp. y axis. Defaults to "x" and "density".

args.dens

list of additional arguments to be passed to the density function.
If set to NULL the defaults will be used. Those are n = 4096 (2^12) and kernel = "epanechnikov".

args.legend

list of additional arguments to be passed to the legend function. Use args.legend = NA if no legend should be added.

na.rm

should NAs be omitted? Defaults to FALSE.

flipxy

logical, should x- and y-axis be flipped? Defaults to FALSE.

formula

a formula of the form lhs ~ rhs where lhs gives the data values and rhs the corresponding groups.

data

an optional matrix or data frame (or similar: see model.frame) containing the variables in the formula formula. By default the variables are taken from environment(formula).

subset

an optional vector specifying a subset of observations to be used.

na.action

a function which indicates what should happen when the data contain NAs. Defaults to getOption("na.action").

...

the dots are passed to plot(...).

Details

All style arguments, density arguments and data list elements will be recycled if necessary.
The argument flipxy leads to exchanged x- and y-values. This option can be used to plot density curves with a vertical orientation for displaying marginal densities.

Value

data.frame with 3 columns, containing the bw, n and kernel parameters used for the list elements. The number of rows correspond to the length of the list x.

Author

Andri Signorell <andri@signorell.net>

Note

Consider using:


  library(lattice)
  densityplot( ~ delivery_min | driver, data=d.pizza)

as alternative when not all curves should be plotted in the same plot.

See also

Examples

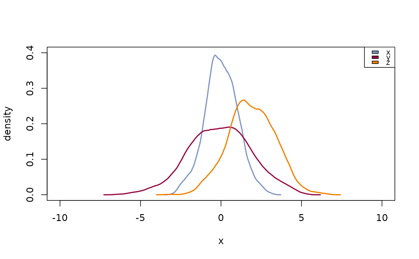
x <- rnorm(1000,0,1)
y <- rnorm(1000,0,2)
z <- rnorm(1000,2,1.5)

# the input of the following function MUST be a numeric list
PlotMultiDens(list(x=x,y=y,z=z))


# use area fill
PlotMultiDens(list(x=x,y=y,z=z), fill=SetAlpha(c("red","green","blue"), 0.4))



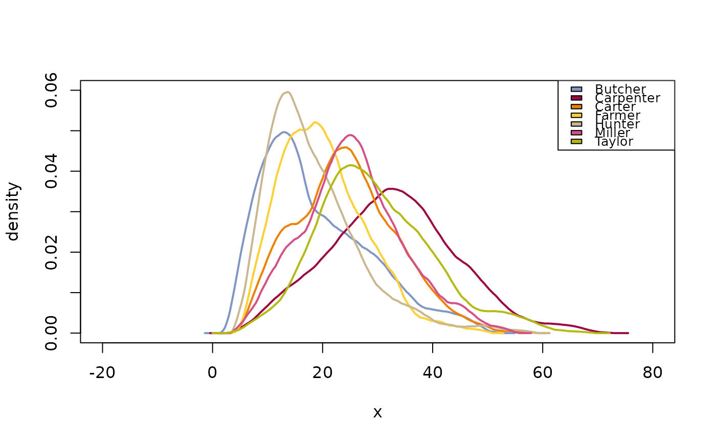
PlotMultiDens( x=split(d.pizza$delivery_min, d.pizza$driver), na.rm=TRUE
  , main="delivery time ~ driver", xlab="delivery time [min]", ylab="density"
  , lwd=1:7, lty=1:7
  , panel.first=grid())

# this example demonstrates the definition of different line types and -colors
# an is NOT thought as recommendation for good plotting practice... :-)


# the formula interface
PlotMultiDens(delivery_min ~ driver, data=d.pizza)


# recyling of the density parameters
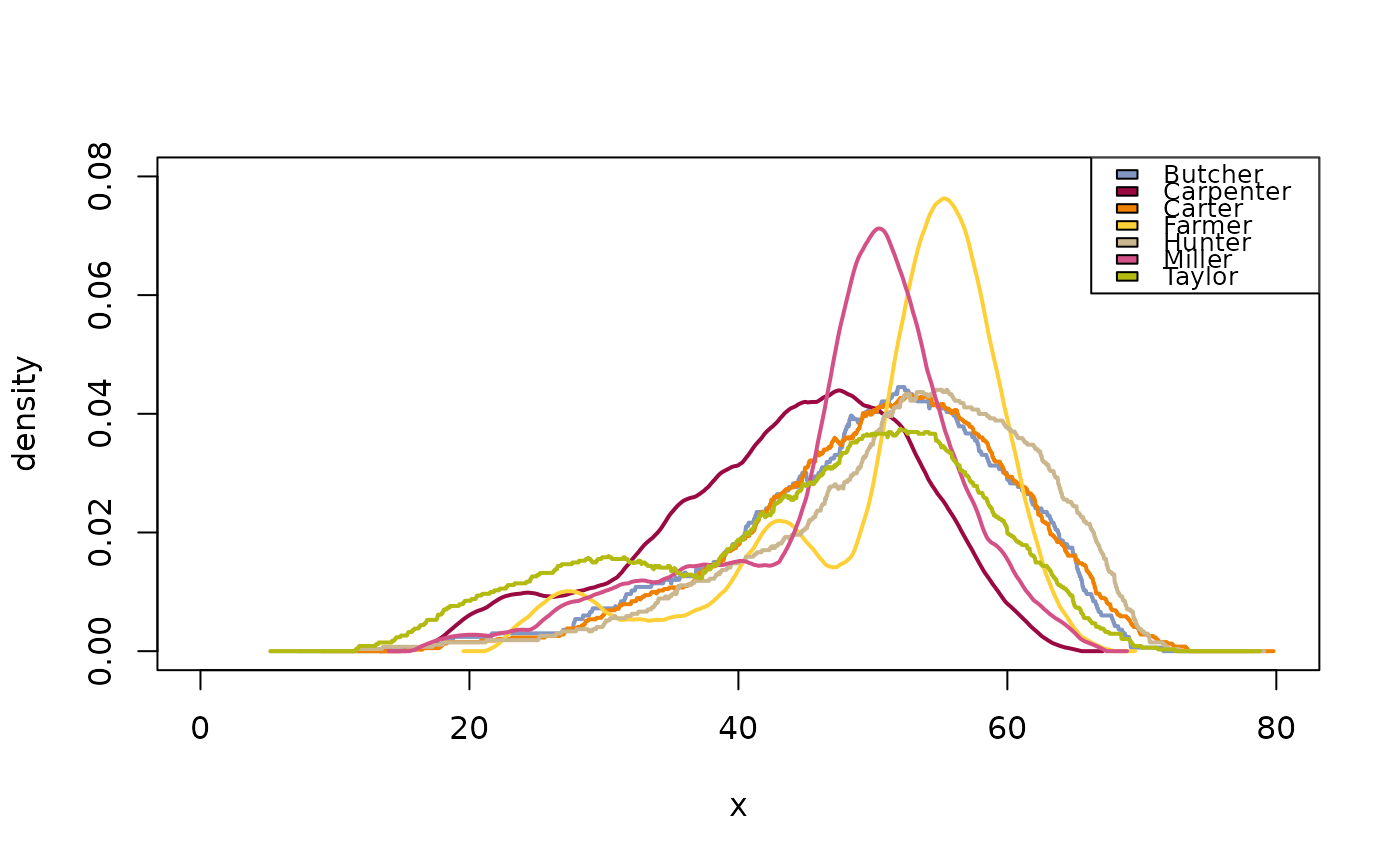
res <- PlotMultiDens(x=split(d.pizza$temperature, d.pizza$driver),
              args.dens = list(bw=c(5,2), kernel=c("rect","epanechnikov")), na.rm=TRUE)

res
#> $dens
#>   bw   n       kernel
#> 1  5  96         rect
#> 2  2 253 epanechnikov
#> 3  5 226         rect
#> 4  2 117 epanechnikov
#> 5  5 156         rect
#> 6  2 121 epanechnikov
#> 7  5 197         rect
#> 
#> $xlim
#> [1]  0 80
#> 
#> $ylim
#> [1] 0.00 0.08
#> 

# compare bandwidths
PlotMultiDens(x=split(d.pizza$temperature, d.pizza$driver)[1],
                     args.dens = list(bw=c(1:5)), na.rm=TRUE,
                     args.legend=NA, main="Compare bw")
legend(x="topright", legend=gettextf("bw = %s", 1:5), fill=rainbow(5))